来源:EFL生物3D打印与生物制造 心血管系统对脊椎动物至关重要,其提供的灌注功能在生物工程领域是一大挑战。目前,微流控和器官芯片系统虽在模拟血管流动和生物过程方面有进展,但制造材料多为塑料和弹性体,如聚二甲基硅氧烷(PDMS),这些材料存在诸多问题:比天然组织硬很多,会吸收培养基中的亲脂性生物分子,...
来源:EngineeringForLife 随着3D生物打印和组织工程的快速发展,生物聚合物作为关键材料备受关注。然而,传统生物聚合物存在免疫反应强、纯度低等问题,限制了其临床应用。微生物合成的生物聚合物因其可精确调控分子结构、分子量和纯度,展现出更好的免疫兼容性和生物相容性,成为组织工程和再生医学...
来源:EngineeringForLife 3D生物打印是组织工程和再生医学领域的一项先进技术,通过精确分层生物材料和细胞,彻底改变了复杂生物结构的制造。随着人工智能技术(AI)的不断发展,研究者联合使用人工智能和3D生物打印,以实现更复杂的模型,预测生物打印组织随时间推移的生物学行为,从而产生更...
2025年11月,在以色列海法的Rambam
Medical Center,医生近日为一名几近失明的患者植入了全球首个3D生物打印角膜。这项由Precise
Bio公司主导的手术,是其PB-001产品I期临床试验的首例人体应用,被视为再生眼科领域的重要突破。
&nbs...
导读:阿尔茨海默病(AD)作为一种严重的神经退行性疾病,长期缺乏有效的根治手段,给患者和家庭带来沉重负担。 2025年11月13日,近日,清华大学林峰-宋宇团队在《Advanced Science》发表重磅研究,提出一种基于3D生物打印的神经干细胞移植疗法,成功在动物模型...
皮肤作为人体最大器官,在组织工程中是重点研究对象,3D生物打印技术为皮肤替代物制备带来希望,可用于药物测试和严重皮肤损伤治疗。但当前3D生物打印皮肤模型面临的主要问题是难以融入血管系统,以实现营养和氧气的均匀分布。来自意大利帕多瓦大学工业工程系开发出一种可灌注的3D血管化皮肤模型。该团队采用明胶...
在医学和生物工程领域,对能精准复制人体复杂结构和生物功能的3D模型需求日益增长,3D生物打印作为一项前沿技术,可利用含细胞、生长因子和生物材料的生物墨水构建具有仿生功能和稳定机械性能的复杂组织,在疾病建模、药物发现和精准医学等方面展现出超越传统2D模型和动物模型的优势。然而,该技术在商业化...
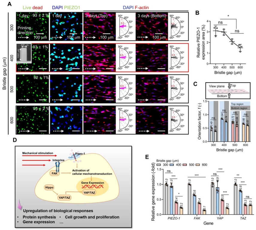
在组织再生领域,机械转导对细胞与细胞外基质通讯至关重要,但传统3D生物打印技术在使用低粘度生物墨水时,常因无法产生足够剪切应力,导致细胞刺激不足,影响组织形成与功能。来自成均馆大学的GeunHyung
Kim教授团队合作开发梳状辅助生物打印技术,通过在打印喷嘴附加梳状微...
在神经科学研究中,高效建立能准确模拟神经网络结构和功能连接的体外模型至关重要,3D生物打印技术虽潜力巨大,但成熟神经元脆弱易受操作影响,且此前3D生物打印原代神经细胞存在存活率低、分析不全面等问题,构建具有多尺度神经网络组织的功能性原代神经组织是主要挑战。来自北京协和医院马文斌、毛一雷教授团队,利...
临界尺寸的骨缺损仍是一项重大的临床挑战。缺损区域缺乏具有成骨分化潜能的内源性干细胞,再加上支架植入诱发的炎症反应,突出了对可输送干细胞并具有炎症调节特性的生物材料的需求。中国医科大学张忠提团队基于3D生物打印技术,构建了负载木犀草素-ZIF-8纳米颗粒的...