小耳畸形作为常见先天性耳廓发育不良疾病,临床多采用自体肋软骨移植重建,但存在供区损伤、雕刻精度不足等问题。组织工程耳软骨(TEAC)虽具潜力,却面临弹性软骨再生难、结构维持差等挑战,传统支架缺乏仿生力学微环境,难以诱导细胞形成功能性弹性软骨。四川大学华西医院李正勇、岑瑛、周长春教授团队合作,在《Chemical
Engineering Journal》发表“3D printing of a beehive-inspired
tissue-engineered auricular cartilage scaffold for reconstruction of
autologous
microtia”研究,提出3D打印蜂巢仿生TEAC支架方案。该团队通过热塑性聚氨酯(TPU)支架负载GelMA冷冻凝胶微球(CM-30)和软骨膜干/祖细胞(PSPCs),利用CM-30模拟天然软骨腔隙结构的互联孔隙,结合PSPCs的软骨分化潜能与机械约束诱导的细胞外基质重塑,解决了弹性软骨再生与结构稳定性难题,为小耳畸形重建提供新路径。

通过结合乳化和冷冻凝胶技术制备出GelMA冷冻凝胶微球,再利用3D打印技术制作TPU支架,将PSPCs细胞种植在微球和支架上进行研究。结果表明,这种蜂巢灵感的支架能促进细胞分化和细胞外基质重塑,在体内可诱导弹性软骨形成,有助于小耳畸形重建。

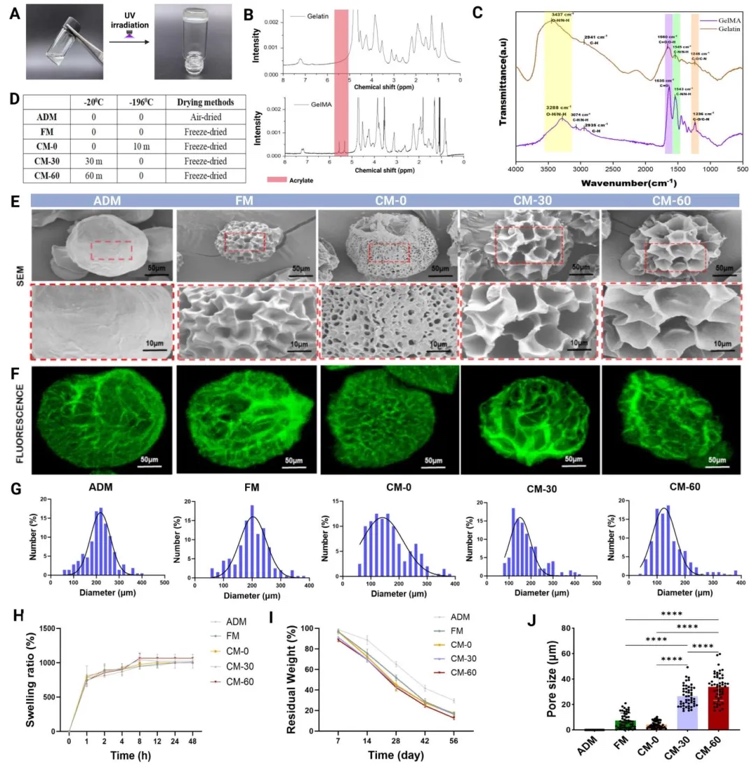
通过熔融沉积建模(FDM)3D打印技术制备不同间距的TPU支架,测试其压缩和拉伸性能,并对支架进行聚多巴胺(PDA)涂层处理。结果显示,300μm间距的TPU支架机械性能与天然耳软骨相近,PDA涂层可改善支架表面亲水性和细胞粘附性。

采用水-油乳化和冷冻凝胶技术制备不同孔径的GelMA微球,通过扫描电镜、粒径分析和降解实验对微球进行表征。结果表明,CM-30微球具有29.2±15.8μm的孔径,膨胀率和降解率适宜,能为细胞提供良好的生长微环境。

通过FDA/PI染色、CCK-8检测和阿尔新蓝染色等方法,研究PSPCs细胞在不同GelMA微载体和TPU支架上的增殖、粘附和软骨分化能力。结果显示,CM-30微球能显著促进细胞增殖和细胞外基质合成,增强软骨相关基因的表达。

对ADM@PSPCs和CM-30@PSPCs组进行RNA测序分析,探究CM-30微球调控PSPCs细胞行为的分子机制。结果表明,CM-30可上调胶原和弹性软骨细胞外基质相关基因,下调基质金属蛋白酶相关基因,促进软骨分化和基质重塑。

将TPU@PSPCs、TPU@ADM@PSPCs和TPU@CM-30@PSPCs支架植入兔背部皮下,通过micro-CT、组织学染色和基因表达分析评估体内软骨再生能力。结果显示,TPU@CM-30@PSPCs支架在体内可诱导弹性软骨形成,具有良好的生物相容性和功能表现。

研究结论
本研究针对耳廓软骨构建面临的组织特异性再生细胞缺乏和机械完整性有限的挑战,开发了一种组织工程耳软骨(TEAC)构建体,该构建体将模拟天然耳廓软骨生物力学的3D打印耳廓支架与负载软骨膜干/祖细胞(PSPCs)的微载体相结合。耳廓PSPCs可作为未分化软骨细胞或非组织特异性间充质干细胞的有前途的替代方案,以避免体内形成纤维软骨的风险。此外,GelMA
CM-30中的互联微孔为PSPCs创造了机械约束,促进了PSPCs的软骨生成潜力、细胞外基质(ECM)产生以及坚固的弹性软骨组织的形成。该构建体的体内植入显示了干细胞衍生的TEAC的有希望的结果。未来研究需解决大动物模型使用、支架制备优化、干细胞长期储存和递送、手术技术完善以及延长体内观察等挑战。
文章来源:
https://doi.org/10.1016/j.cej.2025.165270

0 留言