触觉感知对机器人获取环境信息至关重要,但现有压阻式的、电容式的等触觉传感器缺乏类人脑的信息处理能力,超声波传感器刚性强、信号处理复杂,机器视觉易受光照影响,难以满足机器人在复杂环境中识别材料属性和表面纹理的需求。 来自华南理工大学机械与汽车工程学院江赛华教授团队开发了一种可穿戴柔性触觉摩擦电传感器(FT-TENG)。该传感器采用集成的
PDMS-EGaIn 墨水作为导电电极,通过直接墨水写入(DIW)3D 打印技术在 PDMS
基底上制备图案化柔性导电电路,结合多层柔性薄膜作为摩擦层实现全面柔性,并与 1D-CNN 算法结合,实现对多种材料的高精度识别(准确率超
99.53%)和表面粗糙度检测(准确率超 85.26%)。相关工作以“Wearable flexible tactile
triboelectric sensor Constructed with 3D printing for material
perception”为题发表在《Chemical Engineering
Journal》上。共同第一作者为华南理工大学机械与汽车工程学院的硕士研究生宋滔、孔淇、博士研究生李顺,其他作者包括戴康、Nour F.
Attia、王和堂,文章通讯作者为华南理工大学江赛华教授。
研究内容
通过示意图展示和流程说明的研究方法,研究了FT-TENG的制备过程、组成材料的摩擦电序列及工作流程。结果表明,该传感器可安装在机器人手指表面,通过3D打印制备,利用不同材料的摩擦电特性实现材料识别和粗糙度检测。

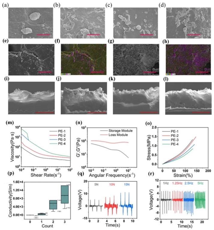
通过扫描电镜观察、能谱分析、流变学测试、拉伸实验、电导率测量等研究方法,研究了不同EGaIn含量的PE墨水的形态、机电性能及输出特性。结果表明,EGaIn含量影响分散性和导电性,PE墨水具有良好的打印性和拉伸性能,激活后导电性提升,输出电压受接触力和频率影响。

通过摩擦电信号测试、极端环境(高低温、湿度)实验及循环拉伸实验等研究方法,研究了FT-TENG对不同材料的识别机制及环境稳定性。结果表明,传感器可通过摩擦电信号的峰谷特征识别材料类型,在极端环境和循环拉伸后仍能保持识别能力。

通过信号采集、1D-CNN算法分析等研究方法,研究了FT-TENG对材料类型和表面粗糙度(45号碳钢、ABS板)的识别效果。结果表明,传感器对材料类型的识别准确率超99.53%,对粗糙度的识别准确率超85.26%,1D-CNN模型表现出良好的稳定性和泛化能力。

研究结论
本研究开发出一种基于PDMS-EGaIn导电PE墨水和DIW
3D打印技术的可穿戴柔性触觉TENG(FT-TENG)传感器。该传感器能同时识别接触材料的类型和表面粗糙度,为未来机器人配备类人皮肤触觉传感器提供了有效方案。为捕获多通道摩擦电信号,FT-TENG表面覆盖多种典型摩擦材料,利用其独特摩擦电模式可直接识别接触材料类型。结合提出的1D-CNN算法并建立材料和粗糙度识别数据集后,该传感器实现了对材料类型和表面粗糙度的精准识别,准确率分别超过99.53%和85.26%。这些结果表明,FT-TENG可有效应用于未来机器人触觉系统,实现高效环境感知和材料识别。此外,该传感器的自供能、柔性和可穿戴特性使其在智能机器人、可穿戴设备和人机交互领域具有应用前景,有助于推动智能触觉技术的发展。
文章来源:
https://doi.org/10.1016/j.cej.2025.163924

0 留言