“InterPore”支架采用生物可降解材料,避免了传统金属支架长期存留体内可能引起的远期并发症,如支架内血栓形成和炎症反应。这种生物降解性还减少了患者对异物的心理负担。“InterPore”微米纤维生物支架在生物相容性、细胞生长支持、力学性能和减少并发症风险等方面均优于传统金属支架,展现出广阔的应用前景。”
心肌组织持续的收缩舒张功能是人体心血管系统维持血液循环并为全身组织提供氧气和营养的基础。高密度心肌细胞的高度定向排布结构是实现这一功能的关键,保障了电信号的高效传播和心肌的同步收缩。因此,重建天然心肌的高密度细胞定向排布结构与有效的电耦合功能,对制造功能化三维活性心肌组织意义重大。
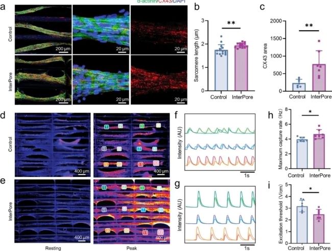
近期,西安交通大学李涤尘教授与贺健康教授团队基于自主开发的静电打印技术设计并制造了一种具有各向异性结构、纵向连通多孔的“InterPore”微米纤维生物支架,实现了具有高密度细胞定向排列的活性心肌组织制造。微米纤维支架中相互连接的多孔能够动态地、细胞介导地重塑纤维蛋白水凝胶,从而形成连续且机械稳定的高密度定向细胞束。与具有网格式独立孔的支架相比,大鼠原代心肌细胞形成的定向活性心肌组织显著促进了电生理特性和同步收缩功能。使用多重接种策略,该团队实现了8×107个/mL的等效细胞接种密度,促进了多细胞、血管化心肌组织的形成,并保障了组织的高活性和完整性。进一步,使用该策略与人源干细胞诱导心肌细胞相结合构建出了定向的活性源心肌组织,并随时间推移逐渐实现功能成熟。这些工作证明了InterPore微米纤维支架在心肌组织工程、药物筛选和临床治疗中的具有巨大潜力。
图1 “InterPore”微米纤维支架设计制造与引导高密度细胞定向排列原理图
图2 “InterPore”连通的纵向多孔结构促进细胞定向连续排列
图3 “InterPore”微米纤维支架可保障高密度定向细胞束结构稳定
图4 “InterPore”支架内细胞介导的纤维蛋白水凝胶各向异性重塑微观演化过程
相关研究成果以“Engineering Highly Aligned and Densely Populated Cardiac Muscle Bundles via Fibrin Remodeling in 3D-PrintedAnisotropic Microfibrous Lattices”为题发表在国际学术期刊《Advanced Materials》上。西安交通大学贺健康教授为论文的通讯作者,西安交通大学毛茅研究员与韩康博士生为论文共同第一作者。该工作得到了国家自然科学基金(52125501,52205317)支持。
原文链接:
https://advanced.onlinelibrary.wiley.com/doi/10.1002/adma.202419380
来源
高分子科技






0 留言