微流控软骨微球“携手”3D生物打印,促进耳廓软骨再生

频道:技术 日期: 浏览:11

来源:EFL生物3D打印与生物制造
      小耳畸形是整形外科常见的先天性畸形,每 5000 名新生儿中就约有 1 例患病。患者耳廓部分或完全缺失,不仅严重影响外观,更可能伴随听力障碍,给生活质量带来沉重打击。自体肋软骨移植虽为 “金标准”,却面临供区损伤、塑形精度不足的问题;人工合成植入物则易引发免疫排斥与结构塌陷,难以兼顾安全、功能与耐久性。
      本研究团队通过融合微流控技术与3D生物打印技术,成功构建了兼具结构保真度与生物活性的双相复合支架,让再生软骨在形态、结构与功能上均贴近天然耳廓软骨,为耳廓软骨重建带来了突破性解决方案。相关研究以“3D bioprinted Composite Scaffold Incorporating Microfluidics-Derived Chondrocyte Microspheroids Promotes Auricular Cartilage Regeneration”为题,发表于《Materials Today Bio》期刊。

DOI:10.1016/j.mtbio.2026.102826
     传统组织工程支架常面临 “结构与功能失衡” 的难题:水凝胶虽生物相容性优良,却机械强度不足、细胞外基质(ECM)沉积薄弱;高分子聚合物虽能增强力学性能,却降解缓慢、易引发慢性炎症。为解决这一矛盾,研究团队提出 “微流控制备活性微球+3D生物打印复合支架” 的双相策略。
    该策略的核心在于两大技术的协同:一方面,通过微流控芯片制备类器官型软骨微球。其中,单通道模式制备基于GelMA的单通道微球(sGMS),同轴核-壳模式制备以HAMA为壳层、鱼明胶为核心的核-壳微球(csFGMS)。另一方面,将这些生物活性微球掺入由甲基丙烯酰化明胶(GelMA)、甲基丙烯酰化硫酸软骨素(ChsMA)与 Ⅱ 型胶原(ColIIMA)组成的仿生生物墨水,通过挤出式 3D 生物打印精准构建网格状支架,实现解剖学形态与功能的双重兼顾(图1)。

微流控辅助制备负载软骨细胞微球及用于耳廓软骨再生的网格状支架三维生物打印工艺示意图
图1 微流控辅助制备负载软骨细胞微球及用于耳廓软骨再生的网格状支架三维生物打印工艺示意图


1. 微流控微球:为细胞打造 “仿生庇护所”
      研究发现 GelMA和HAMA均具备生物打印适配的流变性能。由GelMA制备的sGMS直径328±4μm,而HAMA和鱼明胶制备的csFGMS直径447±4.6μm。两种微球直径均一性极佳且csFGMS形成了界限清晰的核-壳结构(图2A-D)。同时,两种微球均具有光滑的外表面与相互连通的多孔内部结构(表面与横截面)(图2E),有利于营养物质扩散与细胞外基质早期沉积。  

基于GelMA与HAMA的软骨微球的制备与表征
图2 基于GelMA与HAMA的软骨微球的制备与表征


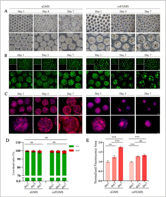
       研究人员对制备的两种微球进行培养,发现它们均能保持稳定的球形结构并维持高细胞活力(培养7天仍达90%以上),且随培养时间延长出现轻微的致密化(图3A-B)。鬼笔环肽/DAPI染色显示,两种微球内的细胞均随培养时间发生细胞骨架重构,肌动蛋白从弥散分布逐渐形成皮质环,且内部纤维发生重排。其中,csFGMS培养至7天时,细胞骨架在外周高度富集(图3C)。

 载软骨细胞的水凝胶微球的体外生物相容性评价
图3 载软骨细胞的水凝胶微球的体外生物相容性评价


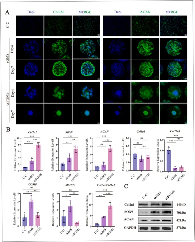
在进一步的软骨分化相关分子表达检测中,免疫荧光染色、图像定量分析、转录水平以及蛋白水平检测表明两种微球内细胞II型胶原(Col2A1)与聚集蛋白聚糖(ACAN)等软骨特异性标志物的表达均显著高于二维培养组,且各标志物的表达水平均呈现csFGMS>sGMS的规律(图4A-C)。这些结果提示软骨分化过程受该转录因子的调控,且核-壳结构在稳定微环境、促进细胞外基质沉积方面具有额外优势。

微球生态位内的软骨形成标志物表达与分子谱分析
图4 微球生态位内的软骨形成标志物表达与分子谱分析


2. 复合支架:兼顾打印精度与机械性能
       为满足3D生物打印的工艺要求与体内力学支撑需求,研究团队对打印墨水进行了研究,发现优化的复合水凝胶在20-22℃环境下可顺利挤出打印,经405nm紫外光逐层交联后,支架保持网格形态、具有连续且相互连通的多孔结构且软骨细胞仍具有活跃的增殖能力(图5A-B、E)。机械性能测试表明,与纯GelMA支架相比,复合支架的抗压模量从0.126MPa提升至0.298MPa,拉伸模量从0.0154MPa提升至0.0559MPa,且可承受更大的工程应变(图5C-D)。
     除此之外,细胞迁移实验和划痕实验显示,各组间迁移细胞数量和划痕愈合率均为复合组> GelMA组>对照组(图5G-I、L)。同时,两种支架均具备适宜的溶胀率与酶解速率,既避免过度吸水变形,又能为软骨再生提供足够的结构支撑时间(图5J-K)。

5.webp
图5 3D生物打印GelMA支架及复合支架的理化表征与细胞相容性研究。G-sGMS:GelMA载单通道微球支架;H-sGMS:复合水凝胶(GelMA+ChsMA+ColIIMA)载单通道微球支架;H-csFGMS:复合水凝胶载核-壳微球支架。


3. 体内再生:形态与功能双重达标
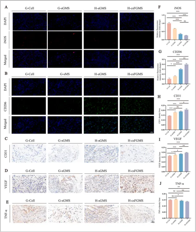
体内研究表明不同支架周围形成了特征迥异的免疫微环境。其中,H-csFGMS组的免疫调节作用最显著:诱导型一氧化氮合酶(iNOS)阳性染色稀疏、荧光强度最低,支架周围聚集大量CD206阳性巨噬细胞(图6A-B、F-G)。血管生成与细胞因子检测结果与免疫微环境的变化趋势一致:H-csFGMS组微血管数量增多,CD31阳性面积占比最高,血管内皮生长因子(VEGF)阳性面积最大且肿瘤坏死因子-α(TNF-α)的免疫反应性显著降低(图 6C-E、H-J)。提示复合支架具备良好的促进血管生成和免疫调节能力,能显著降低炎症因子TNF-α表达,促进巨噬细胞向修复型(M2 型)极化,减少免疫排斥风险,为软骨再生营造友好的微环境。

6.webp
图6 不同3D打印支架在体内的免疫调节与血管生成作用研究


      在免疫缺陷小鼠皮下植入实验中,植入物在8周后保持了精准的网格形态,H-csFGMS的弹性与抗按压能力均最接近天然软骨(图7 A-D)。组织病理学染色和图像定量分析显示植入物形成了规整的软骨陷窝结构,胶原纤维有序排列,Ⅱ型胶原免疫染色呈强阳性分布(图7E-I)。这些结果表明,该双相支架在组织学上与天然耳廓软骨高度相似,解决了传统支架 “软而无型” 的关键痛点并展现出惊人的再生能力。

7.webp
图7 不同3D打印支架在体内的体内再生能力评价研究


研究总结
      总而言之,本研究提出了一种以微组织为核心的耳廓软骨再生新策略,将微流控软骨细胞微球与可打印复合水凝胶相结合建立了可在支架结构精度与生物学功能之间实现平衡的 “患者源细胞→微流控微球→3D 生物打印” 技术体系,不仅破解了耳廓软骨再生的技术瓶颈,更彰显了交叉学科融合的创新力量,为精准医学时代的组织修复开辟了全新路径。

参考资料:
https://doi.org/10.1016/j.mtbio.2026.102826


0 留言

评论

◎欢迎参与讨论,请在这里发表您的看法、交流您的观点。