来源:EFL生物3D打印与生物制造
骨缺损由创伤性损伤、肿瘤切除或骨髓炎清创术引发,已成为全球重大临床负担,每年影响超过2000万患者,单例治疗成本超过5000美元。传统修复方法(如自体移植和异体移植)受限于供体部位并发症、免疫排斥风险和供应短缺,亟需创新替代方案。骨组织工程(BTE)通过3D打印技术制造解剖学适配的个性化支架,为骨缺损修复提供了革命性解决方案。
成都大学胡旭麟教授与重庆医科大学的黄伟/赵辰团队创新性地采用低温快速成形技术,将MBG设计为药物载体,利用EFL-BP66系列挤出式生物3D打印机制备了一种具有新型分层孔结构的复合支架,该支架由MBG嵌入的负载SIM的PLTMC组成(图1)。支架的形状记忆特性便于操作和精确放置在缺陷部位,从而确保与局部环境的最佳接触,以实现有效的药物输送。这种方法结合了SIM的生物活性、MBG的控释能力和形状记忆聚合物的机械优势。这种组合有效地促进了BMSCs的成骨分化,并通过激活Wnt信号通路加速了骨缺损修复,从而提供了一种全面的BTE解决方案。
相关工作以“Fast shape memory function and personalized PLTMC/SIM/MBG
composite scaffold for bone regeneration”为题发表在《Materials Today Bio》上。
成都大学胡旭麟副教授和重庆医科大学博士研究生成圣文为第一作者。成都大学胡旭麟副教授、重庆医科大学大学赵辰博士、重庆医科大学附属第一医院骨科主任黄伟教授为通讯作者。


1.首创“形状记忆聚合物复合支架协同药物控释”策略实现个性化骨再生(图2):研究团队通过将形状记忆聚合物PLTMC与3D低温快速成型技术(LT-RP)结合,集成药物辛伐他汀(SIM)和介孔生物活性玻璃(MBG),突破传统骨修复支架的机械与生物活性局限。支架的玻璃化转变温度(Tg
25–37°C)与体温匹配,术中可通过形状记忆功能快速恢复预设结构,精准贴合不规则骨缺损形态,减少手术创伤(恢复时间<10秒)。MBG的离子交换(Ca²⁺、SiO₄⁴⁻)与SIM的持续释放共同构建促骨再生微环境,同时PLTMC表面降解模式避免局部酸性累积,提升生物相容性。传统骨支架多依赖静态结构或单一药物释放,本研究通过“形状自适应+生物活性协同”实现动态力学支撑与生化调控,修复效率显著提升(体内新骨体积分数BV/TV提高40%,P<0.001)。

2.低温3D打印技术突破材料与药物活性保留(图3)
研究团队采用LT-RP技术(打印温度-5°C),避免PLTMC高温降解和SIM失活,支架孔隙率高达78.5%±1.5%,压缩强度达66.33±1.44
MPa(30% MBG),匹配松质骨力学需求。分级孔隙设计:宏观孔(>100 μm)促进血管化,微观孔(2–10
μm)优化细胞迁移与营养扩散,仿生骨小梁结构加速骨整合(矿化沉积密度提升3倍)。MBG介孔结构实现SIM长达4周的缓释(0.01–1
μM治疗窗口),避免高浓度细胞毒性(CCK-8实验显示>90%细胞存活率)。

3. 生物活性验证:体外体内双效协同(图4,5)
体外实验:支架显著提升骨髓间充质干细胞(BMSCs)的ALP活性、钙结节形成及成骨基因(OCN、Runx2)表达。药物释放与支架降解同步,维持局部微环境稳定(pH≈7.0),避免酸性副产物堆积。
体内实验:大鼠股骨缺损模型中,支架组骨体积分数(BV/TV)显著高于对照组,新生骨沿支架孔隙定向生长,血管网络丰富。术后12周,心、肝、肾等器官无毒性反应,血液生化指标正常,证实生物安全性。

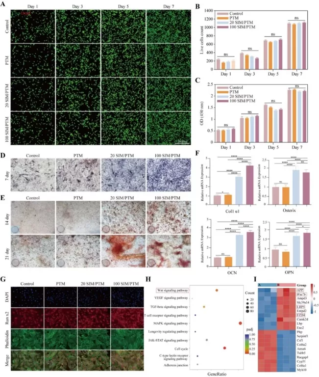
图4
PTM支架的体外生物相容性和成骨诱导能力。(A)对照组(不含PTM支架)和不同PTM支架提取物组用活/死荧光染色法进行测试。(B)对照组和每个PTM支架组之间活细胞数量的比较分析。(C)在PTM支架中使用CCK-8测定法评估MSC的存活率。(D)7天后对BMSCs进行ALP染色。(E)在14天和21天时对BMSCs进行ARS染色。(F)qPCR评估用不同PTM支架处理7天的BMSCs中Col1α1、Osterix、OCN和OPN的mRNA表达。(G)用不同PTM支架处理7天的BMSCs的免疫荧光染色。(H)RNA序列的KEGG分析。(I)迁移基因热图(A:对照;B:100
SIM/PTM)(*P<0.05,**P<0.01,***P<0.001,****P<0.0001,n=3)。

图6
PTM体内植入诱导骨缺损区域修复。(A)动物建模与实验示意图。(B)支架植入后不同时间点缺陷部位的显微CT三维重建图像。(C)缺陷部位的显微CT横断面图像。(D)新生骨量(BV/TV、BV新生骨体积、TV总体积)、骨小梁间距(Tb.Sp)、新生骨小梁厚度(Tb.Th)和新生骨小梁数(Tb.N)(*P<0.05,**P<0.01,***P<0.001,****P<0.0001,N=5)。
结论
本研究通过创新性整合形状记忆聚合物、3D打印与药物控释技术,构建了兼具机械适配性、生物活性与动态降解性能的骨再生支架,为临床大段骨缺损修复提供了突破性解决方案。
文章来源:
https://doi.org/10.1016/j.mtbio.2025.101791

0 留言