来源:EFL生物3D打印与生物制造
骨质疏松是一种严重的全球性健康问题,全球约5亿人受其影响,50岁以上人群中女性患病率达21.2%,男性为6.3%。骨质疏松会增加骨折风险,降低生活质量,带来沉重医疗负担,预计未来其疾病负担还将大幅上升。目前的治疗方法,如双膦酸盐、选择性雌激素受体调节剂等,虽有一定疗效,但存在严重副作用,且患者依从性差。
来自四川大学华西医院骨科闵理团队与四川大学生物材料工程研究中心张兴栋/朱向东/李向锋团队,为解决骨质疏松治疗难题,开发了一种新型空心管晶须修饰的双相磷酸钙陶瓷系统(DFO/BCP-HW)。该团队通过水热法制备材料,对其性能和药物递送能力进行全面表征,并在体外和体内评估其生物学效应和治疗效果。研究发现,DFO/BCP-HW具有增强的机械性能和优越的载药及缓释能力,能有效促进血管生成和骨生成。相关工作以“Hollow-whisker
modified calcium phosphate loaded with deferoxamine to promote
osteoporotic bone regeneration by acting HIF-1α signaling
pathway”为题发表在《Chemical Engineering Journal》上。

本研究通过3D打印结合水热反应制备DFO/BCP-HW复合材料,运用SEM、XRD等多种检测方法,研究BCP和BCP-HW陶瓷的微观结构、相组成、机械性能、比表面积、载药和释药性能。结果表明,BCP-HW形成了均匀的空心管状晶须结构,相比BCP,其机械性能、比表面积显著提升,载药能力从0.0115±0.0029g/g提升到0.5523±0.0121g/g,且具有更持久的药物缓释特性。

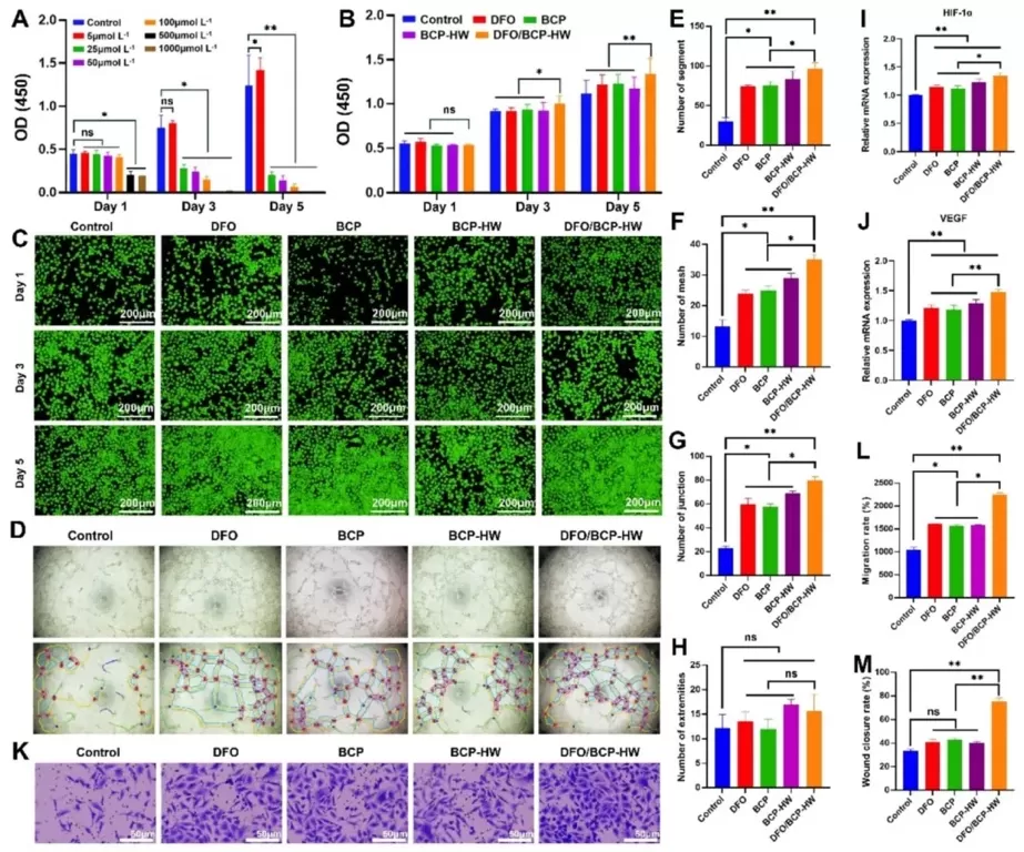
采用CCK-8、活/死细胞染色、Transwell小室、划痕愈合实验和管形成实验等方法,研究不同浓度DFO对HUVECs活力的影响以及DFO/BCP-HW对HUVECs增殖、迁移、成管能力的作用。结果显示,5μmol/L
DFO时细胞增殖最佳,DFO/BCP-HW组促细胞增殖、迁移、成管能力最强,且该组HIF-1α和VEGF mRNA表达显著上调。

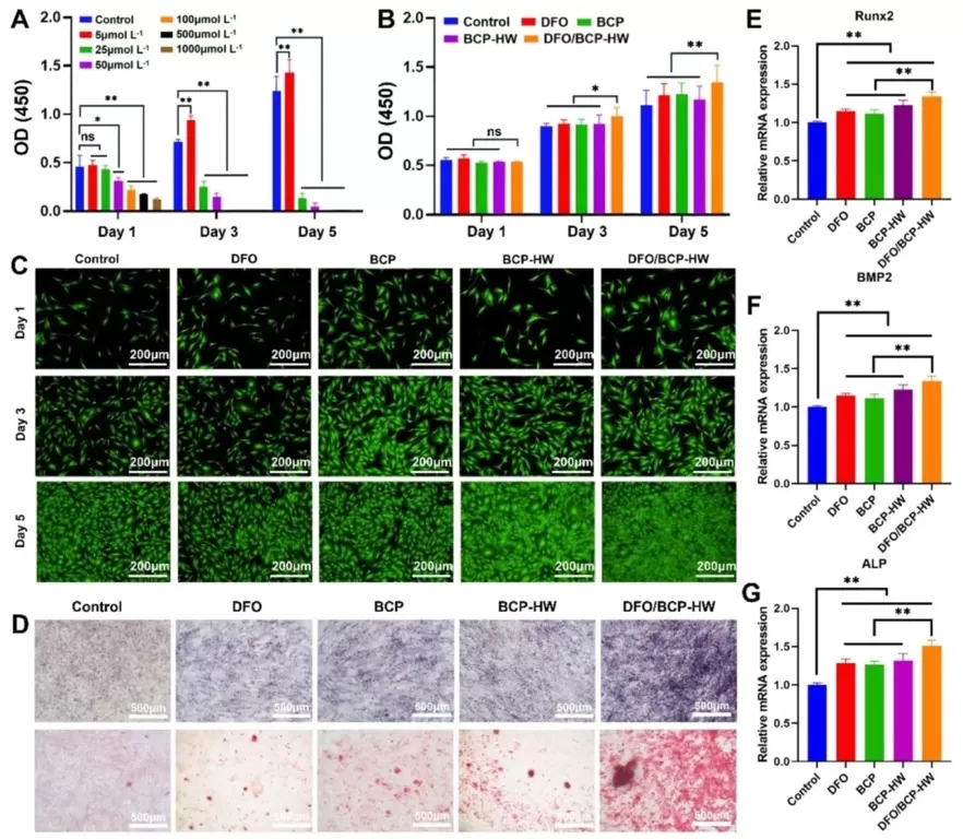
利用CCK-8、活/死细胞染色、ALP染色和茜素红染色以及qRT-PCR等方法,研究不同处理组对MC3T3-E1细胞活力、增殖、成骨分化能力的影响。结果表明,DFO/BCP-HW组促进细胞增殖效果明显,ALP和茜素红染色显示其成骨分化和矿化能力突出,关键成骨基因Runx2、BMP2和ALP的表达显著上调。

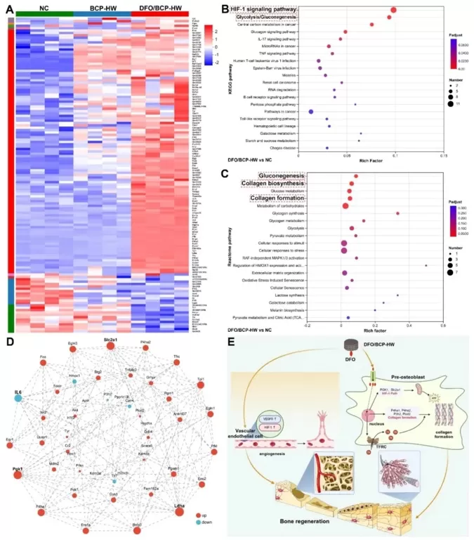
运用RNA测序、差异表达基因分析、KEGG通路富集分析和蛋白质-蛋白质相互作用网络构建等方法,研究DFO/BCP-HW处理后基因表达变化和关键信号通路。结果显示,DFO/BCP-HW通过激活HIF-1信号通路、增强糖酵解和刺激胶原蛋白形成来促进骨再生,确定了Egln3、Slc2a1等关键调控基因。

通过组织学染色和免疫荧光染色,观察不同植入物在骨质疏松大鼠股骨缺损处4周和8周后的组织再生情况以及BMP2和OCN的表达。结果表明,DFO/BCP-HW组在8周时骨结构最有序,与宿主组织整合最佳,BMP2和OCN表达在该组显著升高。

采用免疫荧光染色和定量分析,研究不同组在植入后4周和8周时血管内皮标记物CD31和EMCN的表达,以评估血管化程度和H型血管形成。结果显示,DFO/BCP-HW组在两个时间点的血管化相关指标均显著增强,8周时H型血管形成明显增加。

利用Micro-CT扫描和分析,研究不同处理组在植入后股骨缺损区域和邻近骨组织的骨参数变化。结果表明,DFO/BCP-HW组在缺损区域和邻近骨组织的骨矿物质密度、骨体积分数、小梁数量和厚度等参数在8周时均显著改善 。

研究结论
本研究开发出一种新颖策略,即利用负载去铁胺的空心管晶须修饰双相磷酸钙陶瓷,来促进骨质疏松性骨的再生。相较于传统双相磷酸钙陶瓷,空心管晶须修饰的双相磷酸钙陶瓷(BCP-HW)机械性能显著增强,载药能力更优,且具备持续释药特性。体外实验中,载去铁胺的空心管晶须修饰双相磷酸钙陶瓷系统(DFO/BCP-HW)通过激活缺氧诱导因子-1α(HIF-1α)信号通路,有效促进血管生成与成骨,具体表现为增强内皮细胞迁移、管形成能力,以及促进前成骨细胞的成骨分化。在体内实验中,DFO/BCP-HW显著提升了骨质疏松性骨缺损处的骨再生和血管化水平,同时改善了邻近骨质疏松组织的质量。这些研究结果为多功能生物陶瓷的研发提供了有前景的策略,拓展了其在骨质疏松性骨缺损治疗中的应用。
文章来源:https://doi.org/10.1016/j.cej.2025.162444

0 留言