来源:Regenovo
植入式神经电极是治疗癫痫、帕金森等疾病的核心工具。然而,传统金属电极(刚性高、阻抗大)与柔软神经组织(模量低、离子传导)之间的机械与阻抗双重失配,长期以来限制了刺激效率并易引发炎症。
近日,南方科技大学刘吉团队在国际顶尖期刊《Advanced Materials》上发表了题为“Mechanically
Compliant and Impedance Matching Hydrogel Bioelectronics for Low-Voltage
Peripheral
Neuromodulation”的研究成果。研究团队开发了一种基于3D打印的全水凝胶生物电子器件,通过机械和阻抗的双重匹配,成功实现了超低电压(10
mV)的外周神经刺激,为下一代高性能、长寿命的神经接口提供了全新方案。
今年1月,该论文登上《Advanced Materials》封面。



精准定制:3D打印实现自卷曲形态变形
该研究的核心亮点之一在于使用Bio-Architect® WS 的多材料打印技术,赋予了器件复杂的空间几何形态和预设的变形能力。梯度交联机制:研究团队设计了一种双层结构,由含有导电聚合物(PEDOT:PSS)的活性层和非导电的支撑层组成。通过精确调控两层水凝胶中甲基丙烯酸化透明质酸(HAMA)的交联密度,使得器件在水分诱导下产生非对称溶胀。
自适应形态转化:这种梯度结构驱动器件在接触神经组织水分时,能够自发从2D平面转化为3D螺旋状或管状。这种“自卷曲”行为使得电极能够像袖套一样紧密、无缝地包裹不同直径(如0.5mm至2mm)的外周神经,无需额外的手术缝合或固定。数字化设计:通过有限元分析(FEA),团队建立了厚度比、溶胀率与卷曲曲率之间的定量模型,实现了针对坐骨神经、迷走神经等不同靶点的“量身定制”。

机械匹配:模量与组织的完美平衡
该水凝胶电极完全由生物相容性极佳的高分子材料组成,包括甲基丙烯酸化透明质酸(HAMA)、聚乙二醇二丙烯酸酯(PEGDA)和导电高聚物PEDOT:PSS。极低的模量:完全溶胀后的水凝胶含水量高达90%,杨氏模量仅为80 kPa,与天然神经组织高度契合。相比之下,金电极的模量高达3.5 GPa,两者相差数个数量级。组织压迫最小化:力学模型分析显示,水凝胶电极对神经产生的径向柯西应力(Radial Cauchy stress)比金电极低四个数量级。FEA模拟也证实其对组织的压力比传统电极低约两个数量级,这极大地降低了物理压迫引起的神经损伤和炎症反应。

阻抗匹配:10 mV 实现精准电刺激
传统的金属电极依靠表面电容电荷注入,其有效面积受限,导致界面阻抗较高。体相电容优势:本研究采用的PEDOT:PSS导电水凝胶具有丰富的多孔网络,离子可以快速渗透进聚合物内部。这种纳米尺度的电双层形成了极高的体相电容,显著降低了电极与组织界面的电化学阻抗。超低刺激阈值:实验结果显示,该水凝胶电极在1 kHz下的阻抗低至约150Ω。在坐骨神经刺激实验中,其触发动作电位的阈值电压仅为 10 mV,比金电极低了一个数量级(>100 mV)。
长期稳定性:即便在磷酸盐缓冲液(PBS)中浸泡28天,该器件仍能保持优异的电化学性能(电荷存储容量变化<5%),展现了极强的植入可靠性。

瞬间生物粘附:摆脱手术缝合
为了增强电极在动态生理环境下的稳固性,团队引入了“干交联”粘附机制。强力粘接:电极表面含有活性NHS酯基团,能与组织表面的氨基形成共价键,并结合氢键等非共价相互作用。在接触湿润神经的瞬间,器件能迅速排除界面水分并形成牢固粘附,剪切强度达到120 kPa,界面韧性高达200 J/m²。动态环境适应性:这种强大的生物粘附性确保了在复杂的神经运动(如弯曲、扭转)过程中,电极不会发生错位或脱落,从而实现了无需缝合的稳固接口。

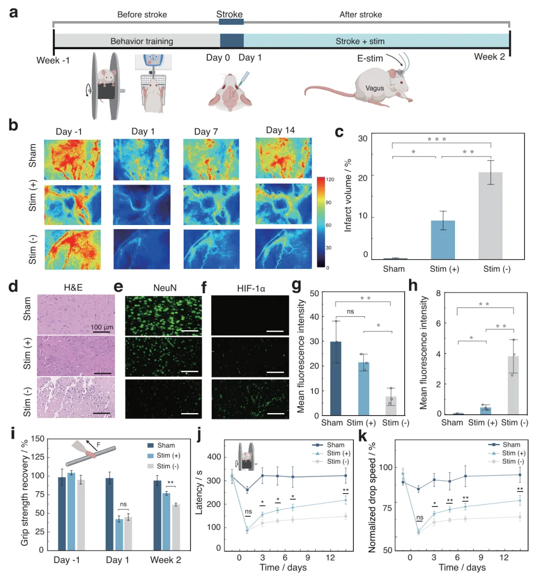
转化应用:卒中后康复与迷走神经调控
研究人员进一步探索了该器件在迷走神经刺激(VNS)中的应用,这是目前治疗抗治性癫痫和抑郁症的重要手段。康复促进:在大鼠脑卒中模型中,通过低电压VNS刺激,观察到患侧肢体运动功能的恢复显著优于对照组。低压抗炎:超低电压刺激即可诱导迷走神经介导的抗炎反射,降低了系统性炎症水平。生物降解潜力:该器件主要由生物高分子组成,具备可控的降解特性。实验观察到,在完成预定治疗周期后,材料可逐渐被机体代谢吸收,避免了二次取出手术带来的风险。

结语
南方科技大学刘吉团队的这项研究,巧妙地结合了3D打印的精密制造能力与功能水凝胶的生物物理特性,打破了神经电极“硬与软”的界限。这种具有自卷曲、低模量、低阻抗和高粘附特性的全水凝胶电子器件,不仅极大降低了神经调控的电压要求和组织损伤,更为精准医疗和个性化植入式医疗器械的开发开辟了新路径。未来,随着3D打印技术的进一步提升,此类生物电子器件有望在复杂的自主神经系统调控及人体临床转化中发挥更重要的作用。
来源:南极熊

0 留言