来源:EFL生物3D打印与生物制造
在生物医学工程领域,组织修复和再生面临诸多挑战,尤其是腹壁缺损修复。目前用于腹壁重建的合成材料存在严重问题,如感染风险高、生物相容性差、机械强度不足,还常缺乏可降解性,难以实现成功整合和长期愈合
。同时,修复材料引发的炎症反应也不容小觑,会导致过度炎症、纤维化、异物反应等并发症,影响组织修复效果,而且在机械强度与灵活性之间达到平衡也颇具难度。
为解决这些难题,来自东南大学张天柱教授团队开展了相关研究。该团队受胶原蛋白结构和生化特性的启发,整合3D打印和静电纺丝技术,开发出一种多功能仿生贴片(3DPF)。这种贴片以4arm-PLGA-GPO为核心材料,结合基本成纤维细胞生长因子(bFGF)和由大黄素(EMO)与妥布霉素组成的抗菌层,具备机械支持、免疫调节和抗菌保护等多种功能。研究人员对贴片进行了体内外实验,验证其在促进组织修复、减少纤维化和粘连、促进血管生成和胶原蛋白沉积等方面的效果,并深入探究其作用机制。相关工作以“Collagen‑Inspired
3D Printing Electrospinning Biomimetic Patch for Abdominal Wall Defect
Regeneration”为题发表在《Advanced Fiber
Materials》上,为腹壁修复提供了新的解决方案,展现出在临床应用中的巨大潜力。


受胶原蛋白启发的 3DPF 仿生贴片用于腹壁缺损再生的制备及应用示意图。
1.
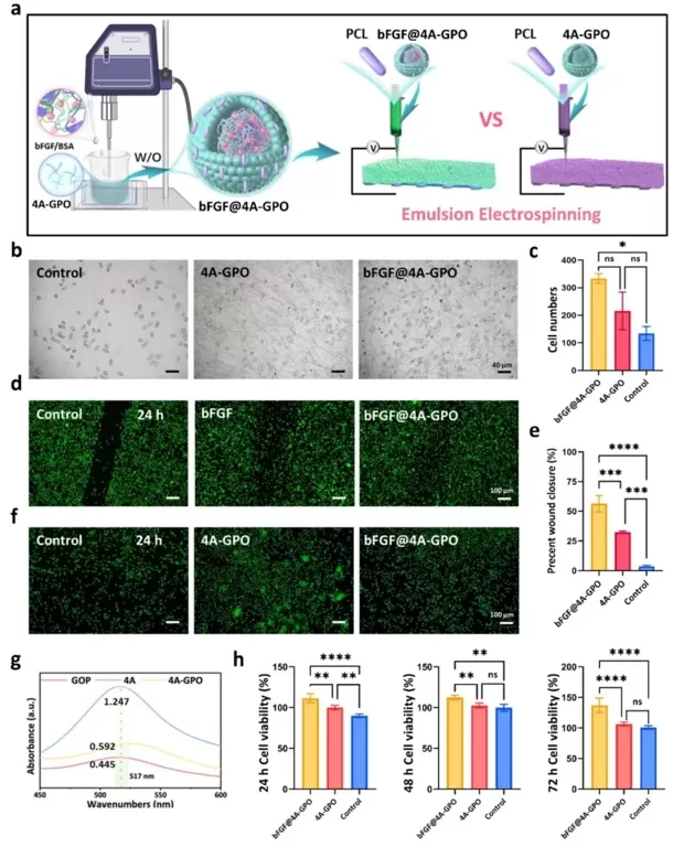
4A-GPO的设计与表征,通过固相肽合成、核磁共振、红外光谱等多种实验方法,研究了4A-GPO的合成过程、化学结构、热稳定性和生物相容性。结果表明,成功合成了4A-GPO,其具有良好的热稳定性,在250
- 300°C才发生主要降解;生物相容性优异,溶血率低于5% ,能有效减少对红细胞的损伤。

2.
乳液纳米纤维支架的设计与表征,运用水/油乳液法制备bFGF@4A-GPO,通过细胞实验和DPPH自由基清除实验,研究其对细胞黏附、增殖、迁移及抗氧化能力的影响。结果显示,bFGF@4A-GPO能显著促进细胞黏附、增殖和迁移,具有良好的抗氧化性能,在72h时对细胞增殖的促进作用达到峰值。

3.
3DPF贴片的制备与表征,利用3D打印和静电纺丝技术制备3DPF贴片,借助扫描电镜、接触角测量仪和力学测试等手段,研究其微观结构、表面性质和力学性能。结果表明,3DPF贴片具有精确的孔隙率、适宜的纤维直径和良好的力学性能,其修复层亲水,抗菌层疏水,整体强度和延展性优于单一材料制成的P贴片。

4.
3DPF贴片的体外生物相容性和抗菌性能,通过细胞共培养实验、分子对接分析、抗菌实验,研究3DPF贴片与细胞的相互作用、抗菌能力及作用机制。结果表明,3DPF贴片能有效促进细胞增殖,与整合素形成稳定氢键,增强细胞黏附;对大肠杆菌和金黄色葡萄球菌有显著抗菌效果,可抑制细菌生长。

5.
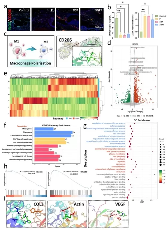
3DPF贴片在腹壁缺损模型中的治疗效果,建立大鼠腹壁缺损模型,采用组织学染色、免疫荧光分析等方法,研究3DPF贴片对腹壁缺损修复过程中组织愈合、炎症反应等的影响。结果显示,3DPF贴片能有效减少粘连形成,促进胶原蛋白沉积、血管生成和细胞增殖,显著降低炎症反应,促进腹壁组织修复。

6.
3DPF贴片组织修复的潜在机制,运用免疫荧光染色、转录组学分析和分子对接等技术,研究3DPF贴片对巨噬细胞极化、基因表达及与关键分子相互作用的影响。结果表明,3DPF贴片促进巨噬细胞向M2型极化,抑制IL-17信号通路,激活细胞黏附分子通路,通过与COL3、Actin和VEGF等关键分子结合,增强组织修复能力。

研究结论
本研究成功开发出一种仿生3DPF复合贴片,将3D打印与静电纺丝技术相结合,用于腹壁修复。该贴片以模仿胶原蛋白分子的4A -
GPO为生物功能支架,通过乳液静电纺丝与bFGF结合,显著增强了生物活性。其分层结构不仅提供机械支持,还能进行生物活性表面修饰,并通过整合大黄素和妥布霉素具备抗菌性能。体内评估证实,该贴片具有抗粘连功效,能促进血管生成、胶原蛋白沉积,并调节巨噬细胞从促炎表型向抗炎表型极化。转录组分析表明,它可下调炎症通路,同时增强细胞粘附。分子对接研究显示,其与COL3、肌动蛋白和VEGF等关键因子相互作用,有助于组织再生。3DPF贴片完全由具有明确化学成分的生物衍生材料组成,具有很强的临床转化潜力,为组织工程提供了新策略。
文章来源:
https://doi.org/10.1007/s42765-025-00547-4

0 留言