来源:EngineeringForLife
伤口愈合涉及多阶段动态交互,尽管现有疗法可部分促进修复,但面对大面积皮肤缺损时仍存在多种问题。传统皮肤替代物因缺乏完整结构,难以实现原位再生,而新兴皮肤类器官虽能模拟皮肤层次,却面临分散球体植入困难、微环境适配性差等瓶颈。如何突破类器官空间定位限制,构建与缺损形态匹配且兼具力学稳定性的三维仿生材料,成为关键难题。
本期,EFL以发表在杂志《Bioactive Materials》上的“3-D bioprinted human-derived skin
organoids accelerate full-thickness skindefects
repair”为例。本研究开发了一种生物3D打印皮肤类器官,可精准修复大面积全层皮肤缺损。该技术通过人源性角质细胞、成纤维细胞和内皮细胞自组装构建表皮-真皮-血管类器官,并创新采用10%
GelMA生物墨水,结合挤出式打印与双光源交联技术,在增强力学性能的同时降低光损伤。定制化材料与创面形态匹配,植入免疫缺陷小鼠后显著加速原位再生,促进上皮化、血管生成并抑制炎症。该技术突破了类器官分散植入与微环境失配的瓶颈,为临床提供可规模化应用解决方案。

本文的生物3D打印皮肤类器官是如何制备的?
(1)皮肤类器官球的制备:
将角质细胞、成纤维细胞与血管内皮细胞按2:1:1比例制备单细胞悬液,以4×10⁵ cells/cm²密度接种于超低吸附材料(Corning
3471)表面,自组装24小时形成球体。使用含10% HPL(Sexton
PL-NH-100)及1%链霉素-青霉素的DMEM培养基培养,隔日换液。接种5天后进行显微观察以评估类器官形态。
(2)生物3D打印皮肤类器官:
首先将0.2 g GelMA粉末溶于1 ml PBS,加入1 ml LAP溶液,40℃混匀制得含10% GelMA与0.25%
LAP的生物墨水。再取1.5 ml墨水经0.22 μm滤膜除菌,与6孔板培养的类器官球混合,注入3
cc气动挤出式注射器。采用22G锥形喷嘴,设定打印速度1 mm/s、挤出速度1.5 mm³/s,打印直径10 mm、厚1
mm的圆柱结构。打印样本经双405 nm紫外灯(25 mW/cm²)正反面各照射10秒完成交联固化。
如何利用挤压生物打印结合双光源交联技术设计生物3D打印皮肤类器官精准修复大面积皮肤缺损?
1)研究示意图

2) 自组装构建球形皮肤类器官
本研究通过角质细胞、成纤维细胞与内皮细胞按2:1:1比例自组装构建球形皮肤类器官。H&E染色显示细胞团紧密分层排列,外围角质细胞高表达角蛋白1/10/14,核心区成纤维细胞特异性表达VIM,并伴随早期血管生成标记。Ki-67阳性细胞富集于球体表层,证实角质细胞活跃增殖。类器官呈多层表皮包裹真皮-血管核心的仿生结构,直径随培养时间延长逐渐增大且形态趋近球形。该模型成功模拟皮肤表皮-真皮分层及功能特性,为修复大面积缺损提供仿生替代物。

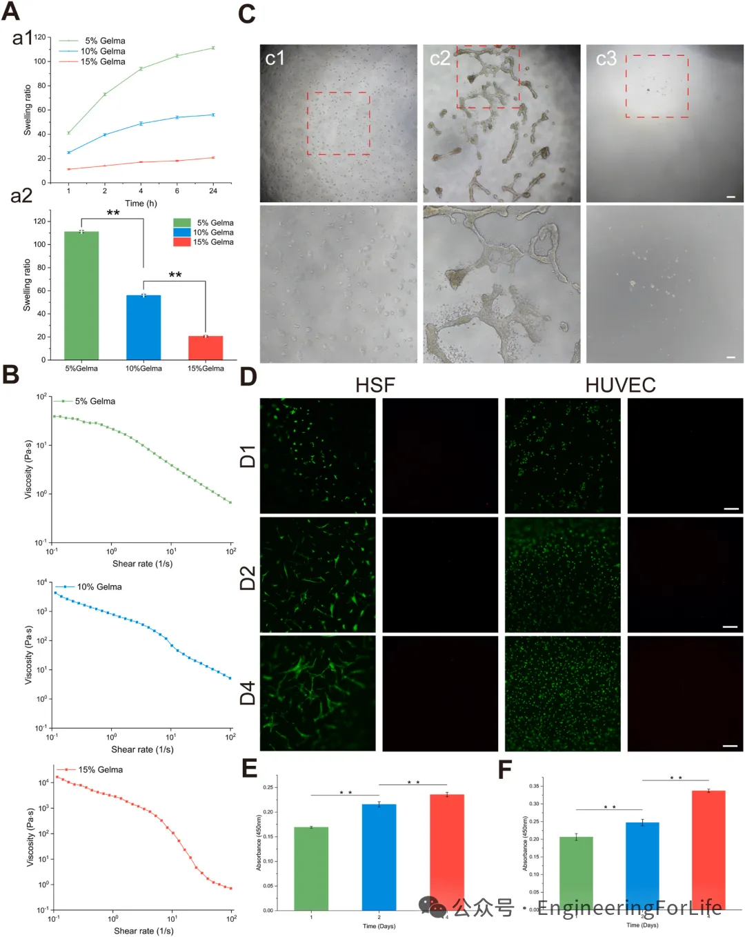
3)水凝胶的物理化学性质与生物相容性评估
研究评估了GelMA水凝胶的理化性能与细胞相容性。溶胀实验表明低浓度水凝胶吸液能力更优,而流变学测试显示其剪切稀化特性利于生物打印。10%
GelMA因平衡溶胀与机械性能被选为最佳浓度。细胞实验证实,HaCaT在凝胶表面呈团簇生长,而人皮肤成纤维细胞与脐静脉内皮细胞展现高活力,随培养时间延长呈现增殖与形态分化,表明该水凝胶能有效支持多类型皮肤细胞的生物学行为。

之后通过优化生物墨水打印参数与交联策略提升3D打印效果。挤出速度测试表明,1.2–1.5
mm³/s可确保纤维均匀成型。对比单/双光源交联发现,双光源组细胞死亡率更低且增殖活性更优:培养7天后,其吸光度降幅较缓。基于上述参数,3D打印的皮肤类器官支架呈现结构均匀、轮廓清晰的仿生形态,证实双光源交联在维持细胞活力与打印精度上的双重优势。

4)生物3D打印皮肤类器官加速伤口愈合
该研究通过裸鼠全层皮肤缺损模型评估生物3D打印皮肤类器官的疗效。结果显示,类器官移植组伤口闭合速度显著优于凝胶组与细胞悬液组,术后16天愈合率达93.8%。早期观察显示类器官与宿主整合良好,未引发明显炎症,并加速上皮迁移与屏障重建。该支架通过促进原位再生显著提升愈合效率,证实其优于传统单一疗法。

5)生物3D打印皮肤类器官可提高伤口愈合质量并促进原位愈合
H&E染色显示,类器官组术后16天表皮-真皮连接紧密,炎症细胞浸润显著少于凝胶组与细胞悬液组,且新生皮肤出现类似毛囊的结构。Masson染色证实类器官组真皮层胶原纤维排列有序,而对照组纤维松散。免疫组化显示类器官组I型胶原表达量最高、III型胶原最少,表明其通过优化胶原比例减少瘢痕形成。此外,类器官组血管密度显著提升,并检测到人源特异性标记物hVIM与hCD31的高表达,证实其促进功能性皮肤再生。该技术通过仿生结构重建与基质调控,实现接近正常皮肤的高质量愈合。

6)生物3D打印皮肤类器官促进再上皮化和血管化
研究进一步证实了生物3D打印皮肤类器官显著促进创面再上皮化与血管生成。免疫荧光显示,类器官组CD31标记的新生血管密度显著高于对照组(p<0.01),表明其增强血供支持组织修复。K14染色显示类器官组表皮基底层干细胞富集,且表皮厚度更接近正常皮肤,提示其通过定向调控角质细胞增殖优化屏障重建。该支架通过协同促进血管网络形成与表皮功能化再生,实现高质量皮肤修复。

7)生物3D打印皮肤类器官可提高伤口愈合质量并促进原位愈合
为了揭示生物3D打印皮肤类器官的促愈机制,该研究进行了转录组学分析。与对照组相比,类器官组差异表达基因显著富集,其中478个基因上调、204个下调。GO分析显示其下调T细胞受体信号通路与体液免疫应答,减少炎症反应;同时上调细胞外基质合成相关基因,促进胶原重塑。KEGG通路分析证实其通过抑制IL-17、NK细胞毒性等促炎通路,并激活cGMP-PKG信号,协同调控炎症微环境与再生进程,从而加速伤口闭合。

本文的创新点
本研究的核心创新在于将皮肤类器官与生物3D打印技术深度融合:首次通过三细胞自组装构建具有仿生结构的皮肤类器官球,并开发新型生物墨水(10%
GelMA),结合温度场预交联与双光源快速固化技术,减少光损伤的同时提升支架力学性能。定制化打印实现类器官与伤口形状的精准匹配,解决传统类器官植入的局限性。并通过RNA测序揭示类器官调控炎症通路的分子机制,为优化愈合质量提供了理论依据。
总结
本研究开发了一种基于生物3D打印的皮肤类器官复合支架,用于修复全层皮肤缺损。研究者利用人角质细胞、成纤维细胞和内皮细胞自组装形成具有表皮-真皮分层结构的类器官球,并通过挤出式生物打印结合双光源交联技术,构建定制化形状的类器官-水凝胶复合体。动物实验显示,该支架显著加速免疫缺陷小鼠伤口闭合,促进表皮再生、胶原有序排列及血管生成,同时抑制炎症反应。RNA测序表明其通过调控IL-17等信号通路优化愈合过程。该技术整合了类器官的再生潜力与3D打印的空间可控性,为临床治疗大面积皮肤缺损提供了创新方案。
参考资料:https://doi.org/10.1016/j.bioactmat.2024.08.036

0 留言