本研究论文聚焦于模拟长骨发育过程中的关键生物学进程,体外构建骨类器官的新策略。软骨内成骨 (EO)
是生长板组织内介导长骨发育的重要生物学进程。目前,骨类器官作为一种重要的骨发育与疾病研究模型,虽能模拟生长板组织结构与细胞间通信,但尚未实现对EO进程的调控。本文基于T型电压依赖性钙通道
(T-VDCC) 的CaV3.3亚型在EO过程调控软骨细胞的肥大化这一生物学机制,设计了一种负载shCaV3.3
ATDC5细胞的明胶甲基丙烯酰 (GelMA)
水凝胶生物墨水。通过进一步评估生物打印性能、软骨细胞表型及胞外基质成分,对此种生物墨水的功能进行了评估。本研究通过负载CaV3.3敲低的软骨细胞构建了GelMA水凝胶模型并初步于体外模拟了EO过程。本研究不仅为骨类器官构建中的EO进程调控提供了潜在的研究靶点,也为仿生构建骨类器官提供了新的技术手段。

图1 CaV3.3与EO过程中软骨细胞肥大化分化负相关

图2 生物墨水的理化性质

图3 三维培养环境适合于软骨细胞的生长以及肥大化分化相关的胞外基质沉积

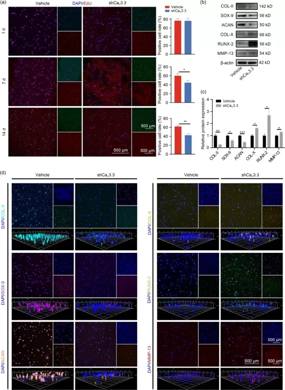
图4 CaV3.3的敲低促进了GelMA水凝胶中软骨细胞的肥大化分化

图5 CaV3.3的敲低促进了EO相关的胞外基质在GelMA水凝胶中的沉积

0 留言