在人体这个复杂的生态系统里,肠道菌群被誉为"被遗忘的器官",它们与我们的健康息息相关。然而,科学家们一直面临一个重大挑战:如何准确获取肠道不同区域的微生物样本?传统粪便采样只能反映结肠末端的情况,而内镜检查又具有侵入性且难以到达小肠。这一困境终于被一项创新技术打破。
纽约大学阿布扎比分校的研究团队开发出一种仿生珊瑚(CORAL)胶囊,实现了对上部肠道微生物组的被动采样。研究团队从海洋珊瑚的精细结构中获得了设计灵感。珊瑚凭借其复杂多孔的结构,成为了海洋中微生物群落的理想栖息地。这种结构具有高比表面积、高效的营养交换能力和出色的结构完整性,正是肠道微生物采样所需的特性。这一突破性研究成果以“Passive
intestinal microbiome sampling using an ingestible device with tortuous
lattices”为题发表在《Device》期刊上。

CORAL胶囊采用了三重周期最小曲面(TPMS)晶格结构,这种数学定义的几何结构具有相互连接但不相交的周期性多孔网络。与简单的多孔结构不同,TPMS结构提供了更长的流体路径和更高的压力梯度,确保了微生物样本的高效捕获和保留。

CORAL胶囊由三个部分组成:外部壳体、内部核心以及在取回前固定核心的帽盖(图2D-2G)。这种多部件设计能够将所采集的小肠内容物与胃肠道后续区域隔离开来。研究团队采用摩方精密面投影微立体光刻(PμSL)技术制造了CORAL胶囊(直径2.1mm,帽盖总长度为
8.2mm)。

与传统主动采样设备不同,CORAL胶囊完全依靠被动机制工作,没有任何移动部件或功能元件。其采样原理基于肠道自身的蠕动力量推动微生物富集流体通过胶囊的迷宫般结构。随后,研究人员通过磁力方式在体外“召回”胶囊。扫描电镜结果显示,微孔中布满细菌,且与肠绒毛组织结构相似。
研究团队首先通过离体实验验证了CORAL胶囊的采样能力。将胶囊通过新鲜采集的大鼠小肠段后,扫描电子显微镜图像清晰显示了胶囊孔隙内和表面富集的细菌(图3)。更重要的是,16S
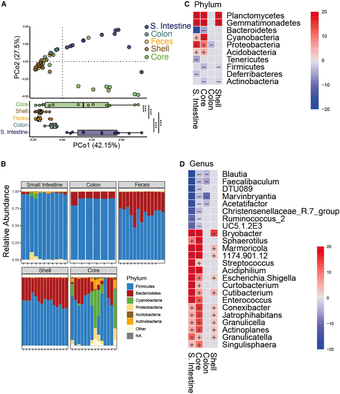
rRNA基因测序分析表明,CORAL胶囊采集的微生物组成与小肠组织样本高度相似,而与粪便样本存在显著差异。在门水平上,CORAL组和小肠样本几乎只有厚壁菌门,而粪便样本含有较高比例的拟杆菌门。在属水平上,CORAL组和小肠样本中乳酸杆菌比例较高,而粪便中则富含普雷沃菌科、别样杆菌等。

体内实验进一步证实了CORAL胶囊的实用性。研究人员在17只白鼠体内进行了实验,并利用内置磁铁成功回收排泄的胶囊。组织学分析和CLARITY优化光片显微镜显示,胶囊通过后肠道黏膜结构保持完整,未见损伤或出血迹象。


总结:该工作研发了一种仿生珊瑚结构的采样“胶囊”。它无需电池,无需传感器,只靠肠道自然蠕动,就能被动采集小肠里的菌群样本。这种“被动采样”理念,精准地解决了医学界一个长期的困境:传统的内窥镜或电子采样设备,由于依赖复杂的内部电子元件和精密的机械结构,不仅导致制造成本高昂,也使得设备本身较为脆弱,限制了其在常规筛查或特定生理环境中的广泛应用。相比之下,基于微纳3D打印技术制造的被动式采样胶囊,通过巧妙的机械结构设计,实现了无需内置电源和复杂电路的“无源”工作模式。这种设计思路的转变,使得针对特定功能的采样胶囊能够以更低的成本进行定制化设计和批量生产,为将高频、便捷的生理指标监测融入日常健康管理提供了新的可能。
原文链接:https://doi.org/10.1016/j.device.2025.100904

0 留言