在骨科领域,全球范围内大面积骨缺损的修复是一大难题。目前,自体移植和异体移植是临床修复广泛骨缺损的主要策略,但前者受供体短缺限制,后者则存在免疫排斥等副作用,这些问题极大地阻碍了其广泛应用。基于生物材料的骨组织工程(BTE)方法被视为理想解决方案,它能为间充质干细胞(MSCs)的成骨分化提供合适微环境,以分泌骨细胞外基质(ECM)。然而,现有的BTE支架大多聚焦于结构和成分的仿生,却忽视了机械信号,尤其是动态机械信号。
在此背景下,来自上海交通大学医学院附属上海第六人民医院的马昕、蒋佳、东华大学游正伟以及新华医院金芳纯团队展开合作研究。他们受“钢筋 -
混凝土”结构启发,开发出一种结合自发生物矿化与磁诱导动态机械刺激的多功能骨组织工程支架(PGS -
P@MGel)。该支架利用3D打印技术制备,将磷酸改性的聚(癸二酸甘油酯)(PGS -
P)与含PDA@Fe3O4磁性纳米颗粒的水凝胶相结合。相关工作以“Magnetically Guided Mechanoactive
Mineralization Scaffolds for Enhanced Bone Regeneration”为题发表在《Advanced
Functional
Materials》上,为解决大面积骨缺损修复难题提供了新的思路和方法。上海市第六人民医院骨科博士后郭煦然、博士研究生陶再进、上海市新华医院戴珍珍博士及东华大学高迎华博士为本文的共同第一作者

1.
PGS-P@MGel的制备流程及治疗骨缺损的机制示意图,通过化学合成、3D打印、纳米颗粒修饰及水凝胶复合等一系列实验方法,研究了具有自矿化和主动机械刺激能力的骨组织工程支架PGS-P@MGel的制备过程及其治疗骨缺损的机制。结果表明,成功制备出该复合支架,其能通过自主矿化结合磁驱动机械信号,刺激干细胞成骨分化、促进血管生成,进而修复骨缺损。

2.
PGS-P的合成与表征,运用核磁共振(NMR)、傅里叶变换红外光谱(FTIR)、凝胶渗透色谱(GPC)、扫描电子显微镜(SEM)、能量色散X射线光谱(EDS)等多种表征手段,研究了PGS-P的化学结构、分子质量、表面形貌、元素组成以及矿化能力等。结果显示,成功合成PGS-P,其具有促进钙沉积的能力,3D打印的PGS-P支架具备相互连通的孔隙结构,且亲水性得到提升。

3.
PGS-P的自主矿化能力表征,利用原子力显微镜(AFM)和X射线衍射(XRD),在不同时间点对PGS-P支架的表面形貌和结晶度进行观察和分析,研究其自主矿化能力。结果表明,随着矿化时间增加,支架表面粗糙度增大,结晶度逐渐提高,钙元素在支架上的沉积量增多,证明PGS-P能在生理条件下主动结合钙离子,实现自主矿化。

4.
磁性纳米颗粒及磁性水凝胶(MGel)的物理表征,通过扫描电子显微镜(SEM)、透射电子显微镜(TEM)、振动样品磁强计(VSM)、zeta电位分析仪等设备,研究了Fe3O4-NH2和PDA@Fe3O4纳米颗粒的形貌、粒径分布、磁性以及MGel的结构、力学性能等。结果显示,成功制备并修饰磁性纳米颗粒,将其整合到GelMA水凝胶中得到的MGel具有多孔结构,且抗压模量高于GelMA。

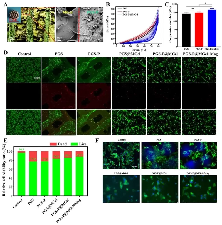
5.
PGS-P@MGel支架的物理表征、细胞活力影响及细胞形态,采用扫描电子显微镜(SEM)观察支架形貌,通过循环压缩测试研究其力学性能,运用活/死细胞染色和CCK-8实验评估细胞活力,利用共聚焦显微镜观察细胞形态,研究PGS-P@MGel支架的综合性能。结果表明,该支架呈现双相结构,力学性能良好,生物相容性佳,能促进细胞增殖和黏附。

6.
不同支架对HUVECs血管生成的影响,通过免疫荧光染色检测血管标记物CD31的表达、进行Matrigel管形成实验、HUVECs迁移实验和Transwell细胞趋化实验,研究不同支架对人脐静脉内皮细胞(HUVECs)血管生成能力的影响。结果显示,PGS-P@MGel
+ Mag组在促进HUVECs血管生成方面表现最佳,能诱导更多的管状结构形成,促进细胞迁移。

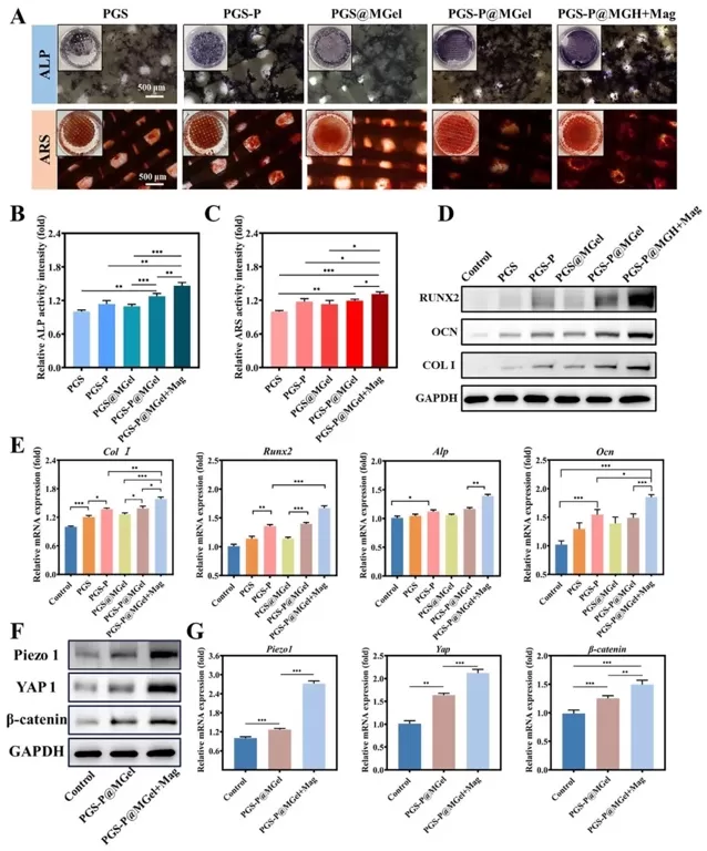
7. 不同支架的体外成骨活性,运用碱性磷酸酶(ALP)染色、茜素红S(ARS)染色、蛋白质免疫印迹(Western
blot)和实时荧光定量聚合酶链式反应(qRT-PCR)等方法,研究不同支架对骨髓间充质干细胞(BMSCs)成骨分化的影响。结果表明,PGS-P@MGel
+
Mag组的成骨能力最强,能显著促进BMSCs的成骨分化,上调成骨相关基因和蛋白的表达,其作用机制可能与激活Piezo1/YAP/β-catenin信号轴有关。

8.
临界尺寸股骨骨缺损模型中的骨再生,建立股骨骨缺损模型,通过Micro-CT扫描和组织学分析,研究不同支架在体内的骨再生能力。结果显示,PGS-P@MGel
+ Mag组在促进骨再生方面效果显著,能形成大量成熟骨组织,增加骨体积分数、骨矿物质密度等骨形态计量参数,有效加速骨再生。

9.
血管生成、成骨及激活的YAP/β-catenin信号轴的组织学评估,对骨缺损区域进行H&E染色、免疫荧光染色,研究不同支架对体内血管生成、成骨以及YAP/β-catenin信号轴的影响。结果表明,PGS-P@MGel
+ Mag组能显著促进血管生成、增强成骨分化,激活Piezo1/β-catenin/YAP信号通路,促进骨组织再生。

研究结论
本研究制备了一种具有自矿化能力的机械活性3D打印复合磁性响应水凝胶支架。该支架能够在体外和体内自发积累矿化基质,并在外部磁场作用下产生可控的动态机械信号,从而刺激干细胞,促进其向成骨细胞分化,实现骨再生。研究通过将PDA@Fe3O4磁性纳米颗粒掺入水凝胶,并与3D打印支架整合,成功构建了可原位自矿化和自驱动动态机械刺激的多功能工程支架。体外和体内生物学研究结果均证实了这种多功能支架在促进骨再生方面的有效性和可行性。本研究提出的方法为支架设计开拓了新思路,为功能性骨缺损及其他承重组织的修复提供了新途径。
文章来源:
https://doi.org/10.1002/adfm.202503903

0 留言