耳郭缺损在临床上较为常见,其不仅影响面部美观,还可能导致不同程度的听力障碍,对患者的身心健康造成严重影响。目前,组织工程耳郭支架是修复耳郭缺损的有效手段,但传统基于刚性材料制备的支架存在诸多问题。一方面,这些材料在可塑性、机械性能和细胞黏附性方面表现不佳,植入后易出现渗漏、破裂和感染等情况;另一方面,它们大多仅模仿耳郭外观,缺乏生物功能,难以有效修复耳郭软骨
。
为解决这些痛点,来自南华大学衡阳医学院、中国医科大学、南方医科大学等单位的毛小炎、王艺霖、黄文华合作开展研究。他们以聚乙烯醇(PVA)和明胶为打印墨水,纳米二氧化硅为填料,通过3D打印技术制备出具有多尺度孔隙结构的耳郭支架。该支架能很好地模拟人体耳郭的生物力学性能,且具备良好的生物相容性,为软骨细胞生长提供了有利环境。研究团队通过体内外实验验证了支架的性能,并利用兔耳郭软骨缺损模型评估其修复效果。相关工作以“Enhancing
auricular reconstruction: A biomimetic scaffold with 3D-printed
multiscale porous structure utilizing chondrogenic activity
ink”为题发表在《Materials Today Bio》上,为耳郭缺损的治疗提供了新的策略和方向。
南华大学孔玥莹硕士、南方医科大学南方医院卢子敬博士为共同第一作者,南方医科大学黄文华教授、中国医科大学王艺霖博士、南方医科大学南方医院毛小炎教授为共同通讯作者。

1.
3D-P/G/Si支架制备及植入过程,通过将PVA、明胶(Gel)和纳米二氧化硅(SiO2)按比例混合、交联,再用3D打印机打印的方法,研究了3D-P/G/Si支架的制备流程以及其在耳郭软骨修复中的应用过程。结果表明,成功制备出3D-P/G/Si支架,该支架后续将用于体内外实验,验证其在耳郭软骨修复方面的可行性,为研究其生物相容性、促进软骨修复等性能奠定基础。

2. 打印墨水的制备和交联,运用傅里叶变换红外光谱(FTIR)、核磁共振(1H
NMR)分析、观察颜色和流动性变化等方法,研究PVA、P/G(PVA与Gel混合)、P/G/Si(PVA、Gel和SiO2混合)三种打印墨水的化学结构、交联情况以及外观特性。结果表明,FTIR和1H
NMR分析证实成功合成预期结构的打印墨水且交联成功;添加Gel和SiO2会改变墨水颜色和流动性,交联后各墨水颜色有不同变化,如P/G透明度降低。

3.
打印墨水和3D-P/G/Si的表征,采用扫描电子显微镜(SEM)、接触角测量仪、流变仪等进行静态水接触角分析、溶胀测试、降解测试和流变分析等实验,研究PVA、P/G、P/G/Si打印墨水的亲水性、溶胀行为、降解性能、流变特性以及3D-P/G/Si支架的打印参数和微观结构。结果显示,P/G/Si亲水性最佳,溶胀率最高,在28天内降解不明显,且具有良好的黏弹性和剪切变稀特性;确定了不同打印喷嘴的最佳参数,3D-P/G/Si支架微观结构粗糙多孔。

4.
力学性能,使用双轴拉伸试验机对不同支架及不同孔径的3D-P/G/Si支架哑铃形试样进行拉伸测试,研究PVA、P/G、P/G/Si支架以及不同孔径3D-P/G/Si支架的力学性能。结果表明,添加Gel和SiO2使水凝胶拉伸强度降低,P/G/Si的杨氏模量更接近天然软骨组织;改变3D-P/G/Si支架孔径可调节其弹性模量,且均在软骨组织范围内,证明可通过调节孔径定制耳郭支架。

5.
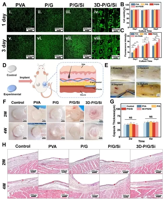
生物相容性,通过体外培养C28/I2细胞进行Live/Dead染色、细胞存活率和增殖率检测,以及在SD大鼠体内进行皮下植入实验观察组织反应,研究PVA、P/G、P/G/Si和3D-P/G/Si支架的生物相容性。结果表明,体外实验中P/G/Si组细胞黏附性和增殖率最佳;体内实验中各实验组与对照组相比,无明显炎症反应和器官损伤,证明支架生物相容性良好。

6.
大鼠植入4周后心脏、肝脏、脾脏和肾脏的H&E染色结果,对植入不同支架4周后的SD大鼠的心脏、肝脏、脾脏和肾脏进行H&E染色,研究不同支架对大鼠重要器官的影响。结果显示,各实验组的心脏、肝脏、脾脏和肾脏组织在H&E染色下,与对照组相比均未出现明显的炎症反应或器官损伤,进一步证明了实验所用支架材料良好的生物相容性,在体内不会对重要器官产生不良影响。

7.
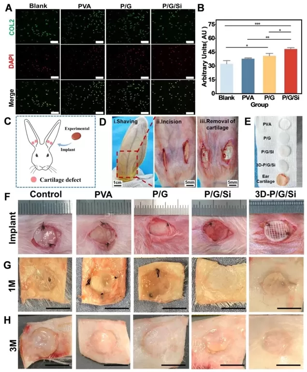
软骨诱导检测,对C28/I2细胞进行II型胶原免疫荧光染色,建立兔耳郭软骨缺损模型并植入不同支架,研究P/G/Si打印墨水对软骨细胞生成的促进作用以及不同支架在兔耳郭软骨缺损修复中的效果。结果显示,P/G/Si组II型胶原阳性荧光强度更高,促进软骨生成能力更强;在兔耳郭软骨缺损修复实验中,3D-P/G/Si组软骨再生效果显著优于其他组,有更多新软骨组织生成。

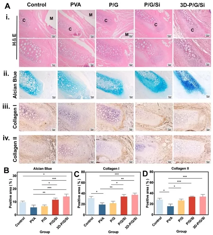
8. 兔耳软骨缺损修复12周的组织学评估,运用H&E、阿尔新蓝(Alcian blue)、Masson、Safranin O和Fast
Green(SO/FG)染色以及I型和II型胶原免疫组化染色,研究不同支架植入兔耳郭软骨缺损部位12周后的修复情况。结果表明,3D-P/G/Si组在各染色检测中均显示出更高的软骨再生活性,其阿尔新蓝、I型和II型胶原阳性表达面积均高于其他组,证明该支架在促进兔耳郭软骨缺损修复方面表现优异。

研究结论
本研究成功制备了采用具有软骨生成活性墨水打印的多尺度多孔仿生支架,实现了支架与人体耳郭软骨的精准适配。这种多尺度多孔支架生物活性增强,符合人体耳郭软骨的力学性能,适宜促进软骨细胞生长。研究利用兔耳郭软骨缺损模型,验证了具有多尺度多孔结构的仿生支架在治疗耳郭畸形方面的有效性。结果显示,该仿生支架能为耳郭软骨再生营造理想环境,这为耳郭畸形的个性化精准治疗提供了新的思路。不过,本研究也存在局限,如未阐明P/G/Si打印墨水促进软骨生成的确切分子机制,未基于人天然耳郭软骨的形状和结构打印高精度人耳郭模型,且体内软骨修复实验的空白组设置有待完善。
文章来源:https://doi.org/10.1016/j.mtbio.2025.101516

0 留言