腰椎间盘退变(IVDD)引发的腰痛是全球严峻的公共卫生问题,其主要病因是纤维环(AF)破坏。由于AF组织结构特殊且营养供应不足,缺乏可持续稳定的治疗体系。传统治疗方法如手术切除无法恢复椎间盘功能,还会增加邻近椎间盘负担。研究发现,IVDD会导致AF组织线粒体功能受损,线粒体自噬(mitophagy)在其中起保护作用,但现有治疗因椎间盘血供差、微环境复杂等问题效果不佳。
来自浙江大学张宁、贺永、徐建斌团队设计了一种与AF环状结构匹配的螺纹结构微针(T-MN),基于层粘连蛋白的吸附作用,负载骨髓间充质干细胞来源的外泌体(包裹调节线粒体自噬的microRNA-378),构建了T-MN@EXO@miR−378系统,实现原位锁定AF缺损部位、防止髓核泄漏并促进AF修复。相关工作以“Thread-structural
microneedles loaded with engineered exosomes for annulus fibrosus
repair by regulating mitophagy recovery and extracellular matrix
homeostasis”为题发表在《Bioactive
Materials》上。浙江大学医学院附属第二医院胡劭隽硕士、机械工程学院朱萌硕士为共同第一作者。浙江大学机械工程学院贺永教授、浙江大学附属第二医院徐建斌研究员、张宁主任医师为通讯作者。
通过分析人类纤维环退变与正常细胞的单细胞RNA-seq数据,用IL-1β诱导大鼠纤维环细胞建立退变模型并检测相关基因和蛋白表达,还构建Fundc1基因敲除小鼠进行尾穿刺实验,研究了线粒体自噬在纤维环退变中的作用,结果表明退变纤维环细胞中线粒体自噬相关蛋白表达异常,线粒体自噬对纤维环有保护作用,其缺失会加剧椎间盘损伤。

通过3D打印技术制备PDMS模具,以SilMA和层粘连蛋白为材料制备螺纹微针,利用扫描电镜、红外光谱、力学测试等方法,研究了T-MN@EXO@miR−378的制备和性能,结果表明该微针结构能紧密贴合纤维环组织,层粘连蛋白可吸附外泌体并实现缓慢释放。

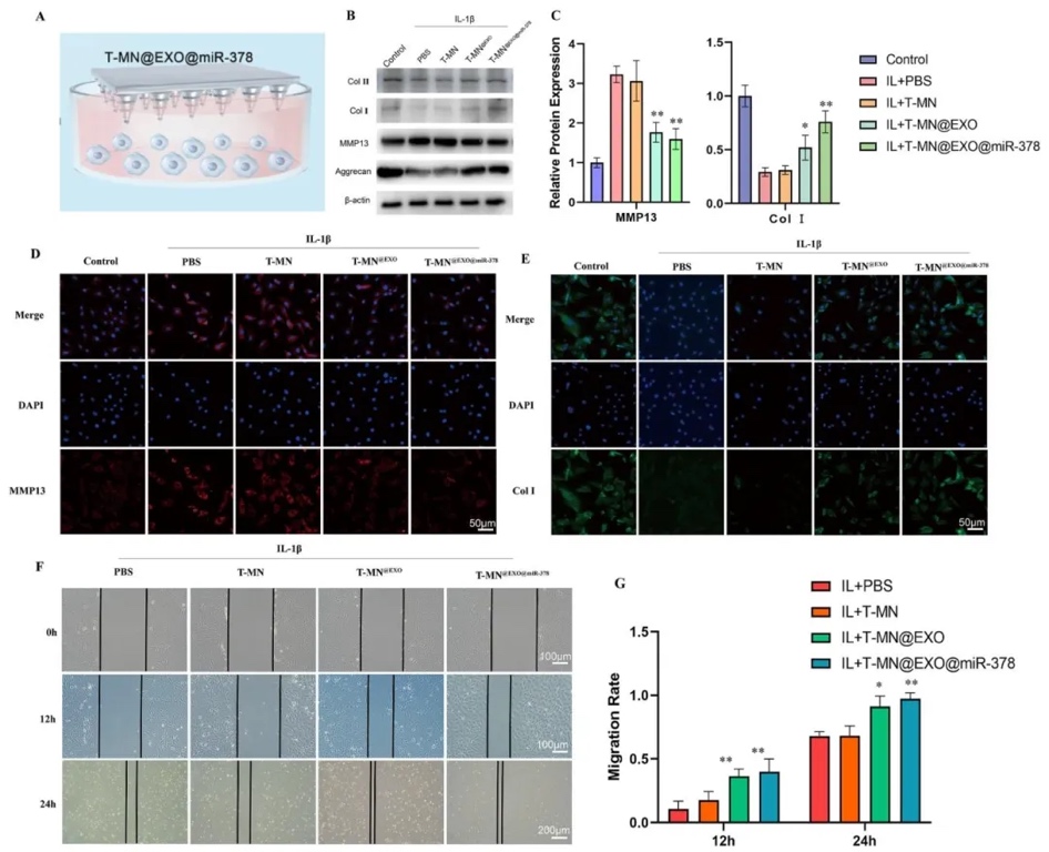
通过将纤维环细胞与T-MN、T-MN@EXO、T-MN@EXO@miR−378共培养,检测MMP13和Col I表达并进行细胞迁移实验,研究了该系统对细胞外基质代谢和细胞迁移的影响,结果表明其能抑制MMP13表达、促进Col I合成并促进纤维环细胞迁移。

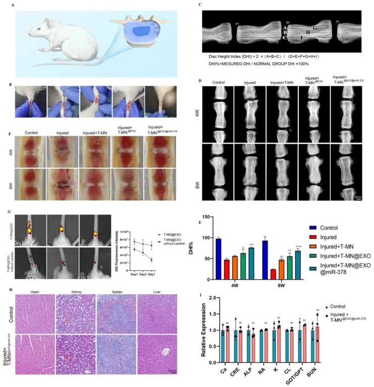
通过建立大鼠纤维环损伤模型,进行X-ray和MRI检测、组织染色及免疫组化分析,研究了T-MN@EXO@miR−378的体内治疗效果,结果表明其能维持椎间盘高度和形态、可持续释放外泌体且无明显全身毒性。

通过HE和SO染色、免疫组化检测,研究了该系统在体内对纤维环细胞外基质和线粒体自噬的影响,结果表明其能保护软骨成分、促进线粒体自噬相关蛋白表达并调节细胞外基质稳态。

研究结论
本研究开发了一种新型螺纹结构微针(T-MN)治疗系统,可原位锁定纤维环缺损部位,并递送工程化外泌体@miR-378用于腰椎间盘退变(IVDD)治疗。研究结果表明,该系统能通过促进纤维环细胞增殖与迁移、抑制细胞外基质病理重塑、恢复纤维环细胞线粒体自噬,对IVDD中的纤维环起到保护作用。本研究证实了具有特殊结构的微针在递送药物用于IVDD治疗方面的潜力,为IVDD的临床治疗提供了新的思路和方法。
文章来源:
https://doi.org/10.1016/j.bioactmat.2024.03.006

0 留言