工程聚酯聚对苯二甲酸丁二醇酯(PBT)应用广泛,但退役PBT因回收手段有限,面临资源浪费与环境污染问题。传统机械回收会导致分子链断裂、性能下降,化学回收存在流程复杂且成本高于原生原料等瓶颈。化学与精细化工广东省实验室蔡秋泉副研究员、浙江理工大学张洪杰特聘研究员和浙江大学朱蔚璞教授等人受分子生物学DNA编辑技术启发,提出模块化分子编辑策略,通过羟基-酯交换与端基修饰反应,将废弃PBT直接转化为高性能、可3D打印的聚己二酸-对苯二甲酸丁二醇酯(PBAT)平台材料,解决了传统回收路径的效率与成本痛点。相关工作以《Modular
Molecular Editing of End-of-Life PBT for High-Performance Sustainable
and 3D-Printable Platforms》为题发表在《Advanced Materials》上。
研究内容
1.
从废弃聚对苯二甲酸丁二醇酯(PBT)构建主链与端基可编程聚己二酸-对苯二甲酸丁二醇酯(PBAT)的示意图,通过羟基-酯交换(HET)及羧基-酯交换(CET)/酯-酯交换(EET)反应的研究方法,研究了废弃PBT分子主链引入己二酸(AA)单元及端基功能化(羟基、羧基、甲氧基、乙酰氧基)的过程。结果表明,该策略可制备4种PBAT变体,其拉伸强度达11.65±1.70
MPa,无需添加剂即可实现3D打印,100升中试规模生产验证了工业可行性。

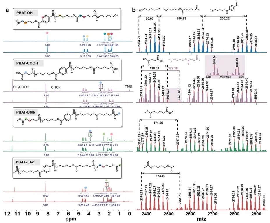
2.
不同端基PBAT的核磁共振(NMR)与基质辅助激光解吸电离飞行时间质谱(MALDI-TOF-MS)验证图,通过1H
NMR光谱和MALDI-TOF-MS分析的研究方法,研究了PBAT-OH、PBAT-COOH、PBAT-OMe和PBAT-OAc的端基结构。结果显示,PBAT-COOH的羧基端基在2.79
ppm处有特征峰,MALDI-TOF-MS证实各端基的分子链终止单元(如羟基对应90.07 Da重复单元),验证了端基编辑的准确性。

3.
可编程PBAT的机械与热性能表征图,通过拉伸测试、差示扫描量热法(DSC)、动态力学分析(DMA)及热重分析(TGA)的研究方法,研究了不同主链组成(n(PBT):n(PBA))和端基类型PBAT的性能。结果表明,PBAT拉伸强度最高达17.34
MPa,玻璃化转变温度(Tg)与n(PBT):n(PBA)呈对数线性关系(Tg = 20.69 ln[n(PBT):n(PBA)] −
0.70),端基修饰可使热分解温度波动8℃。

4.
废弃PBT转化PBAT的应用场景示意图,通过挤出造粒、3D打印、溶液成膜及静电纺丝的研究方法,研究了PBAT在注射成型、3D打印、薄膜和纤维领域的应用。结果显示,PBAT可制备0.02
mm透明薄膜及直径约10 μm的电纺纤维,3D打印 filament直径达1.75 mm,成功制备钥匙链等成型制品。

5.
PBAT的社会与生态可持续性评估图,通过模拟堆肥降解实验(58±2℃、55%湿度)及闭环回收验证的研究方法,研究了PBAT的降解动力学与循环可行性。结果表明,PBAT降解半衰期(t1/2)与n(PBT):n(PBA)呈线性相关(t1/2
= 161.82 ln[n(PBT):n(PBA)] + 196.50),羧基端基PBAT降解最快(t1/2 =
29.6天),且可通过再引入PBT实现聚合物-聚合物闭环回收。

6.
废弃PBT转化为PBAT的技术经济分析图,通过对比原材料成本、固定成本及性能指标的研究方法,研究了自制PBAT与商业原生/化学回收PBAT/PBT的经济性。结果显示,自制PBAT材料成本为802.98–866.82美元/吨,较原生PBAT降低34.0%–38.1%,效益成本比达3.08–3.28(原生PBAT为2.03),拉伸强度和韧性分别超越原生PBAT
47.6%和66.2%。

研究结论
本研究受DNA编辑技术启发,开发了模块化分子编辑策略,将废弃聚对苯二甲酸丁二醇酯(PBT)转化为高性能、可持续且可3D打印的平台材料。通过羟基-酯交换反应修饰PBT分子主链,再经羧基-酯交换或酯-酯交换反应改性端基,制备出4种聚己二酸-对苯二甲酸丁二醇酯(PBAT)变体。这些再生PBAT材料的拉伸强度和韧性优于商业产品,无需添加剂即可用于注射成型、3D打印等多种场景。100升中试实验验证了该策略的工业可扩展性。此外,PBAT可通过再引入PBT或单体实现闭环回收,无法回收时也可通过堆肥实现生态可持续性。本研究为废弃工程聚酯转化为多功能可持续平台材料提供了新路径,兼具环境与经济潜力。
文章来源:
https://doi.org/10.1002/adma.202503881

0 留言