动脉粥样硬化早期,单核细胞黏附于血管内皮是其重要特征,这一过程涉及多种细胞因子和病理事件。当前评估单核细胞与内皮细胞相互作用的实验通常依赖二维共培养模型,难以准确呈现真实病理事件的时空特征。来自浙江大学的王毅、贺永教授与浙江中医药大学赵筱萍教授团队合作,利用EFL挤出式生物3D打印机,建立了一种3D打印工程血管(EBVs)监测单核细胞-内皮细胞相互作用的新方法,以解决上述痛点。该团队通过同轴打印技术构建了具有空心管状结构的EBVs,并对其进行内皮化处理,建立了单核细胞-内皮细胞黏附的体外模型,还验证了该模型在药物发现中的应用价值。相关工作以《Coaxial
3D Printing of Blood Vessels for Monitoring Monocyte-Endothelium
Interactions and Drug Discovery》为题发表在《Advanced Healthcare Materials》上。

研究内容
1.
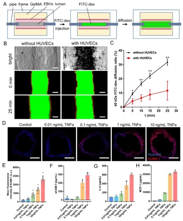
工程血管的制备与表征图,通过同轴打印、光交联及明胶溶解的研究方法,制备了工程血管(EBVs),并对其内径、外径及表面形态进行了表征。结果表明,EBVs呈空心管状结构,内径约1.2
mm,外径约3.1 mm,管壁具有多孔结构,适合细胞培养和药物暴露。

2.
工程血管内皮化及生物活性表征图,通过细胞接种、免疫荧光染色及细胞活性检测等研究方法,对EBVs进行内皮化处理并评估其生物活性。结果表明,内皮细胞在EBVs内形成了致密的细胞层,具有较高的细胞活力和代谢活性,且表现出类似血管内皮的屏障功能和炎症反应功能。

3.
工程血管屏障功能和炎症反应功能图,通过荧光素标记葡聚糖扩散实验及ELISA等研究方法,研究了内皮化EBVs的屏障功能和对肿瘤坏死因子α(TNFα)刺激的炎症反应。结果表明,内皮化EBVs具有良好的屏障功能,且TNFα刺激可诱导内皮细胞表达细胞间黏附分子1(ICAM-1),并分泌可溶性ICAM-1(sICAM-1)、白细胞介素6(IL-6)和单核细胞趋化蛋白1(MCP-1),且呈剂量依赖性。

4.
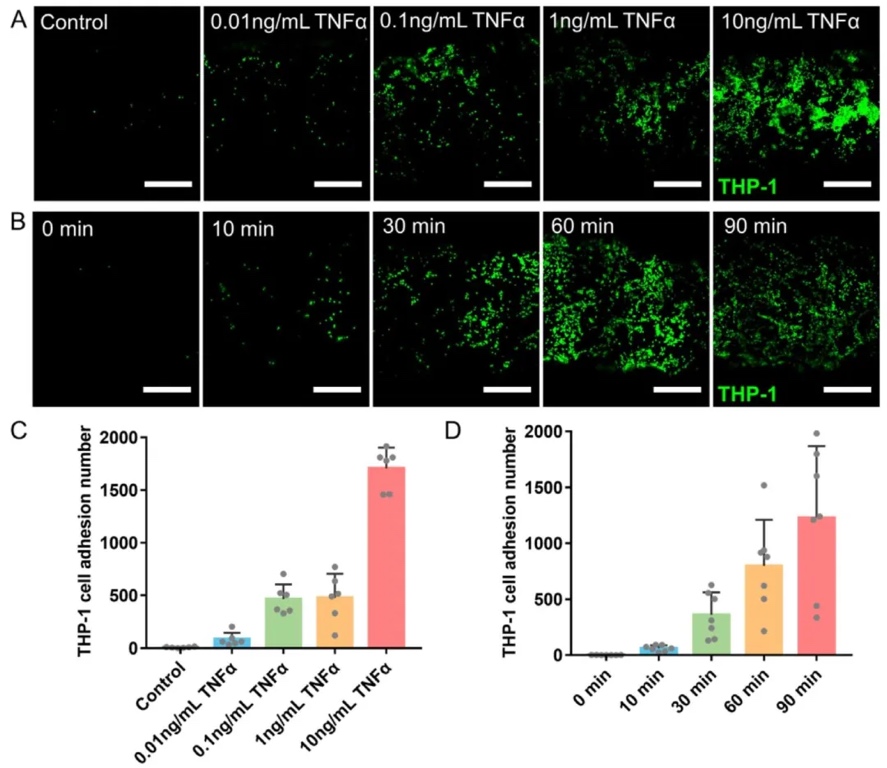
肿瘤坏死因子α浓度和THP-1细胞黏附时间优化图,通过不同浓度TNFα刺激及不同黏附时间处理的研究方法,优化了单核细胞-内皮细胞黏附模型的条件。结果表明,TNFα浓度为10
ng/mL、黏附时间为60 min时,THP-1细胞黏附效果最佳,成功建立了单核细胞-内皮细胞黏附模型。

5.
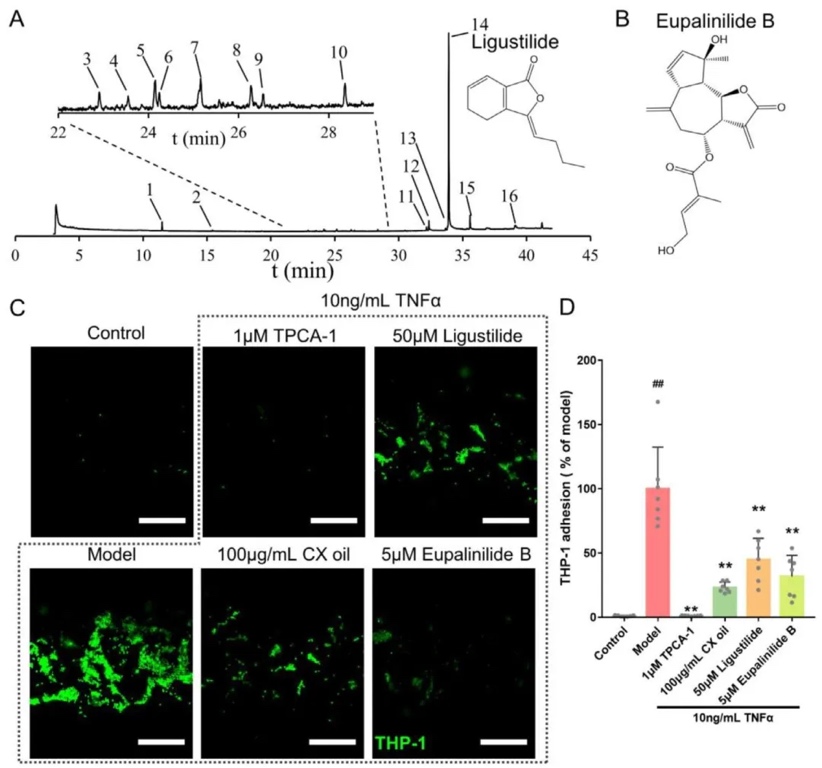
不同药物抑制单核细胞-内皮细胞黏附的活性评估图,通过药物处理及细胞黏附计数的研究方法,评估了川芎挥发油(CX oil)、
ligustilide和eupalinilide
B对TNFα诱导的单核细胞黏附的抑制作用。结果表明,这三种药物均能显著抑制单核细胞黏附,且细胞毒性较低,验证了模型在药物发现中的应用价值。

6.
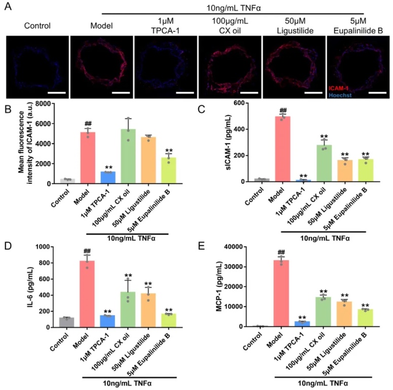
不同药物对ICAM-1表达及sICAM-1、IL-6、MCP-1分泌的影响图,通过免疫荧光染色及ELISA的研究方法,研究了药物对炎症相关因子的影响。结果表明,TPCA-1和eupalinilide
B可同时抑制ICAM-1表达和sICAM-1分泌,CX
oil和ligustilide仅抑制sICAM-1分泌,且所有药物均能抑制IL-6和MCP-1分泌。

7.
不同药物对脂多糖诱导的斑马鱼卵黄巨噬细胞聚集的影响图,通过建立斑马鱼炎症模型及药物处理的研究方法,验证了药物的体内抗炎活性。结果表明,CX
oil、ligustilide和eupalinilide B均能显著减少斑马鱼卵黄区巨噬细胞聚集,表明模型评估的药物活性与体内结果一致。

研究结论
本研究利用同轴打印的工程血管(EBVs)作为支架,对人脐静脉内皮细胞进行3D培养以构建均匀的内皮层。内皮化后的EBVs可作为研究单核细胞黏附于内皮以及发现抑制单核细胞黏附药物的有价值工具。研究结果显示,川芎挥发油及其主要成分川芎嗪和紫茎泽兰内酯B能显著抑制肿瘤坏死因子α诱导的单核细胞黏附,其中紫茎泽兰内酯B的这一活性为首次报道。此外,利用内皮化EBVs进行的药物测试结果与脂多糖诱导的斑马鱼巨噬细胞聚集模型的结果一致。本研究展示了使用同轴打印血管模型评估天然植物化学物质对单核细胞-内皮细胞黏附抑制作用的典型案例,可能有助于推动3D打印技术在药物筛选中的应用。
文章来源:
https://doi.org/10.1002/adhm.202404132

0 留言