组织工程学与3D打印生物墨水的发展为组织再生提供新思路。但当前生物墨水存在功能单一、适配性不足等问题,难以满足病理微环境下缺损修复的难题。开发药物递送生物墨水或许可以针对不同病理微环境进行治疗,但药物与递送材料进行物理共混会导致药物突释和细胞刺激,而化学接枝可能会破坏药物的官能团,降低其药理活性;自组装的纳米颗粒和微球往往面临体内难以降解的风险。
为了解决这一问题,湖南大学刘海蓉、周征团队开发了一种细胞胶囊递送策略,以关节软骨损伤作为实验模型,氧化应激环境作为病理模型,开发载安石榴苷细胞胶囊多功能生物墨水。该生物墨水具有加速软骨再生、抗氧化、抑菌等功能,在组织工程与临床应用领域具有巨大应用潜力。该研究以题为“Cellular
Capsule Delivery Bioink with Punicalagin-Loaded Chondrocyte Membrane
Vesicles for Tissue Engineering Therapy”的论文发表在国际期刊《Advanced Functional
Materials》上,硕士研究生于梦依为第一作者。
关节中受损软骨的修复是临床治疗面临的一大挑战,因为病理状况会阻碍由炎症因子和活性氧(ROS)引起的软骨再生。为了解决这一难题,作者开发了一种细胞胶囊递送生物墨水。通过丙烯酸酯-聚(乙二醇)-琥珀酰亚胺酯(AC-PEG-NHS)修饰软骨细胞膜囊泡(CMVs),并在其内部负载多个反应性羟基的安石榴苷,制备成细胞胶囊。这些胶囊与甲基丙烯酰化丝胶(SerMA)结合,形成光固化生物墨水前体,该前体不仅表现出优异的抗氧化性能,还具有显著的抗菌活性和强大的软骨保护效果。研究使用摩方精密面投影微立体光刻(PμSL)技术打印的所有结构都保持了高形状保真度,并维持了良好的细胞活力和活性。

负染色TEM 图像显示囊泡表现出特征性的双层杯状结构,尺寸约为100
nm。核磁共振氢谱出现特征峰表明AC─PEG─NHS 修饰的 mCMVs的制备成功。通过将天然抗氧化剂安石榴苷负载到
mCMVs内部制备PUN@mCMVs纳米粒。TEM 图像显示 mCMVs的杯状结构被密封,药物成功加载到 mCMV
内部。通过免疫荧光染色在软骨细胞表面观察到与细胞整合作用相关的特定蛋白质,包括 CD44 、整合素 α 1、整合素 β 1 和
E-钙粘蛋白。且细胞可以摄取PUN@mCMVs,细胞胶囊制备成功。
其中 PUN8@SerMA-mCMVs
水凝胶的增殖促进细胞增殖作用最高。且PUN8@SerMA-mCMV
组表现出更典型的软骨腔隙结构和更显著的细胞外基质分泌,蛋白多糖沉积增强,软骨细胞分泌 COL II 增加。软骨损伤部位的 ROS
过度积累经常导致氧化应激,从而抑制细胞增殖,降解细胞外基质,并破坏内源性组织修复过程。安石榴苷中的 17
个活性酚羟基充当氢原子供体,中和自由基并形成稳定的非自由基物质。这个过程终止了自由基链式反应,从而减缓或防止对细胞和组织的氧化损伤。因此,PUN8@SerMA-mCMVs
的抗氧化活性可能支持细胞增殖和软骨再生。实验结果表明,细胞胶囊水凝胶具有显著的自由基清除活性,能够有效清除细胞内的多余活性氧,显着上调编码抗氧化金属酶的
SOD1 和 SOD2 和下调基质金属蛋白酶 MMP-3 和 MMP-13
的表达,从而来保护软骨细胞免受细胞炎症引起的氧化应激。PUN8@SerMA-mCMV
细胞胶囊水凝胶表现出的抑菌活性,能够明显抑制大肠杆菌和金黄色葡萄球菌的活性,这可能有利于3D生物打印和组织工程的整个过程。
采用摩方精密nanoArch® S140(精度:10
μm)3D打印机测试细胞胶囊递送生物墨水的打印能力,并将软骨细胞负载到PUN8@SerMA-mCMV
生物墨水中。实验表明,生物墨水打印的水凝胶产品表现出优异的可打印性和形状保真度。生物3D打印后,封装在打印水凝胶中的软骨细胞表现出高细胞活力。这些结果表明,细胞胶囊递送生物墨水
PUN8@SerMA-mCMVs适用于 3D 生物打印和组织工程应用。
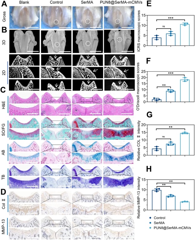
PUN8@SerMA-mCMV
生物墨水在SD大鼠体内促进软骨缺损修复。结果表明,与空白组相比,实验组新软骨完全覆盖原始缺损区域,并与周围的正常软骨组织高度融合,具有最高的组织学评分,micro-CT表明新生软骨已经填充了缺损,修复区域的表面相对平坦。组织学染色实验表明,在
PUN8@SerMA-mCMVs
组中,软骨细胞增殖并整齐排列,表现出特征性的软骨腔隙和层状结构,具有最小的不完全修复组织。此外,新生软骨呈现清晰完整的潮线,分泌了更多更均匀的细胞外基质,上调COL
II的表达和并降低 MMP-13的表达,表明该生物墨水具有有效修复软骨缺损的能力。

结论与展望:
在这项研究中开发了一种组成细胞胶囊递送生物墨水的策略,通过该策略,将普通生物墨水材料(如 SerMA)和
mCMVs组合为加载一定量抗氧化试剂的细胞胶囊,从而产生生物墨水。与使用替代药物负载方法的生物墨水相比,这种策略不仅延长了药物的半衰期,还增强了生物墨水的生物相容性、可打印性和利用率。SD
大鼠软骨缺损修复试验结果表明,与 SerMA 生物墨水和对照相比,PUN8@SerMA─mCMV 生物墨水的组织再生效率最高。考虑到
PUN8@SerMA-mCMV 生物墨水的抗氧化活性和抗菌能力,它在未来可能应用于组织工程,特别是特定的病理微环境,如在氧化应激下。
原文链接:https://doi.org/10.1002/adfm.202504180

0 留言