2025年7月,苏黎世联邦理工学院、科罗拉多大学和加州大学圣地亚哥分校的科研团队取得重大突破。他们使用3D打印技术创造出一种人工乳腺组织模型,这种模型能够分泌类似乳汁的蛋白质,为科学家们研究泌乳过程和激素反应提供了全新途径。
这项由苏黎世联邦理工学院Marcy Zenobi-Wong教授领导的研究已发表在 Science Advances期刊上。研究团队巧妙地利用母乳中的细胞和3D打印技术,打造出了模仿真实乳腺结构和功能的组织模型。
突破性的技术方法
研究人员采用体积式3D打印技术,配合特制的生物墨水制造出了类似人体乳房导管和腺泡的结构。这些结构正是负责乳汁生成和输送的关键部位。这种特殊的生物墨水由去细胞化的牛乳腺组织制成,保留了超过1,300种蛋白质,包括胶原蛋白、弹性蛋白等重要成分。其中I型胶原蛋白占比超过一半,这使得打印出来的支架能够模拟真实乳腺组织的特性。
△立体打印仿生支架支持人乳乳腺上皮细胞体外泌乳。
人工组织展现自然反应
为了让打印材料更接近真实乳腺的物理特性,研究人员向其中添加了适量的I型胶原蛋白,使支架刚度达到约1,000Pa。虽然这低于自然乳腺组织的3,000至5,000Pa,但已足够在实验室环境中培养细胞。这些打印结构在实验室中能保持完好并使用长达一个多月。
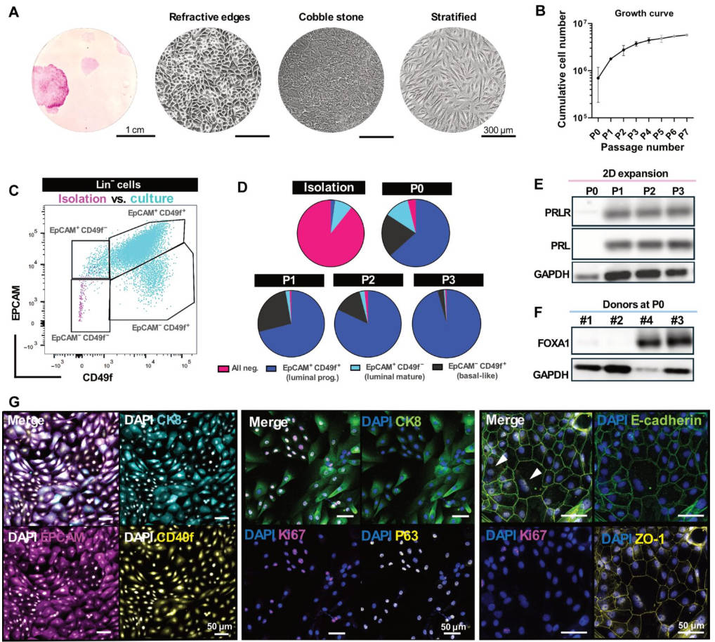
研究团队采用创新方法,直接从捐赠母乳中提取乳腺上皮细胞,而不是通过传统的活检获取。这些细胞虽然最初只占样本的11%,经过一轮培养后可以增长到90%以上。它们不仅包含两种主要类型的乳腺上皮细胞,还保留了对泌乳素(产奶关键激素)的反应能力。
△人乳来源的原代乳腺上皮细胞(MECs)在二维体外培养中的表型特征分析
当这些细胞被放入3D打印支架后,仅仅一周内就形成了完整的上皮层。它们不仅保持活性,还开始产生角蛋白CK8和CK14,形成细胞间紧密连接,并生成β-酪蛋白和乳白蛋白等乳汁蛋白质。更令人惊喜的是,它们还发展出了类似天然乳汁中的脂肪滴。测试显示,无论是否添加外源泌乳素,这些细胞都能自主将β-酪蛋白分泌到培养基中。
环境影响细胞行为
研究人员还探究了物理环境对细胞行为的影响,研究人员制作了不同硬度的支架,发现在较软的支架上,细胞会形成向外延伸的分支网络;而在较硬的支架上,细胞则更倾向于留在打印结构内部。这表明周围环境的硬度会影响组织如何组织自身以及细胞的生长方式。
基因分析证实了这些细胞中存在多种产奶调节因子,包括STAT5、STAT6、ELF5、GATA3和PRLR。团队还检测到了活化的STAT5蛋白,这表明泌乳素信号通路正常运作。尽管不同捐赠者的细胞表现出不同的分泌水平,但每个样本都能对激素做出反应并产生乳汁相关蛋白。
△用于乳腺组织工程应用的高分辨率体积式打印去细胞化乳腺细胞外基质(dECM mam)
模型优势与未来展望
与传统的类器官模型相比,这种3D打印支架具有明显优势。它不仅形状更加一致、更易于监测,还允许科研人员精确控制结构并更方便地观察分泌物质。由于支架在使用前不含细胞,研究人员可以根据需要添加来自不同人群的细胞,无论是健康人还是患者。
未来,这项技术还有很大的改进空间。研究人员计划添加模拟血流的灌注系统,实现营养物质和激素的实时输送。他们还考虑用特殊蛋白质如层粘连蛋白或IV型胶原蛋白涂覆支架内表面,以更好地支持长期细胞生长和组织形成。
这一创新模型为研究人类泌乳、激素反应和乳腺组织发育提供了可靠且易用的工具,对基础生物学研究有价值,还可用于研究药物、环境因素和疾病对乳汁生成的影响。
3D打印技术在母乳研究中的更广应用
3D打印技术在母乳研究和护理领域还有更多应用。
●抗菌材料开发商Copper3D开发了一种3D打印装置,利用含有纳米铜的抗菌材料PLACTIVE,有效降低母乳喂养过程中艾滋病病毒传播风险。实验室测试显示,HIV-1样本在接触这种材料表面仅15秒后,病毒复制能力就下降了58.6%。
●来自伦敦大学学院等机构的研究人员开发的3D打印设备,用于研究新生儿面部触觉反应,帮助科学家们更好地理解早产儿在母乳喂养中遇到的困难。这种戴在手指上的小装置可以对婴儿脸颊进行轻微刺激,同时记录大脑反应,为研究早期感觉发育提供了安全有效的方法。
原文链接:https://www.science.org/doi/10.1126/sciadv.adu5793
科学突破:3D打印技术成功"造出"会产奶的人工乳腺
评论
◎欢迎参与讨论,请在这里发表您的看法、交流您的观点。

0 留言