基于挤出式打印的3D生物打印已被广泛应用于复制生物体内自然存在的复杂结构,其中生物墨水的性质至关重要,因此墨水材料的开发极具前景。目前使用的生物墨水多由透明质酸、海藻酸盐及脱细胞基质等天然来源的水凝胶材料组成,或将这些材料通过化学改性的方法进行改良,这种方法可以在保持天然材料原有生物相容性的基础上增强材料的打印性,使其具有保真度和打印结构的长期稳定性,目前该领域已取得广泛进展,但单纯化学改性的方法仍难保持生物性和打印性的平衡,且不同批次间存在差异,难以保证稳定的打印质量。

自组装肽(self-assembling peptides,
SAPs)因其在材料机械、生物及化学的可设计性被广泛应用于开发新的生物墨水,SAPs仅由氨基酸组件构成,经过设计的特定SAPs通过超分子组装成指定结构的纳米级多肽,再进一步组装成宏观结构的水凝胶,即模块化的合成过程,可以通过简单地改变其一级结构序列或加入生物活性肽序列来改变SAPs的性质,因此具有易合成、成分明确及设计灵活性等优势,可实现的材料性质范围广,在挤出式生物打印墨水的开发领域极具吸引力。
研究简介

来自美国莱斯大学的Jeffrey D. Hartgerink教授团队将多结构域肽(multidomain peptides,
MDPs)作为一种新的生物墨水应用于挤出式3D生物打印以创建复杂结构并实现多材料打印,通过体外实验揭示了电荷差异对细胞活性及形态的影响,探索并通过调控MDPs内电荷来调节细胞行为。MDPs是一类SAPs,可在生理pH及离子条件下形成纳米纤维水凝胶。MDPs具有交替的疏水性和亲水性氨基酸的基础结构,带电残基位于两侧,通过带电离子间相互作用形成“疏水夹层”,从而组装为β片层结构的有序纤维,并在适当的浓度下快速凝胶化成纳米纤维水凝胶,可作为生物墨水应用于挤出式打印。本文使用携带相反电荷的两种MDPs进行3D打印的参数优化以及构建复杂图形,并在体外通过两种墨水的组合构建支架以观察并调控细胞行为。相关工作以题为“3D
Printing of Self-Assembling Nanofibrous Multidomain Peptide
Hydrogels”的文章发表在2023年1月的《AdvancedMaterials》杂志上。(DOI:
10.1002/adma.202210378)

研究内容
1.多结构域肽的表征
本研究中使用了两种不同的电荷的MDPs,其中阳离子MDPs序列为K2(SL)6K2,命名为K2,阴离子MDPs序列为E2(SL)6E2,命名为E2。圆二色谱结果显示K2及E2均表现为β片层特征性结构(图2a),其中K2序列因赖氨酸上的氨基和谷氨酸上的羧基之间的差异呈现更强的β片层结构。扫描电镜可见K2及E2水凝胶的纤维结构,低倍镜下可见两种水凝胶表面均表现为密集的纤维结构(图2c、e),高倍镜下可见两种水凝胶的网状结构(图2d、f)。

2.多结构域肽墨水打印参数优化
为了评估两种MDPs用于挤出式墨水的可打印性,通过流变学测试评估了肽浓度对水凝胶储存模量的影响(图3a、e),在浓度相同的情况下,K2凝胶的储存模量G‘平均比
E2 凝胶大4.2倍,每增加一个浓度梯度,两种
MDPs水凝胶的G’都会增加约2倍。在保证溶解度的条件下,通过流变学测试验证了浓度最高(G‘最高)的MDPs水凝胶的剪切稀化及快速自愈合等3D可打印墨水的基本特性(图3b、f)。
MDPs的交联方式与大部分生物墨水材料需要共价交联不同,MDPs仅依靠超分子力进行组装,意味着MDPs水凝胶能在打印过程中保持动态组装的状态。因此通过使用不同批次MDPs、改变温度和时间对流变性能的影响验证MDPs水凝胶的稳定性,对每种水凝胶进行3次重复流变性能测试,结构显示与初始结果相符(图3i)。此外,MDPs水凝胶在4-37°C之间显示出稳定的流变学特性,两种4%浓度的MDPs水凝胶平均仅产生约5%的变化(图3j),因此利于在37
°C
条件下体外接种细胞或体内植入支架。MDP水凝胶在4°C下储存时也表现长期稳定性(图3k)。在4°C下储存长达2.5个月后,不同储存时间长度条件下的水凝胶的流变特性的变化可以忽略不计。与时间敏感型水凝胶相比,MDPs水凝胶具备更大的灵活性和按需使用的能力。

使用Allevi
3生物打印机对4%浓度K2墨水、4%浓度E2墨水和3%浓度K2墨水进行打印参数的优化。以0.5PSI的增量增加压力至墨水可以呈长丝状流出以确定最小挤出压力(图4a)。从25G针头挤出的长丝的理想高度和宽度为250μm,即针头的内径。纤维在高速打印时会断裂,最小打印速度为300mm/min,通过此方法可以确定使用不同规格针头下最佳打印速度。使用最佳的压力和打印速度可以使三种墨水进行悬垂打印(图4b)。仅在8mm和16mm的悬伸处观察到打印结构的轻微偏转,表明非共价组装的方式足够坚固以支撑打印结构,从而避免了共价交联的需要。4%浓度
K2墨水成功打印出的圆柱体侧面光滑,无明显缺陷(图4c),进一步可打印出各种复杂分层结构(图4d-g)。将支架打印后直接在HBSS溶液中孵育24
h,仍保持其结构和内部孔隙率(图4h)。

3.体外实验
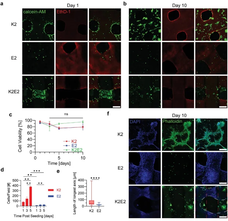
本研究采用仅由K2支架、E2支架以及第一层为K2,第二层为E2的K2/E2支架接种上C2C12细胞(小鼠成肌细胞)来验证电荷对细胞的影响。结果显示与E2支架相比,粘附于K2支架上的细胞更多且增殖情况更佳,细胞在两种MDPs支架上培养第5天后数量都明显增多,表明E2支架对于细胞的弱粘附性会减慢其增殖速度但不会阻止增殖。细胞在K2/E2支架上培养10天仍可见高细胞活力,证实了结合了相反电荷的MDPs不会引起细胞毒性,且可见细胞增殖的差异,其中内部K2区域细胞伸展情况佳,而外部
E2区域显示出较少的汇合度和更多的球形细胞(图5a、b)。对肌动蛋白染色可观察到成肌细胞在K2支架上融合成肌管并向多个方向延伸。而E2支架上的细胞体积更小且肌动蛋白丝更少,K2/E2支架上细胞形态由细胞生长区域的支架决定,同时也受到附近带相反电荷的肽的影响(图5f),K2区域内细胞的肌动蛋白丝更为散在且观察到明显的细胞核聚集。相比之下,E2区域的细胞以球形为主,可以观察到部分肌动蛋白丝从细胞内伸出,而在仅由E2水凝胶打印的支架中没有观察到这种现象。结果表明,K2墨水和E2墨水可以一起使用来调控体外的细胞行为。

亮点总结
1. 通过设计MDPs水凝胶实现了全新的非共价键交联生物墨水用于实现全液体3D打印,打印条件简单可控,墨水性质稳定坚固且保真度高;
2. MDPs仅由多肽构成,成分简单明确。且打印过程中无需引入其他交联剂,非共价键交联的组装方式保证了水凝胶的生物安全性;
3. MDPs水凝胶的电荷、机械性能等可影响细胞活性及行为的特性皆可被人为设计,因此可成为进一步开发体外细胞实验的理想候选生物墨水,未来可利用该生物墨水打印更复杂的结构以及探索其他支架特性对各种类型细胞的影响。

0 留言