心肌梗死是一种常见的心血管疾病,目前的临床治疗方法在修复受损心肌组织方面效果有限。神经调节策略为心肌修复提供了新的思路,但现有方法如迷走神经刺激和药理激活面临着刺激信号控制和药物副作用等挑战。近日,来自中国科学院上海硅酸盐研究所的吴成铁团队开发了一种基于无机生物材料诱导的“预神经化”支架,以促进心肌梗死的修复。该支架不仅能促进神经干细胞分化为成熟神经元,还能通过神经调节作用增强心肌细胞的成熟和同步收缩,最终促进心肌组织的修复和心脏功能的恢复。相关研究成果以“Inorganic Biomaterials Inducing Scaffolds Pre-Neuralization for
Infarcted Myocardium Repair”为题于2025年5月24日发表在《Advanced Materials》上。

1.3D打印含SS支架的制备与表征
作者首先描述了含锶硅酸盐(SS)微粒的3D打印支架的制备和表征过程。SEM观察到SS微粒呈现六方柱状形态(图1a),XRD确认其相与SrSiO3匹配(图1b)。将不同浓度的SS微粒(0%、2%、5%、10%)与明胶甲基丙烯酰基(GelMA)基质混合,制备出一系列生物墨水,并利用流变学分析发现这些生物墨水在温度敏感性、剪切变稀性能和屈服应力方面没有显著差异。随后,通过3D生物打印机将这些生物墨水打印成网格状支架(图1c),SEM图像显示了支架的多孔结构,且SS微粒在GelMA基质中分布均匀(图1d和图1e)。此外,作者还测定了不同浓度SS微粒的支架在培养14天内的Sr和Si离子释放情况(图1f和图1g),发现含2%和5%
SS微粒的支架在培养7天后离子释放基本稳定。

2.体外的预神经化行为
作者接着,作者探究了含锶硅酸盐(SS)微粒的3D支架在体外的预神经化行为。含SS微粒的支架(2%至10%浓度)对NSCs活性无明显毒性,并且促进了NSCs的增殖,尤其是5SS-GelMA-NSC组表现出最高的增殖活性(图2a-b)。5SS-GelMA-NSC支架在培养7天后显著促进了NSCs向神经元的分化,同时降低了胶质细胞标记物GFAP的表达。随着培养时间延长至10天和14天,神经相关基因的表达有所下降,但GFAP表达增加,表明7天是理想的预神经化时间(图2c,
图2d-f)。RT-qPCR结果显示,5SS-GelMA-NSC支架在培养7天后,与神经元分化相关的基因(如Tuj1和MAP2)表达显著高于对照组,而胶质细胞相关基因(GFAP)表达较低(图2c)。免疫荧光染色直观地显示了5SS-GelMA-NSC组中Tuj1+神经元的比例高于对照组(图2g-i)。

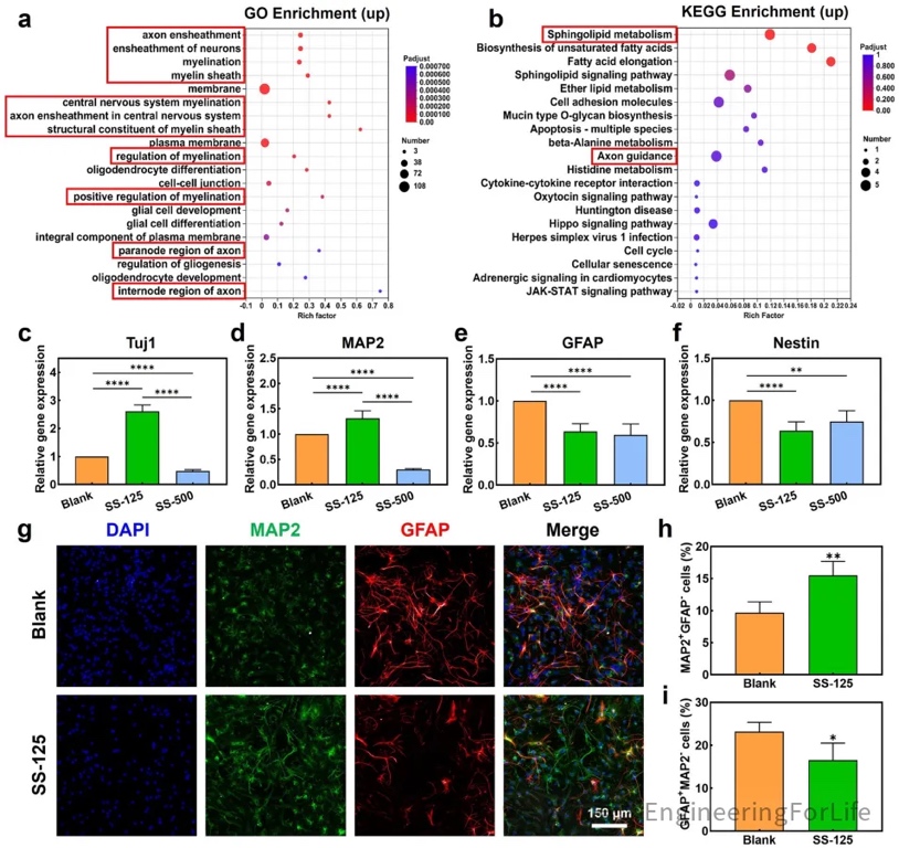
3.神经化潜在机制探索
接着,作者探讨了锶硅酸盐(SS)微粒对神经干细胞(NSCs)预神经化效应的潜在机制。对在5SS-GelMA-NSC支架和对照组GelMA-NSC支架中培养7天的NSCs进行了转录组测序,发现与对照组相比,5SS-GelMA-NSC组中有322个基因上调,123个基因下调。基因本体(GO)分析显示上调基因主要与髓鞘和轴突相关,京都基因与基因组百科全书(KEGG)分析揭示了两组在鞘脂代谢和轴突引导方面存在显著差异(图3a-b)。此外,还通过将NSCs与不同浓度的SS微粒提取液共培养,发现500
μg mL⁻¹的SS提取液对NSCs具有毒性,而125 μg
mL⁻¹的SS提取液(SS-125)能显著促进NSCs向神经元分化和成熟(图3c–f,图3g–i)。这表明SS微粒释放的Sr和Si离子是促进NSCs预神经化的重要因素。

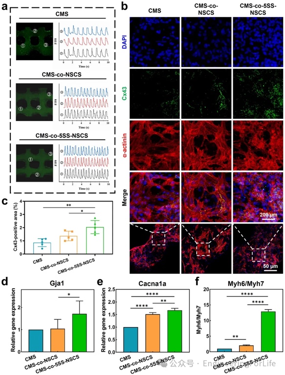
4.预神经化支架对体外心肌构建体的影响
接着,作者进一步分析了预神经化支架对体外心肌构建体(CMS)的影响。通过3D打印技术制备了含心肌细胞的支架(CMS),并与预神经化支架共培养,评估了预神经化支架对心肌细胞结构和功能的促进作用。与单独培养的CMS相比,与5SS-GelMA-NSC预神经化支架共培养的CMS(CMS-co-5SS-NSCS)展现出最强的收缩行为(图4a)。CMS-co-5SS-NSCS组显示出良好的钙信号同步性,表明心肌细胞之间的电信号传递更为协调。免疫荧光染色显示CMS-co-5SS-NSCS组中Cx43表达水平较高,解释了心肌细胞收缩的良好同步性(图4b-c)。同时,α-actinin的广泛分布和明显的肌节形态表明心肌较为成熟。CMS-co-5SS-NSCS组中与缝隙连接相关的Gja1(Cx43)、钙信号调节相关的Cacna1a以及心肌收缩相关参数Myh6/Myh7的表达水平较高,显示出心肌细胞的成熟度(图4d–f)。综上,预神经化支架在体外对心肌修复具有良好的促进作用。

5.预神经化支架对心肌梗死(MI)大鼠模型心功能重建的影响
最后,作者分析了预神经化支架对心肌梗死(MI)大鼠模型心功能重建的影响。将预神经化支架(5SS-GelMA-NSC组)和对照支架(GelMA-NSC组)分别移植到MI大鼠的心脏表面,通过超声心动图评估心脏功能。结果显示,与未移植支架的MI组相比,移植预神经化支架的大鼠在术后4周的心脏收缩力显著提高,左心室缩短分数(FS)和射血分数(EF)均有所改善,而左心室内径收缩末期(LVIDs)和舒张末期(LVIDd)的长度则有所减小(图5a-b)。与GelMA-NSC组相比,5SS-GelMA-NSC组的大鼠在这些心脏功能参数上表现出更显著的恢复(图5c-d)。上述结果表明预神经化支架能够有效促进心肌梗死后的功能恢复。

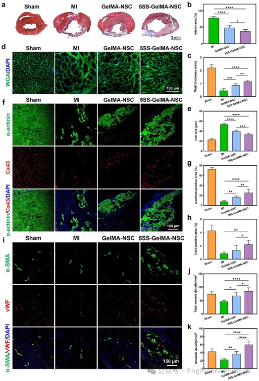
6.预神经化支架在体内对心肌损伤的修复效果
将预神经化支架移植到心肌梗死(MI)大鼠模型的心脏表面,通过多种组织学和免疫荧光染色方法对心肌组织进行分析。Masson三色染色显示,预神经化支架组的大鼠心肌梗死区域比例最低,左心室壁厚度最高(图6a-c),表明该支架有助于心室重塑。小麦胚凝集素(WGA)染色显示,预神经化支架显著减轻了心肌细胞的代偿性肥大(图6d-e)。免疫荧光染色结果显示,预神经化支架增加了心肌组织中缝隙连接蛋白Cx43和肌节蛋白α-actinin的表达,并促进了血管再生,表现为微血管(vWF+)和动脉(vWF+/α-SMA+)密度的增加(图6f-k)。这些结果表明,预神经化支架在体内能有效修复梗死心肌,改善心室重塑,促进心肌组织再生和血管再生。

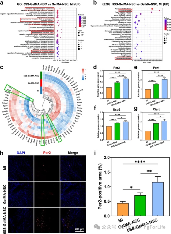
最后,作者研究了预神经化支架修复心肌梗死(MI)的潜在机制。作者对MI组、GelMA-NSC组和5SS-GelMA-NSC组大鼠的心肌组织进行了转录组测序,发现5SS-GelMA-NSC组与GelMA-NSC组及MI组相比,差异表达基因(DEGs)显著增加。基因本体(GO)和京都基因与基因组百科全书(KEGG)分析显示,这些基因主要与生物钟相关(图7a-b)。进一步分析发现,5SS-GelMA-NSC组中Per2、Per1、Usp2和Ciart这四个生物钟基因的表达水平显著高于其他两组(图7c)。实时定量聚合酶链反应(RT-qPCR)和免疫荧光染色结果也证实了这些基因在5SS-GelMA-NSC组中的高表达(图7d–g,
图7h–i)。这些基因在调节炎症反应、抑制心肌损伤和促进血管再生方面具有重要作用,从而加速心肌梗死的修复。

综上,本文开发了一种基于锶硅酸盐(SrSiO₃)微粒的预神经化支架,该支架可有效地促进神经干细胞分化为成熟神经元,并通过激活心肌组织中与生物钟相关的基因(如Per2、Per1、Usp2和Ciart),显著增强了心肌梗死后的心肌修复和心脏功能恢复。这一创新策略不仅改善了心肌细胞的成熟和同步收缩,还促进了心肌组织的再生和血管重建,为心肌梗死的治疗提供了新的视角和潜在的临床应用前景。
参考资料:
https://doi.org/10.1002/adma.202419765

0 留言