生物3D打印患者来源类器官阵列捕获肿瘤内在与外在特征助力精准医学

频道:技术 日期: 浏览:136

       当前肿瘤研究中,传统患者来源类器官(PDO)培养存在两大核心问题:一是缺乏肿瘤微环境(TME)的模拟,如基质硬度、缺氧条件等外在因素,导致无法准确反映肿瘤病理特征;二是PDO尺寸和形态异质性高,难以稳定模拟患者个体间的生物学差异,限制了其在精准医疗中的应用。来自韩国蔚山科学技术院的Hyun-Wook Kang教授、Tae-Eun Park教授以及首尔大学的Seung-Jae Myung教授团队合作,开发了嵌入式生物打印技术构建类器官阵列(Eba-PDOs)。该技术通过将PDO油墨精确打印到模拟肿瘤硬度(≈7.5 kPa)的海藻酸盐浴中,形成统一尺寸的三维结构,同时复现缺氧微环境。研究利用转录组分析和免疫荧光验证,证实Eba-PDOs能更精准捕获肿瘤内在基因特征(如CEACAM5表达)和外在微环境响应。相关工作以“Bioprinted Patient-Derived Organoid Arrays Capture Intrinsic and Extrinsic Tumor Features for Advanced Personalized Medicine”为题发表在《Advanced Science》上。     


研究内容
1. 嵌入式生物打印构建类器官阵列的流程与形态表征,通过定制化生物打印系统将含PDO细胞的Geltrex油墨挤压至1.5%海藻酸盐浴(模拟7.5 kPa基质硬度),结合温度和钙离子双重交联,研究了Eba-PDOs的形成过程。结果表明,打印后7天形成直径≈200 μm的均匀类器官,10天融合为统一结构,细胞存活率超94%,其面积变异系数(0.18)显著低于传统培养的Std-PDOs(0.71),且不同患者来源的Eba-PDOs保留独特形态特征。      

图1. 嵌入式生物打印流程及Eba-PDOs形态对比(标尺:1 mm(打印过程)、50 μm(组织染色)、500 μm(明场成像))。   


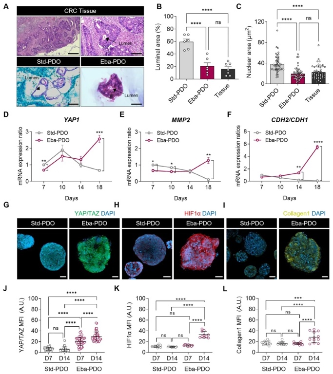
2. 类器官的肿瘤微环境模拟与病理特征分析,通过H&E染色、免疫荧光(YAP/TAZ、HIF1α、胶原I)和qPCR,对比Eba-PDOs与Std-PDOs的形态和分子表达。结果表明,Eba-PDOs核面积较Std-PDOs缩小1.7倍,机械应力标志物YAP1表达上调4倍,缺氧标志物HIF1α和胶原I沉积显著增加,且CDH2/CDH1比值升高(提示上皮-间质转化),重现天然肿瘤的细胞挤压、低氧环境和ECM重塑特征。      

图2. Eba-PDOs的肿瘤病理特征表征(标尺:100 μm(组织对比)、50 μm(免疫荧光))。   


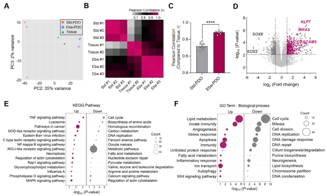
3. 类器官与原发组织的转录组差异及功能富集,通过RNA测序和主成分分析(PCA),比较Std-PDOs、Eba-PDOs和患者原发组织的基因表达谱。结果表明,Eba-PDOs转录组与原发组织的Pearson相关系数(r=0.84)显著高于Std-PDOs(r=0.48),差异表达基因(DEGs)富集于TNF信号、NF-κB炎症通路及脂质代谢过程,其中CEACAM5、KLF7等结直肠癌关键基因表达更贴近真实肿瘤。     

图3. 转录组对比分析及功能富集(PCA、Pearson相关系数、KEGG通路)。   


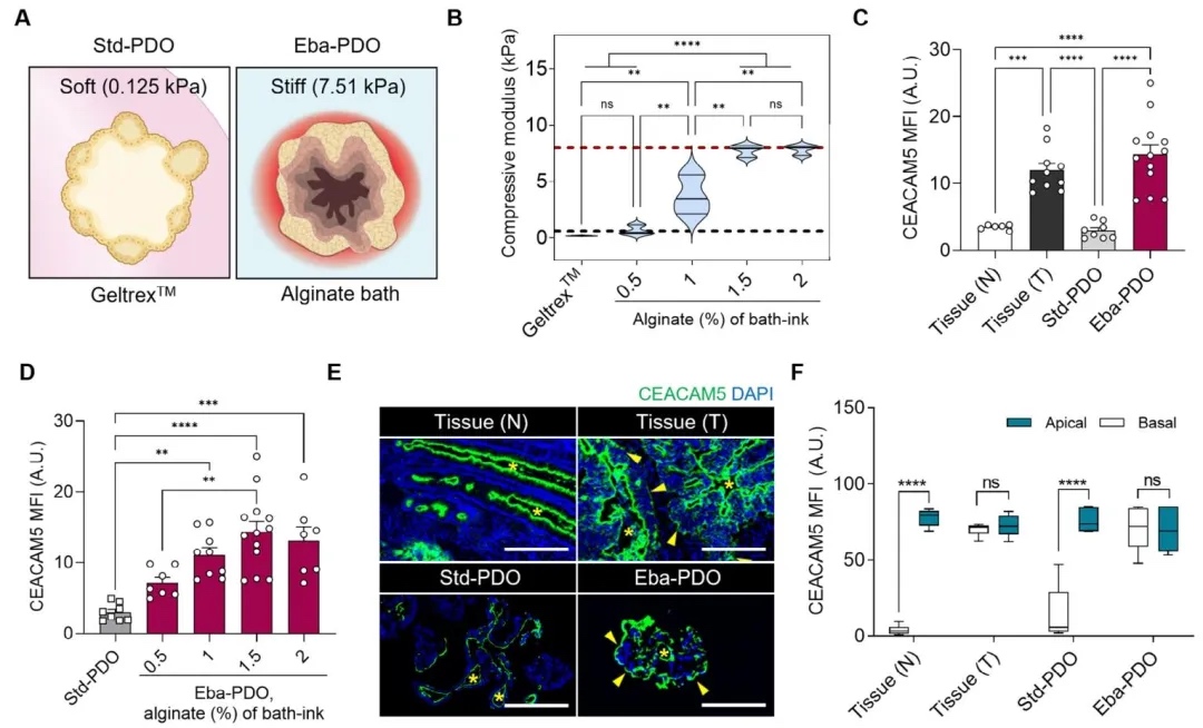
4. 基质硬度对CEACAM5表达与细胞极性的影响,通过设置不同浓度海藻酸盐(0.5%-2%)调整基质硬度,结合免疫荧光和流式细胞术,研究机械应力对CEACAM5分布的调控。结果表明,1.5%海藻酸盐(7.5 kPa)条件下,Eba-PDOs的CEACAM5表达水平与原发组织一致,且异常定位于细胞基底外侧(模拟肿瘤细胞极性丧失),而软基质(0.5%海藻酸盐)无法诱导该表型。      

图4. 基质硬度对CEACAM5表达模式的影响(标尺:250 μm(免疫荧光))。   


5. 类器官阵列的患者异质性与药物响应验证,通过培养5例患者的Eba-PDOs并进行5-氟尿嘧啶(5-FU)药物测试,分析CEACAM5水平与化疗敏感性的关联。结果表明,Eba-PDOs的CEACAM5表达与患者血清水平高度相关(r=0.84),高CEA组对5-FU的耐药性显著更强(AUC差异>20%),而Std-PDOs未能区分该差异,验证了Eba-PDOs在预测个体药物响应中的价值。      

图5. 患者间异质性及药物响应分析(CEACAM5表达、细胞存活率曲线)。   


6. 基于形态学的无标记预测模型构建与验证,通过提取177个Eba-PDOs的亮度场图像特征(面积、周长、圆度),训练随机森林算法并结合多数投票法(MVA),建立高/低CEA分类模型。结果表明,使用50个Eba-PDOs时预测准确率达98%,显著优于Std-PDOs(37%),且在7例新患者的外部验证中实现100%准确分类。      

图6. 无标记形态学预测模型的构建与性能验证(特征分布、混淆矩阵、预测准确率)。


研究结论
      本研究开发了嵌入式生物打印技术构建的患者来源类器官阵列(Eba-PDOs),该模型通过模拟肿瘤微环境的基质硬度(≈7.5 kPa)和缺氧条件,显著提升了对原发肿瘤内在特征(如CEACAM5表达异质性)和外在响应(如机械应力信号通路激活)的模拟精度。研究表明,Eba-PDOs的转录组与原发组织的相关性(r=0.84)显著高于传统类器官(r=0.48),并能准确捕获患者间CEACAM5表达差异及其与5-氟尿嘧啶耐药性的关联。此外,基于Eba-PDOs形态特征开发的无标记预测模型,通过多数投票法整合50个类器官数据,可实现98%的高/低CEA患者分类准确率。本研究为精准模拟肿瘤个体特征、预测药物响应提供了新平台,有望推动个性化癌症治疗和药物开发的临床转化。

文章来源:
https://doi.org/10.1002/advs.202407871


0 留言

评论

◎欢迎参与讨论,请在这里发表您的看法、交流您的观点。