婴幼儿血管瘤(IH)是婴幼儿最常见的血管肿瘤,头部、面部等关键部位的病灶易引发溃疡、瘢痕及功能障碍,需早期干预。目前临床常用的局部噻吗洛尔(TIM)治疗存在透皮效率低(仅
10-20% 药物穿透皮肤)、用药频率高(每日 3
次)、疗效不稳定等问题。传统透皮贴剂、乳膏等因皮肤屏障限制,难以维持有效药物浓度,而口服普萘洛尔虽有效但存在全身毒性风险(如肾损伤、中枢神经系统副作用)。因此,开发高效、低毒的局部给药系统是
IH 治疗的关键突破方向。
创新技术:蛋白基水凝胶微针的双重优势
温州医科大学南开辉/李玲琍教授、国科温州研究院王磊副研究员、温医附二院林孝坤联合团队,在《Materials Today Bio》发表题为
“Transdermal delivery of timolol maleate using hydrogel microneedles for
the treatment of infantile haemangiomas”
的研究,开发了牛血清白蛋白甲基丙烯酸酯(BSAMA)水凝胶微针系统(BSAMA-TIM-MNs),结合微针的透皮优势与水凝胶的缓释特性,为 IH
治疗提供了新策略。

研究采用牛血清白蛋白甲基丙烯酸酯(BSAMA)作为载药针尖材料,通过光固化反应形成具有生物相容性的水凝胶结构,其分子骨架保留天然蛋白特性,代谢产物为天然氨基酸,且无明显细胞毒性。该微针系统的阳模是由摩方精密面投影微立体光刻(PμSL)技术(nanoArch®
S130,精度:2 μm)制备而成。其针尖设计为金字塔形,尖端直径10 μm、高度 600 μm,通过高精度 PDMS
模具结合真空抽滤与紫外固化工艺成型,确保针尖锐利且结构均匀。基底材料选用聚乙烯醇(PVA),经干热退火处理增强物理交联,赋予微针贴片柔韧性,可适配皮肤曲面。制备流程中,先将
BSAMA 与噻吗洛尔(TIM)混合液注入负型模具,紫外固化形成载药针尖,再覆盖 PVA 溶液干燥成型,最终得到 15×15
阵列的微针贴片(图1)。

通过 Franz 扩散池模拟皮肤渗透,BSAMA-TIM-MNs 在 72 小时内累计释放 69% 药物,释放模式呈现 “慢 - 快 - 慢”
特征,初期依赖水凝胶溶胀扩散,后期通过 BSAMA
降解持续释药,确保病灶部位药物浓度稳定。力学测试显示,微针尖端可穿透裸鼠皮肤形成规则微通道,H&E 染色证实穿刺深度约 200-300
μm,且表皮无明显炎症反应或组织损伤。体外细胞毒性实验中,BSAMA 提取物与 L929 细胞共培养 5 天,细胞存活率始终>95%,活 /
死染色显示细胞形态正常,证实材料生物相容性优异。此外,药物稳定性实验表明,微针在 - 20℃、4℃、25℃储存 30 天后,TIM 保留率均超
95%,满足临床储运需求(图2)。

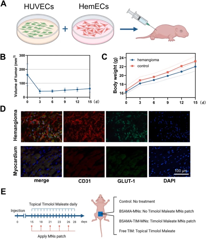
为评估微针治疗效果,研究通过在 4-5 周龄裸鼠背部皮下注射人源血管瘤内皮细胞(HemECs)与脐静脉内皮细胞(HUVECs)混合悬液,构建
IH 模型。注射后 3 天可见荷瘤形成,15 天时平均体积达 61.29±23.84 mm³,免疫荧光染色显示病灶中
CD31(血管内皮标志物)与 GLUT-1(血管瘤特异性标志物)表达阳性,证实造模成功。实验将裸鼠随机分为对照组、传统 TIM
外用组、空白微针组(BSAMA-MNs)与载药微针组(BSAMA-TIM-MNs),其中载药组每 3
天更换微针贴片,其余组按临床常规频率给药,为后续体内疗效评估提供标准化模型基础(图3)。

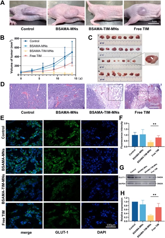
体内实验显示,BSAMA-TIM-MNs 治疗 2 周后,裸鼠 IH 体积较对照组减少约90%,显著优于传统TIM
外用组(体积减少约45%)。肿瘤组织H&E 染色表明,载药微针组血管密度明显降低,大量脂肪细胞替代异常增生的血管组织,而传统 TIM
组仍可见密集微血管。免疫荧光与 Western blot 结果显示,载药微针组 GLUT-1 表达水平较对照组下调
40%,提示其可有效抑制肿瘤代谢活性(图4)。

安全性方面,治疗期间各组裸鼠体重无显著差异,心、肝、肾等脏器H&E 染色未见结构异常,血液生化指标(AST、UA)均在正常范围,证实微针系统无全身毒性。此外,微针穿刺部位皮肤无溃疡或出血,进一步验证了其在婴幼儿敏感皮肤应用的安全性与可行性(图5)。

学术价值:从机制到临床的转化潜力
该研究首次将蛋白基水凝胶微针应用于 IH 治疗,解决了传统疗法的三大瓶颈:
透皮效率低:微针突破角质层屏障,药物皮肤沉积量提升 3 倍;
用药频率高:贴片每 3 天更换一次,较每日 3 次用药显著提升依从性;
全身毒性风险:局部缓释避免口服药物的系统性暴露。
未来展望
团队计划开展临床前药代动力学研究,优化微针尺寸与药物负载量,并探索联合激光治疗等多模态策略,以提升复杂病灶的疗效。该技术为透皮给药领域提供了可推广的材料设计思路,有望推动“精准局部治疗” 在儿科的应用。
原文链接:https://doi.org/10.1016/j.mtbio.2025.101752

0 留言