骨软骨缺损(OCDs)因软骨无血管特性、结构复杂性及自我修复能力有限,成为临床难题,传统间充质干细胞(MSCs)疗法受细胞异质性和免疫原性限制,修复效果不足。来自中南大学湘雅医院的吕红斌教授、曹勇副研究员利用单细胞RNA测序(ScRNA-seq)从人髌下脂肪垫(IFP)中鉴定出高软骨分化潜能的骨骼干细胞(SSCs),提取其外泌体(SSC-Exos)并负载于3D打印仿生水凝胶支架。该支架通过释放SSC-Exos中的miR-214-3p抑制JAG2信号通路,显著促进骨髓间充质干细胞(BMSCs)软骨分化,在大鼠OCD模型中实现关节软骨与软骨下骨一体化再生。相关工作以“3D-printed
advanced scaffold armed with exosomes derived from human skeletal stem
cell identified by single-cell RNA sequencing enhances osteochondral
regeneration”为题发表在《Bioactive Materials》上。


负载骨骼干细胞外泌体的仿生 3D 打印支架构建及其用于骨软骨再生的示意图。
1.
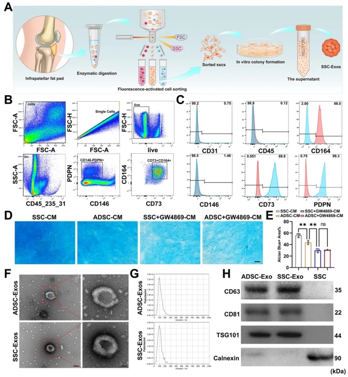
单细胞RNA测序鉴定人髌下脂肪垫骨骼干细胞亚群,通过单细胞RNA测序(ScRNA-seq)和无监督聚类分析,研究人髌下脂肪垫(IFP)及皮下脂肪组织(SAT)的细胞异质性。结果显示,IFP中存在高表达PDPN、CD73、CD164的骨骼干细胞(SSCs)亚群,其分化状态更低(CytoTRACE评分更低),软骨生成相关通路(如SOX9、COL2A1)活性显著高于SAT来源细胞,且IFP-SSCs的软骨分化潜能通过Alcian
Blue染色和qPCR验证优于SAT细胞。

2.
骨骼干细胞外泌体(SSC-Exos)的分离与功能验证,利用流式细胞术分选IFP-SSCs并提取外泌体,通过透射电镜(TEM)、纳米颗粒追踪分析(NTA)和Western
blotting表征其形态(杯状,粒径40–160
nm)及标志物(CD81、TSG101、CD63阳性,Calnexin阴性)。功能实验表明,SSC-Exos可被骨髓间充质干细胞(BMSCs)高效摄取(PKH26标记显示红色荧光聚集于胞质),显著上调软骨分化标志物SOX9、COL2、ACAN的mRNA和蛋白表达,且其促分化效果优于脂肪间充质干细胞外泌体(ADSC-Exos)。

3.
3D打印仿生水凝胶支架的制备与性能分析,采用紫外光固化3D打印技术构建负载SSC-Exos的GelMA支架,通过扫描电镜(SEM)观察到支架具有多孔互连结构(孔径约100–200
μm),能量色散光谱(EDS)证实外泌体均匀分布于支架内部。流变学测试显示,支架储存模量(G')在紫外固化后稳定高于损耗模量(G''),具备剪切变稀特性;体外释放实验表明,SSC-Exos可持续释放28天,累计释放率约80%。

4.
支架在大鼠骨软骨缺损模型中的修复效果,在大鼠股骨滑车缺损模型中植入SSC-Exos支架,通过大体观察、micro-CT和组织学染色(H&E、Safranin
O/Fast Green、Masson’s
Trichrome)评估修复效果。结果显示,术后8周时,SSC-Exos支架组缺损被新生透明软骨样组织完全填充,软骨下骨骨体积/总体积(BV/TV)和骨小梁数量(Tb.N)显著高于对照组(*P
< 0.001*),且免疫组化显示COL II和ACAN表达接近正常软骨水平。

5.
miR-214-3p/JAG2信号轴调控机制研究,通过miRNA测序筛选出SSC-Exos中高表达的miR-214-3p,荧光素酶报告实验证实其直接靶向JAG2
mRNA的3'非翻译区(3'UTR)。功能缺失实验显示,抑制miR-214-3p(miR-214-3pIN-Exos)可减弱SSC-Exos对BMSCs的促软骨分化作用,而JAG2过表达则逆转该效应,提示miR-214-3p通过抑制Notch信号通路配体JAG2,促进BMSCs向软骨细胞分化。

6.
组织修复的长期安全性与免疫原性评估,通过H&E染色观察心、肝、脾、肺、肾等主要器官,结果显示SSC-Exos支架组无明显炎症细胞浸润或组织损伤,证实支架具有良好的生物相容性和低免疫原性。此外,长期跟踪(8周)未观察到肿瘤形成或异常组织增殖。

研究结论
本研究开发了一种基于单细胞RNA测序筛选的人髌下脂肪垫骨骼干细胞外泌体(SSC-Exos)负载3D打印仿生水凝胶支架的骨软骨再生策略。通过调控miR-214-3p/JAG2信号轴,SSC-Exos显著促进骨髓间充质干细胞软骨分化,其搭载的3D支架通过多孔结构实现外泌体持续释放,在大鼠骨软骨缺损模型中实现了关节软骨与软骨下骨的一体化再生。组织学和影像学结果显示,术后8周修复组织接近正常结构,软骨特异性标志物COL
II和ACAN表达显著上调。该系统结合外泌体的生物活性与3D打印的定制化优势,为骨软骨缺损提供了无细胞、高安全性的修复方案,其多通道调控机制有望为再生医学领域提供新的思路。
文章来源:
https://doi.org/10.1016/j.bioactmat.2025.04.028

0 留言