来源:计算机集成制造系统
论文题目
激光金属增材制造过程的
质量控制研究综述
论文作者
杨伟东,高黄平,赵雨濛,
王媛媛,朱东彬(通讯作者)
作者单位
河北工业大学机械工程学院
基金资助
国家自然科学基金资助项目(52175313)
论 文 简 介
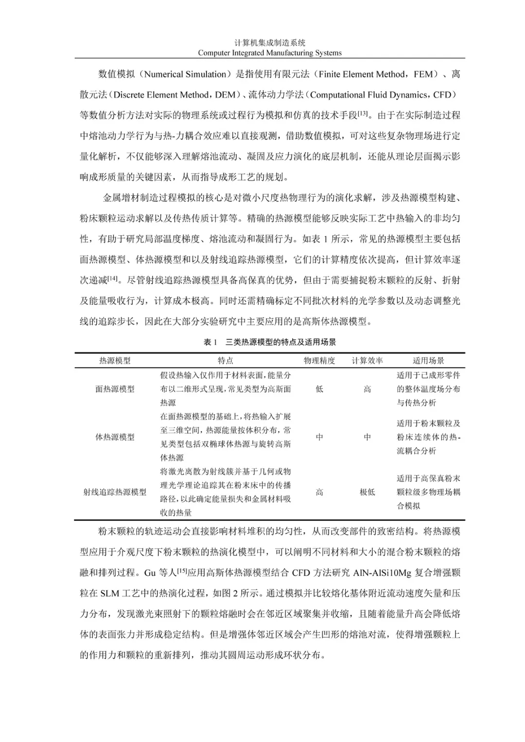
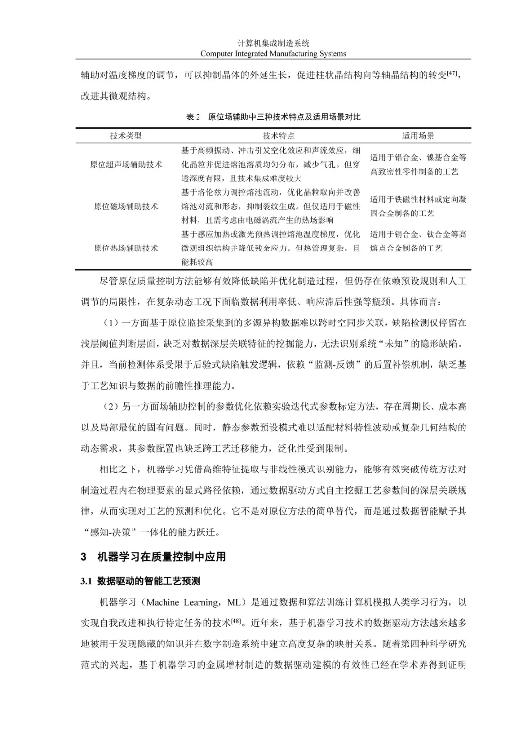
激光金属增材制造技术由于复杂的热力耦合效应和非平衡态相变过程,在构件成型中易产生孔隙、裂纹以及翘曲变形等缺陷,严重制约了其在精密制造领域的应用。针对这一问题,首先梳理了三类典型缺陷,并结合数值模拟方法阐明材料-能量作用的热物理过程以及缺陷形成的内在机理,为解决缺陷问题提供理论依据。其次聚焦于实际生产的质量控制需求,从原位过程调控的角度归纳了两种主要解决策略:原位监控(In-Situ
Monitoring)系统和原位场辅助
(Field-Assisted)。最后,围绕智能工艺预测、智能感知决策、参数性能优化及集成物理信息机器学习(Physics-Informed
Machine
Learning,PIML),探讨了机器学习在质量控制中的应用,基于其高效挖掘多源数据深层特征,推动质量控制由经验驱动向数据与知识双驱动转变,为后续激光金属增材制造质量管理提供新思路。
论 文 信 息
本文已于中国知网网络首发,引用信息:
杨伟东,高黄平,赵雨濛,王媛媛,朱东彬.激光金属增材制造过程的质量控制研究综述[J/OL].计算机集成制造系统.https://doi.org/10.13196/j.cims.2025.0104
DOI:10.13196/j.cims.2025.0104





















河北工业大学杨伟东教授等:激光金属增材制造过程的质量控制研究综述
关键词:激光金属增材制造
评论
◎欢迎参与讨论,请在这里发表您的看法、交流您的观点。

0 留言