临界尺寸骨缺损的再生是临床难题,仅促进成骨不足,血管和神经支配对建立骨再生微环境至关重要,但现有支架多无法实现三者协同再生,且缺乏持续可控的释放模式。传统3D生物打印技术在构建三维组织修复支架方面存在局限性,且多数生长因子在促进骨再生的同时,难以兼顾神经和血管的生长调控。
来自首都医科大学附属北京口腔医院的白玉兴教授、张珂教授合作开发了3D生物打印水凝胶微纤维(aMF)包埋人牙周膜干细胞(hPDLSCs)的三培养体系(含hPDLSCs、人脐静脉内皮细胞hUVECs和周细胞PCs),并将其整合到磷酸钙水泥(CPC)支架中,构建了二甲双胍双阶段释放系统。该系统通过第一阶段CPC释放二甲双胍招募内源性细胞建立初步微环境,第二阶段aMF降解后释放细胞与药物,促进三培养细胞互作及血管神经生成。实验证明,该支架显著提升骨、血管、神经再生量(分别为对照组2.5倍、3倍、3.5倍),其机制与TRIM26基因调控的信号通路相关。
相关工作以“3D-printed microfibers encapsulating stem cells in scaffold with
tri-culture and two-stage metformin release for bone/vasculature/nerve
regeneration in rats”为题发表在《Bioactive Materials》上。


图1.研究设计示意图。(A) 3D 生物打印 aMF-CPC 支架已证明能够修复临界尺寸骨缺损。(B) 3D 生物打印 aMF-CPC
支架可促进骨骼、血管化和神经组织修复。(C) 基于 3D 生物打印人牙周膜干细胞(hPDLSCs)的三培养系统,该系统以 hPDLSCs
为基础,包含人脐静脉内皮细胞(hUVECs)和周细胞(PCs)。(D) 包含三培养细胞的长入血管横截面图示。(E)
三培养系统内发生的复杂相互作用动态。
1.
3D生物打印微纤维-磷酸钙水泥支架的设计与表征,通过FRESH技术与紫外固化工艺,制备了包埋人牙周膜干细胞(hPDLSCs)、人脐静脉内皮细胞(hUVECs)和周细胞(PCs)的三培养体系支架,并整合二甲双胍双阶段释放系统。利用扫描电子显微镜(SEM)、傅里叶红外光谱(FTIR)和原子力显微镜(AFM)分析支架结构,结果显示其降解后形成100–300
μm大孔,力学性能(弯曲强度、弹性模量)优于松质骨,且二甲双胍在CPC(阶段一)和微纤维(aMF,阶段二)中实现持续释放,12天内累计释放率达85%。

2.
三培养体系的体外细胞行为与成骨分化,通过免疫荧光染色(PECAM1、Desmin)和活/死细胞染色,观察三培养细胞在微纤维中的分布与增殖。CCK-8实验显示,细胞比例为hPDLSCs:hUVECs:PCs=4:12:1时增殖活性最佳,碱性磷酸酶(ALP)活性和茜素红染色(ARS)矿化结节量在200
mg/mL二甲双胍作用下显著提升,成骨基因(ALP、Runx2)表达上调2–3倍,证实三细胞互作协同促进成骨与血管生成。

3.
细胞比例优化与体外成骨活性对比,通过设置不同hPDLSCs:hUVECs:PCs比例(如4:12:1、1:3:1),结合ALP染色和ARS矿化结节分析,筛选出最佳三培养比例为4:12:1,该比例下细胞成骨分化活性最高,矿化结节面积较单一培养组增加3.5倍,表明细胞间相互作用对再生效果至关重要。

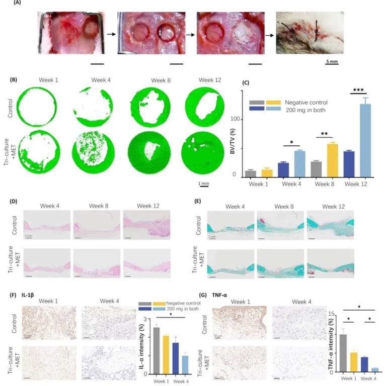
4. 体内骨缺损修复与血管神经再生评估,在大鼠颅骨5
mm缺损模型中植入支架,通过Micro-CT、HE染色、Masson染色及免疫组化(CD31、CGRP)分析。结果表明,术后12周时,三培养+双阶段二甲双胍组的新生骨体积/组织体积(BV/TV)为阴性对照组的2.5倍,血管密度(CD31+)和神经纤维密度(CGRP+)分别提升3倍和3.5倍,炎症因子IL-1β、TNF-α表达降低60%以上,显示支架显著促进骨、血管、神经协同再生。



5. TRIM26基因调控机制与信号通路解析,运用RNA测序和蛋白质免疫印迹(Western
blot),发现二甲双胍显著上调TRIM26基因表达(log2FC=1.8),激活cAMP-MAPK通路并促进Runx2蛋白表达。抑制或敲低TRIM26后,成骨和血管生成相关指标显著下降,证实TRIM26是调控三组织再生的关键因子,其机制与神经营养因子通路协同作用相关。

研究结论
本研究开发了基于人牙周膜干细胞的三培养体系,并构建了3D生物打印微纤维-磷酸钙水泥(aMF-CPC)支架,实现了二甲双胍的双阶段释放及骨、血管、神经组织的协同再生。实验表明,该支架通过三培养细胞间的复杂相互作用(hPDLSCs、hUVECs、PCs),显著提升了成骨、血管生成和神经支配能力:与阴性对照组相比,术后12周新生骨量增加2.5倍,血管和神经
ingrowth
分别提升3倍和3.5倍。机制研究发现,E3泛素连接酶TRIM26通过调控cAMP-MAPK信号通路参与这一过程。此外,支架具备良好的生物相容性、力学稳定性及可控降解特性,为颅骨等临界尺寸骨缺损的修复提供了新策略,在口腔颌面及骨科再生领域具有潜在应用价值。
文章来源:
https://doi.org/10.1016/j.bioactmat.2025.05.011

0 留言