当前临床上面临的主要问题是,严重创伤、肿瘤切除或感染等导致的大段骨缺损修复困难,传统治疗方式如自体骨移植存在供体不足和并发症,异体骨移植有免疫风险,合成材料支架则缺乏骨诱导性和血管化能力,钛合金(Ti-6Al-4V)植入物虽力学性能优异,但存在弹性模量过高(≈110
GPa)导致应力屏蔽、表面生物惰性难以促进血管生成等局限。
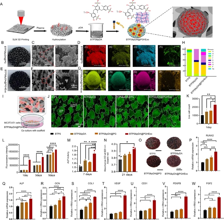
来自南方医科大学黄文华教授、吴耀彬教授以及胡孔和主任医师团队、暨南大学利时雨副教授团队合作开展了相关研究,他们开发了一种双重仿生策略,设计了3D打印仿生小梁多孔钛合金支架(BTPS),并通过微流控技术制备了负载低氧诱导人脐静脉内皮细胞来源外泌体(HExo)的PEGDA/GelMA水凝胶微球(PGHExo),利用聚多巴胺(pDA)修饰将微球锚定在支架表面(BTPS&pDA@PGHExo)。该支架通过Voronoi算法模拟天然骨小梁的几何结构与力学性能(弹性模量≈3.2
GPa,渗透率11.52×10⁻⁸ mm²),结合HExo的持续释放(体外释放≥30天),协同促进成骨分化和血管生成。
相关工作以“3D-Printed Titanium Trabecular Scaffolds with Sustained Release of
Hypoxia-Induced Exosomes for Dual-Mimetic Bone
Regeneration”为题发表在《Advanced Science》上。

1.
仿生小梁钛支架的设计与制备,通过Voronoi算法结合股骨松质骨CT数据建模,并利用选择性激光熔融(SLM)3D打印技术,制备了孔隙率70%、平均孔径560
μm的BTPS钛支架。通过扫描电子显微镜(SEM)、能谱分析(EDS)及工业CT验证,结果显示支架表面光滑、元素分布均匀(Ti/Al/V比例符合Ti-6Al-4V标准),内部孔隙连通性良好,力学测试表明其弹性模量为3.2
GPa,接近天然松质骨。

2. 支架力学性能与流体动力学分析,采用有限元分析(FEA)模拟支架在500 N压缩载荷下的应力分布,结果显示最大应力454.26
MPa,无应力集中;计算流体动力学(CFD)显示支架内流体流速均匀(无湍流),渗透率为11.52×10⁻⁸
mm²,证实其力学稳定性和物质传输效率。压缩测试进一步验证支架屈服载荷达3085.25 N,符合承重需求。

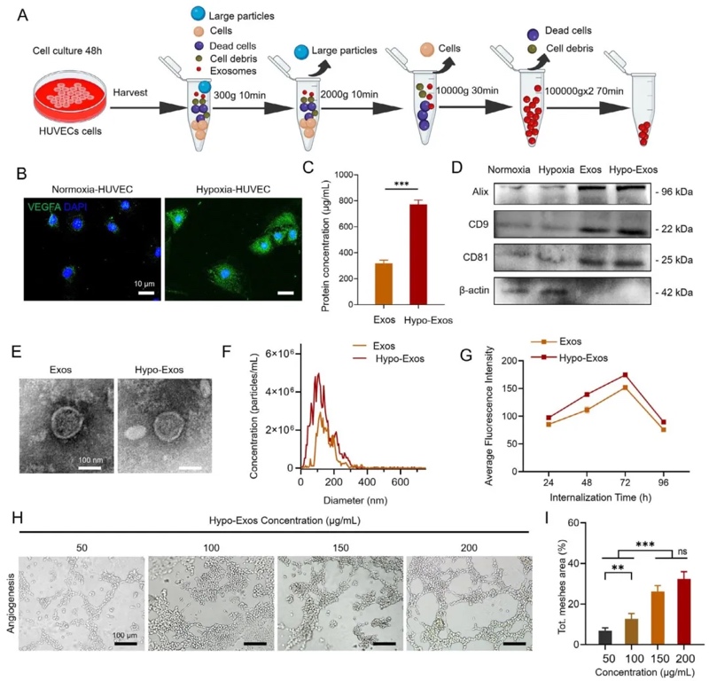
3.
低氧诱导外泌体(HExo)的提取与表征,通过多步超速离心从低氧培养的HUVECs中分离外泌体,利用TEM、纳米颗粒跟踪分析(NTA)及Western
blot检测,结果显示HExo呈球形、粒径约100
nm,低氧条件下VEGFA表达及蛋白浓度显著高于常氧组,且对HUVECs的促血管形成能力呈剂量依赖性(200 μg/mL时血管网络面积最大)。

4. PEGDA/GelMA水凝胶微球(PGHExo)的制备与释放特性,利用微流控芯片技术制备平均粒径80
μm的双网络水凝胶微球,通过流变学测试证实其储能模量(G′)高于单一GelMA凝胶,体外释放实验显示HExo呈持续释放模式(18天累计释放率约80%),荧光追踪显示微球在体内外均能稳定释放外泌体达4周以上。

5.
支架表面改性与体外生物相容性评估,通过聚多巴胺(pDA)涂层将PGHExo锚定至BTPS表面,SEM显示微球均匀分布,EDS检测到C/N/O/P元素证实微球成功结合。活/死细胞染色显示BTPS&pDA@PGHExo组MC3T3-E1细胞存活率显著高于对照组,ALP活性及茜素红矿化结节形成量均最优,RT-PCR显示成骨基因(RUNX2/ALP/OCN)和血管生成基因(VEGF/CD31)表达显著上调。

6.
支架诱导骨再生的转录组学机制分析,通过mRNA-seq对比BTPS&pDA@PGHExo与纯钛支架组的基因表达,GO富集分析显示差异基因显著富集于“骨骼发育”“血管生成”“MAPK/mTOR/HIF-1信号通路”,RT-PCR及ELISA验证ALPL、VEGFB等关键基因和蛋白(RUNX2/VEGF)的上调,揭示外泌体通过激活多通路协同促进骨再生。

7.
兔股骨缺损模型的体内修复效果,通过显微CT(μCT)和组织学染色(亚甲蓝-品红)评估,结果显示BTPS&pDA@PGHExo组在12周时新骨体积(28.1
mm³)和骨密度(717.1
mg/cm³)显著高于对照组,新生血管密度及成熟骨小梁结构形成量最优,证实其通过结构仿生与外泌体缓释的双重作用实现功能性骨再生。

研究结论
本研究开发了一种双重仿生策略,将3D打印钛小梁支架与低氧诱导外泌体缓释系统结合,用于促进血管化骨再生。通过Voronoi算法设计的仿生小梁结构(孔隙率70%,弹性模量3.2
GPa)有效模拟天然骨的力学性能,聚多巴胺修饰的水凝胶微球实现外泌体的持续释放(体外≥30天)。体外实验表明,该支架显著促进成骨细胞分化(ALP活性提升2.3倍,矿化结节面积增加45%)和血管内皮细胞网络形成(VEGF表达上调5.8倍)。体内兔股骨缺损模型显示,植入12周后新骨体积达28.1
mm³,骨密度恢复至正常骨的89%,且新生血管密度是单纯支架组的3.2倍。转录组学证实,该体系通过激活MAPK、mTOR和HIF-1信号通路协同调控成骨与血管生成。本研究为解决大段骨缺损修复中的力学不匹配和血管化不足提供了新范式,展现出个性化骨再生治疗的临床转化潜力。
文章来源:
https://advanced.onlinelibrary.w ... 1002/advs.202500599

0 留言