骨肉瘤是一种好发于青少年的恶性骨肿瘤,5年总体生存率低于20%。当前主要治疗手段为保肢手术联合放化疗,但存在两大核心问题:一是手术难以彻底清除残留肿瘤细胞,易导致复发,而放化疗副作用显著;二是肿瘤侵袭常造成严重骨缺损,自体修复能力有限,易引发功能障碍。
针对上述痛点,广东工业大学的何福坡、广东省科学院生物与医学工程研究所的吴婷婷和陆特良以及广东省人民医院的张余研究团队合作,开发了一种具有光热/化学动力学效应和离子调控功能的3D打印仿生陶瓷支架。该支架以锌掺杂β-磷酸三钙陶瓷为基体,表面包覆负载铁离子和Ti₃C₂
MXene的多巴胺修饰透明质酸水凝胶膜。在肿瘤微环境中,水凝胶快速降解释放铁离子,通过消耗谷胱甘肽和诱导羟基自由基生成,协同近红外光触发的光热效应,诱导肿瘤细胞铁死亡;肿瘤清除后,锌、铁离子持续释放促进间充质干细胞成骨分化和内皮细胞血管生成,实现血管化骨组织再生。
相关研究以“3D㏄rinted Biomimetic Ceramic Scaffolds with
Photothermal/Chemodynamic Effects and Ionic Microenvironment for
Preventing Tumor Recurrence and Promoting Vascularized Bone
Reconstruction”为题,发表在《Advanced Functional
Materials》上。广东省科学院生物与医学工程研究所陆特良为第一作者


研究内容
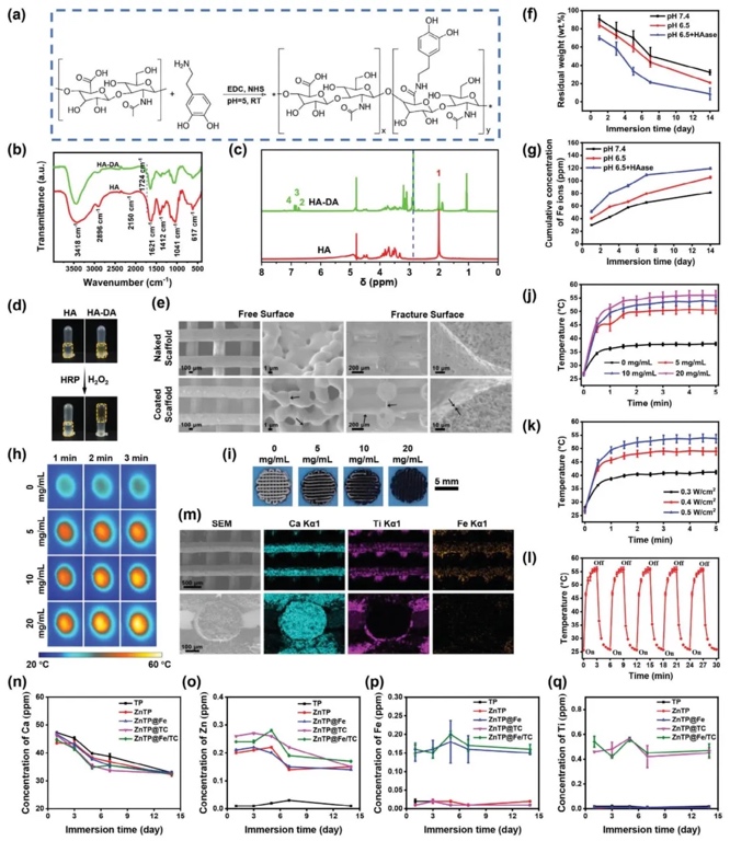
1. Ti₃C₂的制备及Fe/TC的化学动力学活性,通过X射线衍射(XRD)、扫描电子显微镜(SEM)、透射电子显微镜(TEM)及元素
mapping等表征手段,研究了多层Ti₃C₂的结构与组成;利用邻菲罗啉显色法、TMB羟基自由基检测及DTNB谷胱甘肽消耗实验,分析了Fe³⁺与Ti₃C₂的相互作用及ROS生成能力。结果表明,酸性条件下Ti₃C₂可将Fe³⁺还原为Fe²⁺,触发Fe³⁺/Fe²⁺氧化还原循环,显著提升Fenton反应效率,促进·OH生成并消耗GSH,诱导肿瘤细胞铁死亡。

2.
ZnTP@Fe/TC支架的构建与性能,采用化学沉淀法合成锌掺杂β-磷酸三钙(ZnTP)陶瓷粉末,通过挤出式3D打印技术制备多孔支架,结合负压浸润法包覆多巴胺修饰透明质酸(HA-DA)水凝胶膜并负载Fe³⁺和Ti₃C₂。通过FTIR、NMR、SEM及EDS等手段验证支架结构,利用pH响应降解实验和近红外光热测试评估其肿瘤微环境响应性。结果显示,HA-DA水凝胶在酸性条件下快速降解并释放铁离子,支架在808
nm激光照射下可升温至55°C以上,且光热稳定性良好。

3.
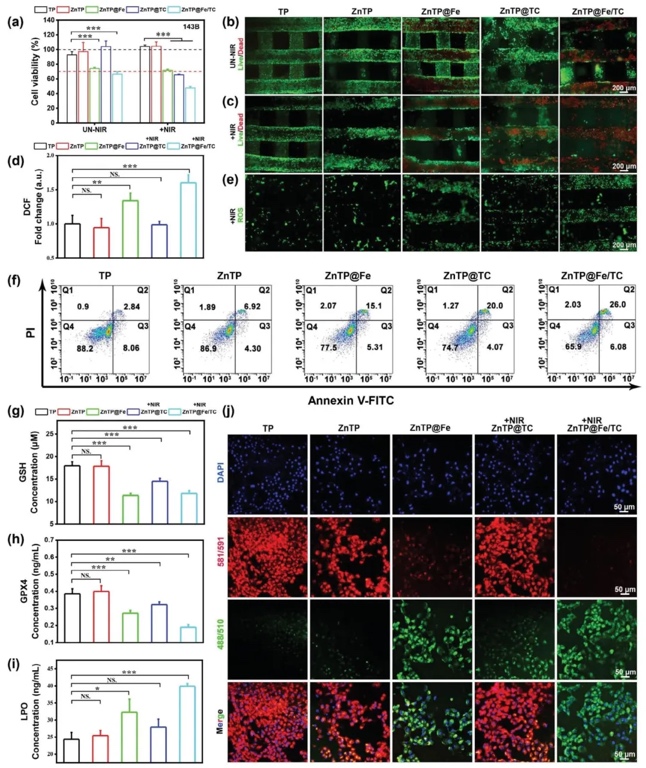
体外抗肿瘤效果及机制,通过CCK8法、活/死细胞染色及流式细胞术,研究了支架对人骨肉瘤143B细胞的杀伤能力;利用DCFH-DA荧光探针、ELISA及C11-BODIPY染色,分析了ROS积累、谷胱甘肽(GSH)消耗、脂质过氧化(LPO)及铁死亡相关蛋白表达。结果表明,ZnTP@Fe/TC在近红外光下通过光热(PTT)与化学动力学(CDT)协同作用,显著提升肿瘤细胞凋亡率(34.1%)和ROS水平,下调GPX4表达并诱导铁死亡。

4.
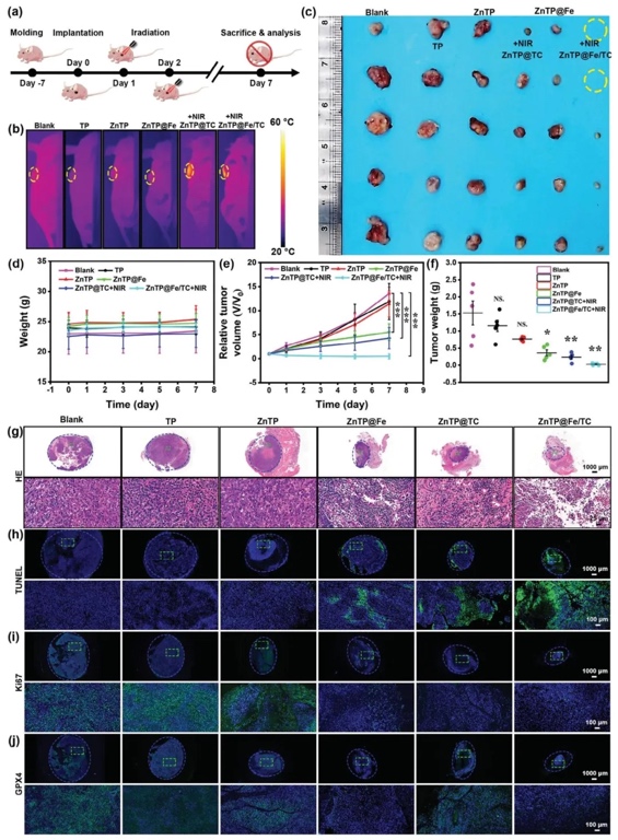
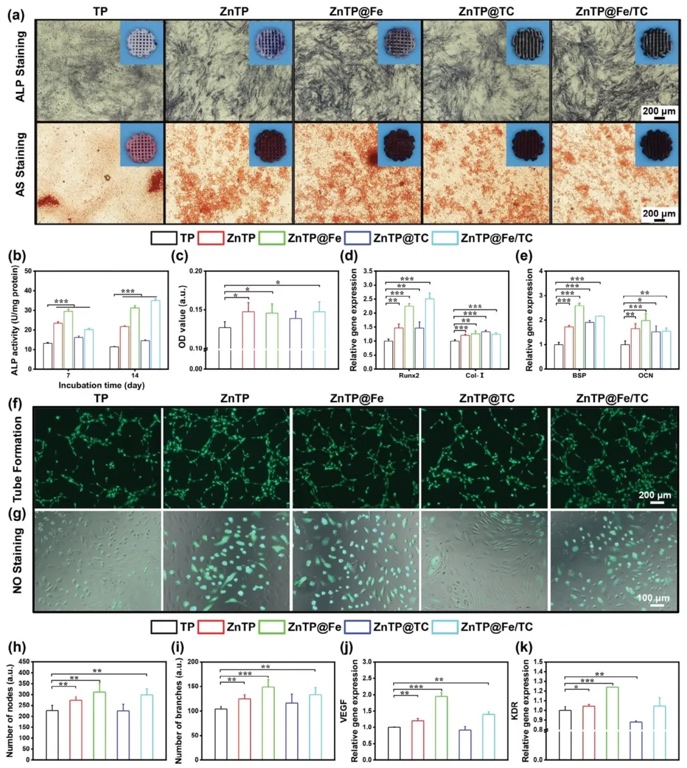
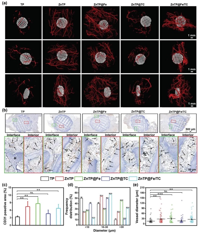
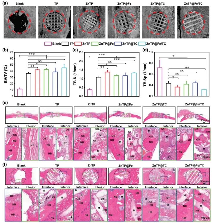
体内抗肿瘤及骨修复效果,通过裸鼠皮下肿瘤模型和大鼠颅骨缺损模型,结合H&E染色、TUNEL凋亡检测、Ki67增殖标记及Micro-CT重建,评估了支架的体内抗肿瘤效率和血管化骨再生能力。结果显示,ZnTP@Fe/TC+NIR组肿瘤清除率显著提高,且颅骨缺损处新骨体积(BV/TV)和血管密度显著高于对照组,锌、铁离子协同促进成骨分化和血管生成。




研究结论
本研究开发了一种通过3D打印磷酸钙陶瓷支架包覆HA-DA水凝胶膜负载铁离子和Ti₃C₂的功能化仿生支架。HA-DA-Fe水凝胶膜可响应肿瘤微环境快速降解,释放的铁离子与GSH反应消耗谷胱甘肽,同时Ti₃C₂将Fe³⁺还原为Fe²⁺,通过Fenton反应生成·OH,降低GPX4表达,促使ROS积累和LPO生成,诱导肿瘤细胞铁死亡。ZnTP@Fe/TC支架结合光热与化学动力学疗法,展现出显著的抗骨肉瘤效果。此外,支架释放的锌和铁离子可促进人脐静脉内皮细胞血管化及骨髓间充质干细胞成骨分化,加速体内血管化和新骨再生,利于骨缺损重建。本研究表明,这种负载纳米颗粒和金属离子的仿生陶瓷支架在预防肿瘤复发和治疗肿瘤相关骨缺损方面具有应用潜力。
文章来源:
https://doi.org/10.1002/adfm.202418438

0 留言