三维(3D)生物打印是用于构建肝组织模型、治疗肝衰竭的一项前景广阔的技术。然而,目前肝组织模型生物打印研究主要依赖传统的基于单细胞的生物打印方式,在此过程中,单个功能性肝细胞分散且孤立于水凝胶中,由于细胞功能不足导致治疗效果不理想。清华大学机械系生物制造中心团队庞媛副研究员、孙伟教授课题组与北京大学邓宏魁教授团队合作,采用基于球体的生物打印来构建肝组织模型(3DP-HOs),并在体外和体内评估其肝脏特异性功能。该文章名为“Bioprintingfunctional hepatocyte organoids derived from human chemically inducedpluripotent stem cells to treat liver failure ”,发表在GUT上。本研究将人化学诱导多能干细胞(hCiPSCs)作为强大且无基因组整合风险的细胞来源,用于制备高活性和功能性的肝细胞类器官(hCiPSC-HOs)。采用透氧微孔装置增加氧气供应,确保细胞高存活率,并促进hCiPSC-HOs 成熟。为维持hCiPSC-HOs 的长期生物功能,运用球体的生物打印技术构建肝组织模型(3DP-HOs),这种方法还显著降低了肝损伤、炎症和纤维化指标,同时促进了肝脏再生和生物功能表达。

一、背景介绍
肝移植虽是终末期肝衰竭的金标准,但供体短缺促使探索替代疗法。现有组织工程策略(如微囊化、细胞片)难以模拟肝微环境且力学强度不足,限制长期疗效。3D生物打印通过精准排布细胞与生物材料,为构建可移植肝组织提供新思路。然而,现有研究多采用肝癌细胞系(如HepG2、HepaRG),其肝特异性功能不足限制了生物打印肝脏组织的功能,且单细胞打印细胞数量有限,细胞互作缺失导致功能衰退。
本研究提出创新策略:结合化学重编程来源的无基因修饰人多能干细胞(hCiPSCs)与球体生物打印技术。通过PDMS基透气微孔装置规模化培养高活性肝类器官(hCiPSC-HOs),并基于球体打印构建高密度肝组织模型(3DP-HOs)。相较于单细胞打印,球体打印保留类器官内细胞互作,显著提升肝功能基因(如ALB、CYP3A4)表达,其功能接近原代肝细胞(PHHs)。体内实验表明,3DP-HOs在小鼠肝衰竭模型中显著提高生存率,促进肝再生并缓解纤维化,且通过宿主血管网络实现长效氧供与代谢支持。该技术为肝再生医学提供了兼具功能性与稳定性的新型治疗策略。

图 1. 研究的细胞分化过程,实验途径和核心创新点
二、结果
2.1 利用透氧微孔装置制备高功能 hCiPSC-HOs
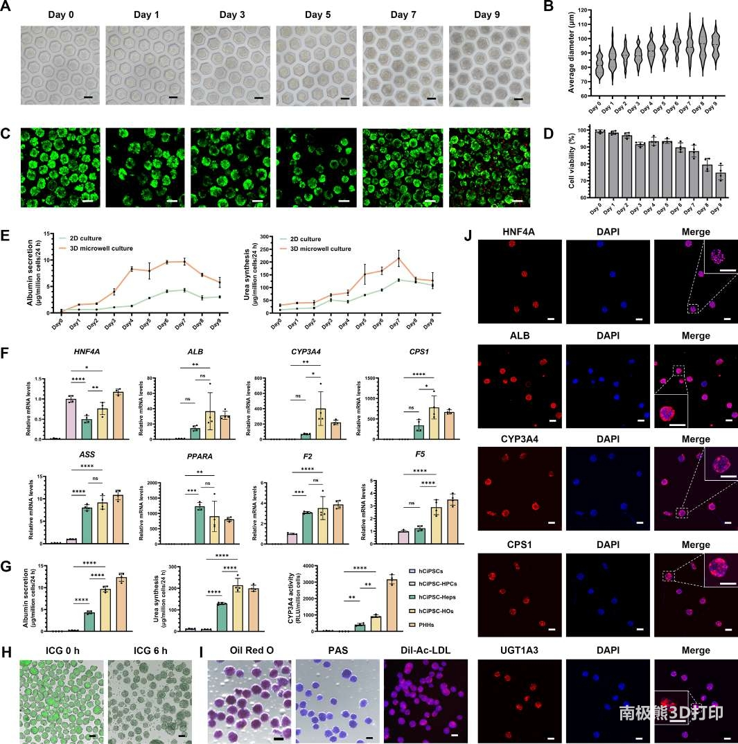
本研究基于透氧微孔装置实现功能性肝类器官(hCiPSC-HOs)的规模化制备。hCiPSC-HPCs(96%
CK19/AFP双阳性)经微孔培养自组装为球体,其直径(约95
μm)与细胞活性(>90%,前6天)显著优于传统2D培养。功能分析显示,3D球体的白蛋白分泌(峰值9.68±0.65 μg/百万细胞/24
h)及尿素合成(214.40 ± 31.60 μg/百万细胞/24
h)于第7天达峰,功能指标接近原代人肝细胞(PHHs)。基因表达(HNF4A、CYP3A4等)与功能实验(ICG代谢、脂质代谢等)证实hCiPSC-HOs具备成熟肝细胞特性,并形成胆管样极性结构。该技术为构建生物打印肝模型提供了高活性功能单元。

图2. 利用透氧微孔装置规模化制备高功能 hCiPSC-HOs
2.2 基于球体的肝组织模型的生物打印确保高HCIPSC-HOs生存能力和生物功能
将hCiPSC-HOs与10%
GelMA混合制备生物墨水,优化显示细胞密度为1.5×10⁷ cells/mL时可维持最佳活性。流变学分析表明,10%
GelMA具有适宜剪切模量(溶胶-凝胶转变温度23.5℃)及剪切稀化、自修复特性,可保护细胞免受剪切力损伤。生物打印后,hCiPSC-HOs均匀分布于水凝胶网格结构(图3A),6天内保持球体形态并恢复活性(第0天76.12%±3.29%,第6天>90%)(图3B-E)。相比非打印模型,3D打印结构的微通道显著增强氧扩散(HIF-1α/BNIP3低表达)与营养运输,减少中心细胞死亡。
单细胞生物打印(使用hCiPSC-Heps)第0天存活率仅52.56%
± 6.37%,且后续无球体形成,细胞密度持续下降。而球体法第6天完全恢复活性,细胞密度从12.64 ± 0.49×10⁷
cells/mL增至14.30 ± 1.77×10⁷ cells/mL(图3F-G)。功能方面,3DP-HOs的ALB分泌(7.77 ±
0.90 μg/百万细胞/24 h)与尿素合成(154.21 ±12.20 μg/百万细胞/24
h)在第2天最多,基因表达(HNF4A、CYP3A4等)显著优于hCiPSC-Heps,且CYP3A4活性与未打印球体相当(图3H-J)。免疫荧光证实3DP-HOs高表达HNF4A、ALB等关键肝标志物(图3K)。可见,球体生物打印技术成功构建高活性、功能成熟的3DP-HOs,为肝衰竭治疗提供高潜力移植模型。
三、讨论
本研究采用基于hCiPSCs的肝类器官(hCiPSC-HOs)结合球体生物打印技术构建功能性肝组织模型(3DP-HOs)。通过PDMS基透气微孔装置增强氧供,实现大规模高活性hCiPSC-HOs制备。与传统方法(如直接肝细胞移植易引发免疫排斥,微囊化移植受限于氧扩散不足)相比,3DP-HOs利用GelMA水凝胶构建网格结构,其互连微通道促进氧/营养传输,显著提高细胞存活率,且植入60天后仍保持完整结构(图7A),可安全取出。RNA测序显示,3DP-HOs在打印前后基因表达谱高度一致(图4A-B),虽较原代肝细胞(PHHs)存在药物代谢(如细胞色素P450活性)及免疫功能差距,但其成熟度显著优于hCiPSC-Heps(图4).........
四、结论
3DP-HOS与使用基于单核的生物打印制造的模型相比,显示出增强的细胞活力,并表现出与HCIPSC-HOS相似的基因剖面,同时保持乳胶特异性功能。此外,3DP-HOS植入可显着提高CCL4诱导的急性智力肝衰竭的小鼠的存活率,以及肝衰竭的Fah−/−
小鼠。
3DP-HOS显着降低了肝损伤,炎症和纤维化指数,同时促进肝脏再生和生物功能表达。我们的生物打印肝组织模型对肝衰竭具有显着的治疗功效,并具有在肝脏再生医学领域进行临床研究的巨大潜力。
参考文献
Guangya
Li , Jianyu He, Jihang Shi, Xinyi Li, LuluLiu, Xinlan Ge,Wenhan Chen,
Jun Jia, Jinlin Wang,Ming Yin,Yasuyuki Sakai,WeiSun,Hongkui Deng, Yuan
Pang,Bioprinting functional hepatocyte organoids derivedfrom human
chemically induced pluripotent stem cells to treatliver failure,Gut,
March 2025. doi: 10.1136/gutjnl-2024-333885

0 留言