一种新的基于液滴对撞的生物软材料喷墨3D打印工艺近期引起关注,因其在打印结构的组成、拓扑和性质的时空控制方面展现出巨大的体素增材制造前景,在组织工程、药物控释、生物电子、软体机器人和食品科学等应用领域极具潜力。然而,该新型工艺发展面临适用生物软材料有限和工艺机理模糊等问题,限制了其性能提升和广泛应用。

为解决这些痛点,浙大机械学院杨华勇院士团队的尹俊教授组和浙大邵逸夫医院王一帆教授组合作,提出一种顺序交联式液滴对撞喷墨3D打印方法(图1)并阐明了工艺过程的动力学(图2-4),该方法有效拓展了可打印材料范围并展示出优异的成形性能(图5)和生物相容性(图6)。相关成果以“Sequential-crosslinking
facilitated droplet-droplet collision inkjet 3D printing of soft
biomaterials”为题于2025年5月9日发表在增材制造旗舰期刊《Additive Manufacturing》上。

图1分别展示了该方法打印光交联(e.g., GelMA)和非光交联(e.g.,
PEDOT:PSS)生物软材料的原理及过程。该方法同时涉及主墨水和辅墨水两种墨水,主墨水主要包含目标生物材料原液(如GelMA或PEDOT:PSS)和另一种可快速交联生物软材料原液(本研究选择海藻酸钠),而辅墨水主要由流变调节成分PEG、目标生物软材料交联剂和海藻酸钠交联剂Cacl2构成。通过两个倾斜的压电喷墨喷嘴同时喷射主墨水和辅墨水液滴,并控制两种液滴在空中发生碰撞和融合,每个融合液滴内部海藻酸钠的离子交联被触发,部分交联的融合液滴被堆积成设计的3D结构,最后再将结构中的目标生物材料进一步固化。该方法中,通过空中液滴对撞触发的海藻酸钠离子交联具有维持打印结构和固定每个液滴中目标生物软材料两个作用。
该方法不仅实现了液滴产生和液滴沉积之间的粘弹性解耦——即液滴产生需要较低的粘弹性,而液滴沉积并组装为3D结构需要相对较高的粘弹性,同时分离了目标生物软材料的成形和交联,尤其适合慢交联生物软材料成形(如本研究展示的GelMA)。
为了深入理解液滴对撞喷墨3D打印过程的成形机理以指导打印过程优化和精准调控,在稳定形成液滴的前提下(图2),对不同材料和工艺条件下的液滴对撞过程动力学进行了详细分析,揭示了聚结和拉伸分离两种不同的液滴对撞模式,稳定的打印过程需要聚结模式而避免拉伸分离模式;并建立了碰撞模式的无量纲相图和模式转变的半经验模型(图3)。进一步对合并后液滴的沉积规律和2D打印性能进行了探究(图4),本研究实验设置下,可实现最小114
微米点直径和最小122微米线宽,优于已有液滴对撞喷墨3D打印研究。




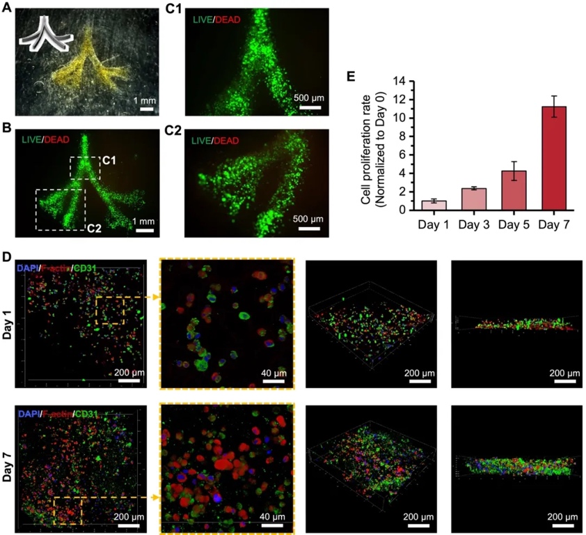
图5展示了顺序交联式液滴对撞喷墨3D打印方法的成形能力,包括含GelMA的金字塔,空心圆管等结构,以及含PEDOT:PSS的金字塔和复杂曲率特征结构等。图6中打印人脐带静脉内皮细胞HUVECs的结果展示了该方法良好的生物相容性。


经费来源:该研究获得了国家重点研发计划(2024YFB4607700)的支持。
文章来源:
https://doi.org/10.1016/j.addma.2025.104809

0 留言