导读:3D生物打印技术已逐渐在医学领域展现出巨大潜力,但长期以来面临一个关键挑战:如何在不进行侵入性手术的情况下,在人体深部组织中精准构建功能性结构?传统的生物打印过程必须在体外进行,由医生将3D打印件通过手术植入体内,这一过程增加了感染风险,限制了生物3D打印在复杂器官和深部组织中的应用。
2025年5月8日,来自美国加州理工学院和加州大学洛杉矶分校的跨学科研究团队在Science顶刊上发表突破性成果,开发出"图像引导的深部组织体内声音打印技术(DISP)",实现了在活体内部深层位置精准构建具备功能性的生物结构。
【技术主要优势】能够以微创方式在体内深部组织直接打印功能性生物材料,避免了传统植入物需要的侵入性手术,同时具有实时成像引导、高精度定位和对打印过程的实时监控能力。
技术原理
DISP本质上创建了一个"远程遥控"的生物工厂系统:
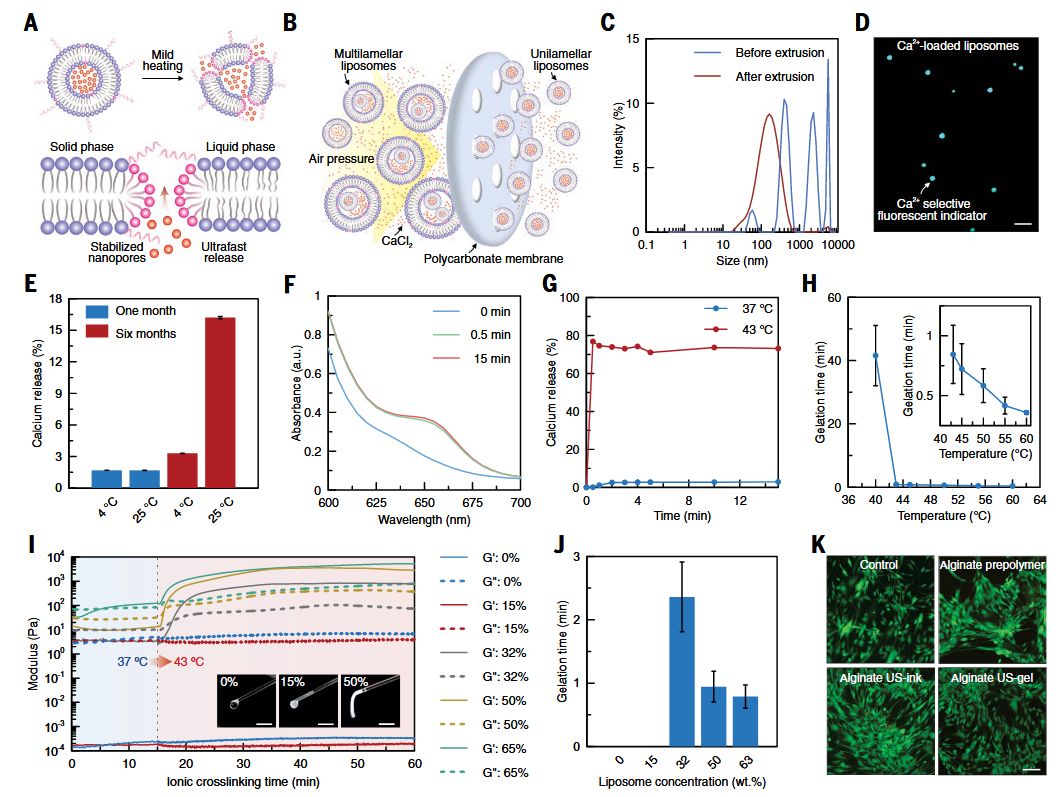
首先通过微创注射将生物墨水导入体内,这些墨水包含特殊设计的热敏脂质体(一种对温度变化敏感的微型囊泡)。脂质体内封装了能够触发生物材料交联固化的关键物质。医生可通过聚焦超声波系统,精准地将声能集中到体内目标位置,产生局部温度升高,激活热敏脂质体释放交联剂,从而在指定位置形成固态生物结构。
△图像引导的深部组织体内声音打印(DISP)。(A)
DISP平台示意图。DISP系统使用由非交联预聚合物、装载交联剂的热敏脂质体和气囊组成的超声墨水(US-ink)。该超声墨水被注入体内,以非侵入性方式在体内精确制造功能性生物结构。基于气囊的集成超声成像用于监测目标器官,检测预聚合物的存在,并确保准确定位和成功形成超声凝胶(US-gel)。(B)
用于产生和监测聚焦超声(FUS)的体内打印设置。RF,射频;T/R,发射器/接收器。(C)
装载交联剂的热敏脂质体的透射电子显微镜图像。比例尺,100纳米。(D)
冷冻干燥的3D打印藻酸盐超声凝胶的扫描电子显微镜图像。比例尺,20微米。(E) 用声音在体内打印的功能性水凝胶结构。比例尺,5毫米。(F至H)
基于DISP的体内打印应用:用于感知和记录的生物电子设备(F),用于药物递送和组织再生的生物载体(G),以及用于创伤封闭和设备/组织界面的生物粘合剂(H)。
DISP技术就像是为医生提供了一把'生物魔杖',医生可以站在体外,通过超声波的精准控制,在身体深处任何需要的位置创建功能性结构,而无需开刀手术。它将生物打印从实验室带入了活体内部,开创了微创治疗的新纪元。
DISP的核心创新在于将热敏脂质体技术与超声波精准控制系统相结合。热敏脂质体是一种智能纳米载体,在正常体温下保持稳定,但当局部温度升高到特定阈值(约41-42°C)时,其脂质双层会发生相变,形成孔隙并释放内部物质。研究团队通过精心设计,使这些脂质体能够在超声波精确控制下的特定位置发生"爆破"释放,实现毫米级精度的空间控制。
研究方法
研究团队开发的完整技术系统主要包含三个关键组件:
△用于控制释放交联剂的低温敏感脂质体的合成与表征。
1. 多功能生物墨水系统:研究人员设计了多种生物墨水配方,适应不同的医疗需求:
●导电型生物墨水:富含导电聚合物,可用于构建神经接口、生物传感器或心脏电生理调节结构
●药物载体型生物墨水:能够长期缓释药物,适用于慢性疾病治疗或局部化疗
●细胞载体型生物墨水:可携带活细胞,促进组织再生和修复
●生物粘合型生物墨水:具有强大的组织粘附能力,可用于封闭伤口或加固脆弱组织
△基于深层组织体内声音打印的功能性生物材料 3D 打印,用于各种医疗应用。
2. 热敏脂质体递送系统:这些微型囊泡(直径约200纳米)由特殊脂质构成,能够精确响应温度变化。研究团队优化了脂质组成,使其在体温下保持稳定,但在超声波加热区域迅速释放交联剂。脂质体外表面还修饰有特殊分子,增强其在血液循环中的稳定性和靶向能力。
3. 双模态超声系统:集成了高分辨率超声成像和聚焦超声治疗功能。成像模块提供实时可视化,帮助医生准确定位目标区域;治疗模块将超声能量聚焦到毫米级的精确位置,产生局部温度升高,触发热敏脂质体释放交联剂。系统还配备先进的温度监测算法,实时调整能量输出,确保既能激活脂质体又不会损伤周围组织。
整个操作过程完全无创,医生通过计算机界面控制超声波的位置、强度和持续时间,就像操作一支"隐形画笔",在体内绘制出所需的三维结构。系统还具备智能纠错功能,能够补偿因呼吸或心跳引起的轻微位移。
△聚焦超声引起的3D打印表征。(A)
聚焦超声波传播示意图,展示了对超声墨水的精确靶向。(B)
超声波与各种光源的组织穿透深度比较,突显了超声的优越穿透能力。UVA,紫外线A;UVB,紫外线B;NIR,近红外线。注意超声频率与穿透深度之间的反比关系。(C)
在不同频率和暴露时间下,焦点处温度分布的热力学模拟。比例尺,2毫米。(D)
在8.75MHz超声暴露10秒期间和之后焦点处的温度曲线。(E至H)
使用2.65MHz换能器的焦点处归一化压力图,X-Z平面上使用水听器的实验测量(E)和X-Y平面上的测量(F),以及X-Z平面上的模拟结果(G)和X-Y平面上的模拟结果(H)。(I)
DISP打印的超声凝胶图案。比例尺,400微米。右侧图案比例尺,4毫米。(J)
在不同功率水平和打印速度下,使用8.75MHz换能器的藻酸盐超声墨水可打印性。(K)
使用8.75MHz换能器在不同功率水平和打印速度下,藻酸盐超声墨水的打印分辨率(以线宽表示)。比例尺,5毫米。(L)
在18W功率下,通过15毫米厚猪腰肉组织打印时,藻酸盐超声墨水的打印分辨率(以线宽表示),展示不同频率和打印速度的影响。(插图)在猪肉组织上的深部组织打印图案。比例尺,5毫米。(M)
通过5分钟0.025M EDTA溶液处理,实现DISP在组织上图案化的藻酸盐超声凝胶的解离。图中的误差棒表示平均值的标准偏差(n=3)。
研究结果
研究团队通过一系列动物实验验证了该技术的可行性和安全性,现已成功在小鼠膀胱内打印出药物缓释结构,解决了膀胱癌局部治疗的难题;在兔子腿部肌肉中构建了导电通路,为神经损伤修复提供了新思路。
△成像引导的体内深层组织声音打印。
●生物相容性以及安全性结果:组织学分析显示,生物墨水和凝胶结构都表现出优异的生物相容性。H&E染色未发现组织损伤或异常细胞浸润;免疫荧光分析证实了极低的炎症反应,CD80标记物(炎症指标)几乎没有增加,F4/80标记物(巨噬细胞标志)的分布与正常生理重塑一致。其他器官组织也未发现任何毒性迹象,证明了该技术的系统安全性。
●长期治疗效果:追踪研究显示,仅注射生物墨水而未经超声激活的组织中,墨水在7天内被完全清除;而在超声激活形成凝胶的组织中,结构能够长期稳定存在,这一特性使其特别适合需要长期治疗效果的应用场景。
未来展望与意义
DISP技术克服了传统生物打印的局限性,为许多难治性疾病提供了全新治疗思路,这将成为精准医学的重要工具。研究团队表示,DISP未来有望应用于多种临床场景,包括神经修复、心脏病治疗、癌症靶向治疗、组织再生、血管加固以及慢性疼痛管理等。相信随着这项"声音打印"技术的进一步完善,医学界或将迎来一个能够在体内精准构建功能结构的新时代,为无数患者带来新的希望!
原文链接:https://www.science.org/doi/10.1126/science.adt0293
Science顶刊:图像引导的深部组织体内声音打印技术(DISP),无须侵入性手术!
关键词:声音打印技术
评论
◎欢迎参与讨论,请在这里发表您的看法、交流您的观点。

0 留言