在骨修复领域,理想的骨替代物应具备个性化外形与可调节内部多孔结构,以满足精准医疗需求。3D打印技术的发展为制备复杂结构的骨替代物带来可能,其中数字光处理(DLP)打印技术具有成型效率高、精度高和表面质量好等优势,适用于制备多孔磷酸钙(CaP)陶瓷。CaP生物陶瓷因良好的生物相容性和生物活性,在骨科领域应用广泛。然而,目前3D打印CaP陶瓷的骨诱导性与传统发泡法制备的陶瓷相比存在较大差距,这限制了其在骨再生中的应用。尽管已有多种增强3D打印CaP生物陶瓷成骨能力的尝试,如掺杂、加载药物和添加生长因子等,但这些方法存在改变底物成分、潜在危害健康和成本高昂等问题。
四川大学国家生物医学材料工程技术研究中心张兴栋院士、朱向东研究员、李向锋副研究员团队,通过优化孔隙架构来提升3D打印CaP陶瓷的骨诱导性。团队制备了具有六方密堆积(HCP)球形孔结构的CaP陶瓷,并构建了八面体、菱形和螺旋形结构作为对照。研究系统地探究了不同孔隙架构对陶瓷的结构、力学性能、渗透性以及细胞行为和体内骨诱导性的影响。相关工作以“3D
printing calcium phosphate ceramics with high osteoinductivity through
pore architecture optimization”为题发表在《Acta Biomaterialia》上。


研究内容
1.
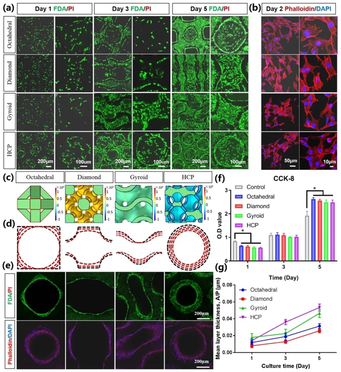
通过设计八面体、菱形、螺旋形和六方密堆积(HCP)四种孔隙结构的模型,使用DLP打印技术制备磷酸钙(CaP)陶瓷,利用立体显微镜、扫描电镜、X射线衍射仪和压汞仪等进行表征分析,研究了不同孔隙结构CaP陶瓷的微观和宏观结构、相组成、孔隙特征。结果表明,成功制备出具有特定孔隙结构的CaP陶瓷,其相组成包含HA和β
-TCP ,不同结构的陶瓷在孔隙率、孔径等方面存在差异,且均有丰富微孔,晶粒尺寸相似。

2.
运用有限元分析和数值流体流动分析方法,结合万能材料试验机测试,研究不同孔隙结构CaP陶瓷的力学性能和渗透率。结果显示,HCP结构的CaP陶瓷压缩强度和弹性模量最高,应力分布更均匀;其流体流速和渗透率在四种结构中最低,螺旋形结构的渗透率最高。同时,孔隙几何结构对陶瓷烧结收缩率影响较小,八面体、螺旋形和HCP结构的比表面积无显著差异,菱形结构比表面积较低。

3.
采用体外细胞培养实验,借助共聚焦激光扫描显微镜观察细胞生长和增殖,进行CCK-8实验检测细胞增殖,计算细胞层平均厚度,研究不同孔隙结构对MC3T3-E1细胞行为的影响。结果表明,细胞在各样本孔壁均能黏附和铺展,HCP结构组细胞生长均匀并形成圆环,虽然四组细胞增殖无显著差异,但HCP组细胞层平均厚度最大。

4.
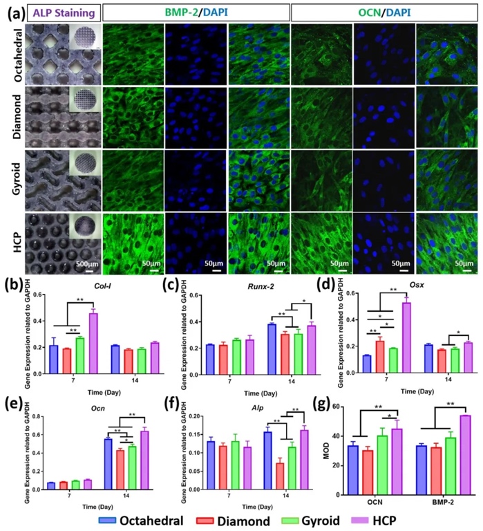
对在不同孔隙结构CaP陶瓷上培养7天的MC3T3-E1细胞进行ALP染色,对培养14天的细胞进行OCN和BMP-2免疫荧光染色,采用实时定量逆转录PCR分析细胞培养7天和14天时相关成骨基因的表达,研究不同孔隙结构CaP陶瓷对细胞骨向分化的影响。结果显示,HCP组的ALP活性相对较高,能显著促进BMP-2和OCN的高水平表达,且在成骨基因(Col-I、Runx-2、Osx、Ocn和Alp)表达上表现更优。

5. 将不同孔隙结构的CaP陶瓷植入犬肌肉内,在6周和10周后取材进行H&E染色、μ
-CT扫描重建,研究不同孔隙结构CaP陶瓷的体内骨诱导性。结果表明,HCP结构组新骨形成最多,植入10周后新骨面积占比最高,骨体积分数(BV/TV)变化百分比最大,其骨诱导性在四组中最强。

6. 在犬肌肉内植入实验中,对植入6周和10周后的不同孔隙结构CaP陶瓷进行免疫荧光染色(CD31、α
-SMA)和免疫组化染色(OCN),并分析相关蛋白表达的平均光密度(MOD)值,研究其体内血管生成和骨诱导相关蛋白的表达情况。结果表明,所有组的CaP陶瓷都能促进CD31和α
-SMA的表达,HCP组在术后6周时CD31表达最高,10周时α -SMA表达显著高于部分组;同时,HCP组的OCN阳性表达明显更高。

7. 建立兔股骨髁临界尺寸缺损模型,植入不同孔隙结构的CaP陶瓷,8周后利用μ
-CT重建和组织学染色,研究不同孔隙结构CaP陶瓷的体内骨再生能力。结果表明,HCP结构组与宿主骨整合良好,新骨形成量显著高于其他组,骨体积分数(BV/TV)、小梁数量(Tb.N)和小梁厚度(Tb.Th)等指标表现更优。

研究结论
本研究系统评估了不同孔隙结构对双相磷酸钙(BCP)陶瓷理化和生物学性能的影响。结果显示,在四种研究结构中,HCP组的抗压强度最高,渗透率最低。具有球形凹孔结构的HCP组,能够促进MC3T3-E1细胞的黏附、增殖和骨向分化。与八面体、菱形和螺旋形结构组相比,HCP组在体内表现出更优异的血管生成能力和骨诱导性。通过兔股骨髁缺损修复实验进一步证实,HCP组具有令人满意的骨修复能力。这些结果表明,构建具有六方密堆积结构、球形凹面的孔隙结构,是增强3D打印BCP陶瓷力学性能、骨诱导性和骨再生能力的有效途径。
文章来源:
https://doi.org/10.1016/j.actbio.2024.07.008

0 留言