3D生物打印在组织工程领域意义重大,其中微挤出打印技术应用广泛,但存在细胞活力低、打印分辨率低和打印速度受限等问题。水凝胶作为常用生物墨水,虽在生物相容性和细胞支持功能方面表现出色,且相关研究在细胞活力和机械性能方面取得进展,但打印速度的限制却未得到充分关注和有效解决。在高速打印时,生物墨水易受拉伸应变和力的影响,当超过其延伸应变时,会出现打印特征不连续、直径不规则等问题,而水凝胶基生物墨水普遍因高含水量难以保证高打印性,具备高延展性以实现高速打印的水凝胶材料也较少,且相关研究匮乏。
来自斯坦福大学的Eric A.
Appel教授团队通过将疏水改性的纤维素聚合物与表面活性剂或环糊精等添加剂混合,制备出具有高延展性的物理交联水凝胶生物墨水。该团队系统研究了添加剂对水凝胶流变性能的影响,并通过3D打印实验验证了高延展性水凝胶在高速打印中的优势。相关工作以“Highly
Extensible Physically Crosslinked Hydrogels for High-Speed 3D
Bioprinting”为题发表在《Advanced Healthcare Materials》上,为解决3D生物打印速度受限问题提供了新途径 。

研究内容
1.
HPMC-C18水凝胶配方及添加剂影响研究,通过制备不同HPMC-C18聚合物含量与各类添加剂(吐温、司盘、α-环糊精等)的水凝胶样本,运用频率扫描、稳态剪切应力扫描、振幅扫描等流变测试方法。研究HPMC-C18水凝胶的线性粘弹性、非线性屈服特性以及添加剂对其动态力学性能和流动性能的影响。结果表明,增加聚合物含量可提升水凝胶刚度,但对粘弹性影响较小;吐温、α-环糊精等添加剂能有效调节水凝胶的粘弹性、应力松弛时间和屈服应力,且可实现对水凝胶刚度和粘弹性的独立调控
。

2.
水凝胶拉伸断裂应变性能研究,采用丝状拉伸拉伸流变仪(FiSER),在0.06s-1、0.1s-1、0.3s-1等不同的Hencky应变率下对水凝胶样本进行测试,测量水凝胶的拉伸断裂应变。研究不同Tw80浓度的HPMC-C18水凝胶的延展性。结果显示,Tw80浓度的增加显著提升了水凝胶的延展性,最高拉伸断裂应变可达2000%。同时,水凝胶表现出应变率相关行为,且在拉伸过程中呈现均匀拉伸特性,避免了局部颈缩和变薄现象
。

3.
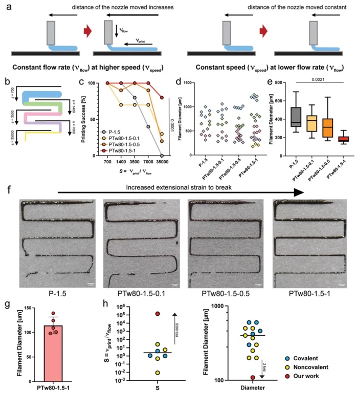
PTw80水凝胶3D打印性能探究,利用自制的基于挤出的3D打印机,设置不同的打印速度和材料挤出速度(通过控制流速实现),定义无量纲值S(S等于打印速度除以材料流速)分析打印性,并进行细胞活力和增殖实验。研究PTw80水凝胶在3D打印中的适用性。结果表明,高延展性的PTw80水凝胶打印性能更好,能在更高的S值下保持较高的打印成功率,实现更细的打印丝直径和更精确的打印分辨率。此外,该水凝胶具有良好的细胞相容性,能促进细胞增殖
。

研究结论
本研究通过将疏水改性的纤维素基聚合物与多种生物材料混合,开发出一种可调节的水凝胶平台。流变学研究表明,添加化学添加剂能够在不改变水凝胶刚度的情况下,调节其粘弹性和应力松弛行为,实现流变特性的选择性控制。丝状拉伸拉伸流变仪测试发现,添加Tw80显著提高了水凝胶的延展性,在Tw80浓度最高的水凝胶中,拉伸断裂应变高达2000%。在3D打印实验中,该水凝胶的高速打印性能显著提升,速度因子提高了5000多倍,有效解决了打印细丝断裂和均匀性丧失的问题。研究结果表明,通过调整水凝胶成分优化其延展性,为高速3D打印带来了新的突破,有助于更高效、精准地制造复杂且功能完备的组织。
文章来源:
https://doi.org/10.1002/adhm.202404988

0 留言