脂肪组织作为重要的内分泌器官,在代谢调节和组织修复中意义重大。然而,当前脂肪组织工程面临诸多难题。一方面,传统技术难以模拟其天然结构和实现高细胞密度聚集,像常规悬挂滴法无法满足细胞外基质相互作用需求,阻碍前脂肪细胞有效分化为功能性脂肪细胞;另一方面,嵌入生物打印时前脂肪细胞易迁移,致使致密细胞环境难以形成,影响脂肪组织的内分泌功能模拟。此外,脂肪组织与其他组织整合的研究较少,限制了对其在代谢稳态和组织修复中作用的深入理解。
韩国釜山国立大学的Byoung Soo
Kim教授团队针对这些问题展开研究。他们开发了一种快速组织打印方法,通过流变学和计算分析优化模块化聚己内酯框架,能在0.3秒内挤出前脂肪细胞负载的生物墨水构建脂肪单元。同时,研制出混合生物墨水限制细胞迁移、促进脂肪细胞成熟,并确定了最佳脂肪单元直径和空间排列。团队还将脂肪模块与真皮模块整合,验证了其内分泌功能。体内研究显示,该组织组件可显著促进伤口愈合、血管生成和再上皮化。相关工作以“3D
Bioprinting‐Assisted Tissue Assembly of Endocrine Adipose Units for
Enhanced Skin Regeneration”为题发表在《Advanced Functional Materials》上。

研究内容
1.
开发流程及关键亮点概述,通过流变学和数值评估、生物墨水开发、实验检测与分析等研究方法,研究了构建功能性脂肪模块及组织组件的流程和关键要点。结果表明,确定了支撑生物墨水的合适机械性能,开发出能调控细胞迁移和增殖的混合支撑生物墨水,明确了脂肪单元的最佳直径和空间配置,成功制备脂肪模块并验证其在皮肤再生中的作用,为后续研究奠定基础。

2.
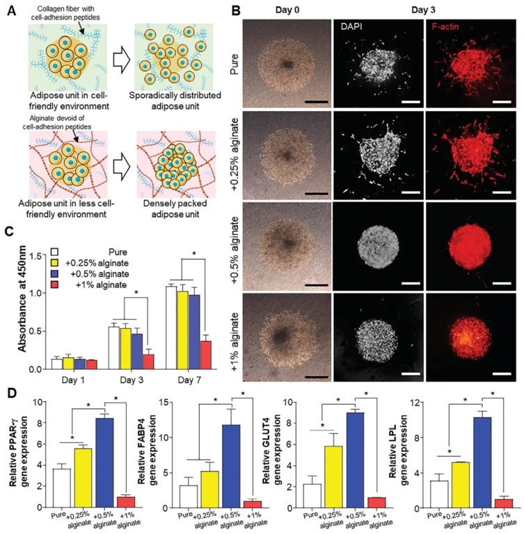
嵌入式组织单元打印的开发,运用实验测试、数值模拟和细胞染色分析等研究方法,研究了不同浓度支撑生物墨水对脂肪单元形成的影响。结果表明,1%和1.5%浓度的AdECM生物墨水在流变性能上更优,能为细胞提供稳定支撑,形成更规则的球形组织单元;确定0.6%的支撑生物墨水浓度理论上可使组织单元的纵横比达到0.95,且基于此选择1%支撑生物墨水浓度进行后续实验,确保实验的稳定性和可靠性。

3.
使用含海藻酸盐的混合支撑生物墨水创建致密细胞环境的嵌入式生物打印,采用细胞培养观察、定量分析和基因表达检测等研究方法,研究了海藻酸盐浓度对前脂肪细胞分布、增殖和分化的影响。结果表明,含0.5%海藻酸盐的混合生物墨水能有效防止细胞分散,促进局部增殖,显著上调早期成脂分化标记基因的表达,为构建致密细胞环境、促进成脂分化提供了最佳条件。

4.
开发优化脂肪单元直径的嵌入式组织单元打印方法,通过调节气压控制脂肪单元大小、缺氧检测和基因表达分析等研究方法,研究了不同大小脂肪单元的缺氧情况及对细胞功能的影响。结果表明,直径大于900μm的脂肪单元出现明显中央缺氧,而直径为600μm的脂肪单元可最大程度减少缺氧并保持细胞功能,确定后续实验采用该直径的脂肪单元以确保实验结果的一致性和可靠性。

5.
基于脂肪单元排列的形态和功能评估,运用细胞培养、基因表达分析、染色观察和激素水平检测等研究方法,研究了脂肪单元间距对脂肪生成、细胞形态和内分泌功能的影响。结果表明,较小的脂肪单元间距(小于1000μm)可促进脂质滴形成相关基因的表达,提高细胞密度和脂肪细胞直径,增强内分泌反应的动态功能,证明适当缩小脂肪单元间距能促进脂肪生成成熟和增强内分泌功能。

6.
使用3D打印辅助伤口划痕平台评估脂肪模块旁分泌信号对伤口愈合的影响,通过构建伤口愈合实验平台、细胞培养观察和基因表达分析等研究方法,研究了脂肪单元的内分泌信号对皮肤细胞迁移和伤口愈合的影响。结果表明,含脂肪单元的实验组伤口愈合速度明显快于无脂肪单元组,且近端间距(1000μm)的脂肪单元促进伤口愈合的效果更显著,其通过上调细胞迁移相关基因的表达,增强细胞迁移和细胞外基质重塑,进而促进伤口愈合。

7.
使用快速组织组装技术制备的组织组件的体内评估,采用构建组织组件并植入动物模型、组织学染色、激光多普勒灌注成像和免疫组织化学分析等研究方法,研究了含内分泌脂肪单元的组织组件在体内的伤口愈合效果及机制。结果表明,含脂肪单元的组织组件组伤口愈合速度更快,血管化和再上皮化程度更高,其内分泌因子可促进相邻宿主组织的细胞迁移和增殖,改善血液供应和表皮再生,验证了该组织组件在增强伤口愈合方面的有效性。

8.
快速组织组装技术在开发大规模3D复合结构中的潜在应用,通过设计组装策略、构建3D替代结构和实际组装实验等研究方法,研究了快速组织组装技术在构建复杂组织构建体中的应用潜力。结果表明,该技术可利用螺栓/螺母框架式组装平台精确对齐和分层组装各种模块,成功创建大规模脂肪
- 血管 - 皮肤结构,展示了技术的适用性和可扩展性,为构建更复杂的组织工程结构提供了新途径。

研究结论
本研究开发了一种创新的组织组装策略和混合生物墨水,用于构建密集的脂肪组织以促进皮肤再生。通过详细的流变学分析和计算模拟优化了脂肪单元的打印过程,实现了高精度和结构保真度。混合生物墨水的设计有效限制了细胞迁移,促进了密集脂滴的形成,这对脂肪组织的最佳功能至关重要。此外,设计的多功能聚己内酯(PCL)框架能够将脂肪单元与相邻的皮肤组织替代物整合。这种工程化复合组织与真皮模块相结合,有效利用了脂肪组织的内分泌活性,加速了皮肤再生,突显了该方法在再生医学中制造大型多细胞复合组织的潜力。尽管本研究引入了包含内分泌组织的新方法,但血管化仍是成功制造三维体积组织构建体的关键挑战。基于此基础工作,未来将着重拓展该策略,开发管状血管模块,以创建更复杂且功能完备的复合组织构建体。
文章来源:
https://doi.org/10.1002/adfm.202419680

0 留言