在生物制造领域,增材制造(AM)技术发展迅速,为生物制造带来了新机遇,但也面临诸多挑战。传统AM技术存在制造速度慢、分层伪影等问题,限制了复杂构建物的分辨率。光固化成型(VP)技术虽有一定优势,但目前用于体积生物打印(VBP)的树脂仍存在局限,开发可用于VBP的新型树脂成为该领域的一大挑战。尤其是制造适用于软组织工程的柔软水凝胶,对光树脂的粘度、光学透明度等要求苛刻,现有技术难以满足
。
来自德国维尔茨堡大学的Tomasz
Jungst团队开发了一种基于烯丙基改性明胶(gelAGE)的光点击树脂,旨在满足VBP的加工要求,并应用于软组织工程。通过系统地改变前体浓度,成功制备出具有不同机械性能的水凝胶,其杨氏模量在0.2
- 1.0
kPa之间,适合脂肪组织培养。研究成果表明,这种新型树脂能实现高吞吐量的VBP,为软组织工程构建物的制造提供了新的解决方案,推动了生物制造领域的发展
。相关工作以“Flexible Allyl‐Modified Gelatin Photoclick Resin Tailored for
Volumetric Bioprinting of Matrices for Soft Tissue
Engineering”为题发表在《Advanced Healthcare Materials》上。

研究内容
1. gelAGE 光点击树脂用于体积生物打印的原理及软组织模拟研究
通过设计合成实验和理论分析的方法,研究基于烯丙基改性明胶(gelAGE)的光点击树脂在体积生物打印(VBP)中的应用,以及该树脂构建的基质对软组织模拟的适用性。结果表明,利用硫醇
- 烯交联反应与四臂巯基化聚乙二醇(PEG4SH)结合,可制备出柔软(0.2 - 1.0 kPa)且适用于 VBP
的树脂,其模量与多种软组织相似,为软组织工程提供了新选择。

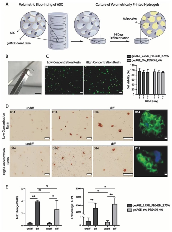
2. gelAGE基水凝胶的物理化学特性分析
采用溶胀分析、质量损失测定和力学性能测试等实验手段,研究不同浓度(2.75% 和 6%)gelAGE
基水凝胶的物理化学性质。结果显示,低浓度凝胶溶胀率更高、质量损失趋势不同,且两者交联密度有差异;力学测试表明,低浓度凝胶杨氏模量约 0.2 -
0.4 kPa,高浓度约 0.75 - 1.0 kPa,均符合脂肪组织力学范围,适合脂肪细胞培养。

3. gelAGE基树脂的流变特性研究
运用振荡测量、温度扫描、频率扫描和旋转测试等流变学方法,研究 gelAGE
基树脂的流变特性和光固化过程。结果发现,该树脂室温下为液态便于操作,降温形成物理凝胶,温度扫描有溶胶-凝胶转变点,高浓度凝胶化更快;频率扫描显示模量稳定,旋转测试中高浓度树脂粘度增长更明显,光流变测试表明光照可快速引发交联,满足
VBP 对树脂粘度和固化速度的要求。

4. gelAGE基树脂体积打印的分辨率和结构成型能力探究
通过打印不同形状和尺寸的3D结构,如S形细丝、空心笼、金字塔和分支结构等,并对其进行观察和分析,研究gelAGE基树脂的体积打印分辨率和成型能力。结果表明,该树脂能实现约100μm的特征分辨率,可制造复杂结构,如自支撑结构、带尖锐边缘的结构和可灌注结构,为软组织工程构建物的制造提供了可能。

5. 脂肪来源间充质干细胞在 gelAGE 基树脂中的打印及分化研究
将脂肪来源的间充质干细胞(ASC)负载于gelAGE基树脂中进行体积生物打印,随后进行成脂分化培养,通过活/死染色、油红O染色和基因表达分析等方法,研究细胞在树脂中的存活、分化情况。结果显示,打印后细胞存活率高,培养14天后ASC成功分化为脂肪细胞,两种不同浓度的gelAGE基树脂均为成脂分化提供了有利环境。


研究结论
本研究开发出一种用于体积生物打印(VBP)的新型 gelAGE 基光点击树脂,该树脂可构建极软(0.2 - 1.0
kPa)的水凝胶基质,适用于脂肪干细胞(ASC)和分化脂肪细胞的 3D 培养。通过正交硫醇 - 烯点击化学交联策略,能在数十秒内高通量制备 3D
细胞负载构建体和复杂无细胞结构。对两种不同浓度的 gelAGE 基配方进行深入研究,明确了其物理化学和机械性能差异。该树脂为 ASC
的成脂分化提供了有利微环境,且成功实现了高活力和功能良好的分化脂肪细胞的 VBP
打印。这些成果为脂肪生成的进一步研究和构建更复杂的脂肪组织模型奠定了基础,有望拓展到其他软组织工程领域。
挑战与展望
但目前可用于 VBP
的树脂种类有限,需开发更多功能化、高性能的树脂以满足不同组织工程需求。在打印过程中,如何进一步优化工艺参数以提高打印精度和稳定性,以及更好地控制细胞与材料的相互作用,仍是待解决的问题。未来,该技术有望与其他先进技术结合,构建更复杂、仿生的组织模型,推动软组织工程的发展。例如,可探索其在构建具有血管化结构的脂肪组织方面的应用,以实现更接近真实组织的功能模拟,为临床治疗和药物研发提供更有效的工具。
文章来源:https://doi.org/10.1002/adhm.202300977

0 留言