近年来,脂肪组织被重新定义为代谢活跃的内分泌器官,其分泌的脂肪因子对维持组织稳态和促进再生意义重大,在生物研究和再生医学领域备受关注。目前,脂肪组织工程面临诸多挑战:一方面,模拟其天然结构和密集脂滴存在困难,现有技术难以实现高效的成脂分化;另一方面,脂肪组织与其他组织的整合研究不足,限制了对其在代谢稳态和组织修复中作用的理解。
釜山国立大学医学研究所的Byoung Soo
Kim教授团队开发了一种快速组织打印方法,通过流变学和计算分析优化聚己内酯(PCL)框架,在0.3秒内挤出负载前脂肪细胞的生物墨水构建脂肪单元。针对前脂肪细胞迁移抑制脂滴形成的问题,团队研制出限制细胞迁移、促进脂肪细胞成熟的混合生物墨水,并计算出最佳脂肪单元直径(≤600μm)。此外,团队将脂肪模块与真皮模块整合,验证其内分泌功能。相关工作以“3D
Bioprinting‐Assisted Tissue Assembly of Endocrine Adipose Units for
Enhanced Skin Regeneration”为题发表在《Advanced Functional
Materials》上。该研究为构建大规模、多细胞的3D复合组织提供了新策略,推动了脂肪组织在再生医学中的应用。


研究内容
1. 通过多种实验研究生物墨水及组织单元特性
通过制备不同浓度的AdECM生物墨水并进行流变学测试、CFD模拟,研究了支撑生物墨水的流变特性对组织单元形状和稳定性的影响。结果表明,1%和1.5%浓度的生物墨水具有合适的弹性,能形成稳定的球形组织单元,确定1%浓度为后续实验的最佳选择。

2. 探究混合生物墨水对细胞行为及成脂分化的影响
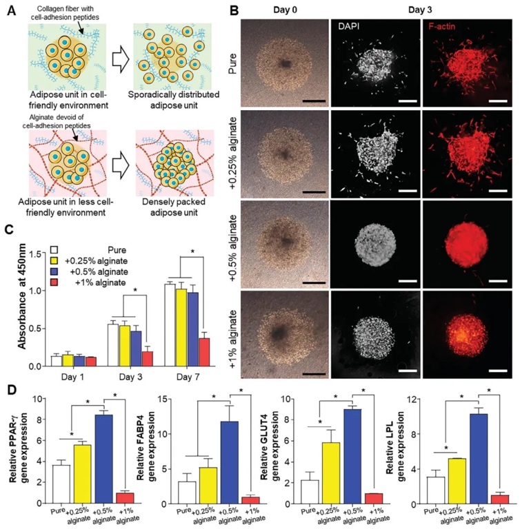
通过在1% AdECM生物墨水中添加不同浓度藻酸盐制备混合生物墨水,进行细胞培养和基因表达分析,研究其对前脂肪细胞迁移、增殖和分化的影响。结果显示,含0.5%藻酸盐的混合生物墨水能有效阻止细胞分散,促进局部增殖和早期成脂分化。

3. 确定脂肪单元的最佳直径
通过调节气动压力控制脂肪单元大小,使用缺氧检测试剂盒和基因表达分析,研究不同直径脂肪单元的缺氧情况。结果表明,直径600μm的脂肪单元能最大程度减少缺氧,保持细胞功能,后续实验均采用该尺寸。

4. 分析脂肪单元空间排列对其功能的影响
构建不同间距的脂肪模块,进行qRT-PCR分析、BODIPY染色及激素分泌检测,研究脂肪单元空间排列对成脂成熟和内分泌功能的影响。结果表明,较小间距(如1000μm)能促进成脂成熟,增强内分泌反应的动态功能。

5. 评估3D打印脂肪模块对伤口愈合的作用
搭建3D打印辅助伤口划痕实验平台,引入脂肪单元与皮肤细胞共培养,观察细胞迁移和分析相关基因表达,研究脂肪模块内分泌信号对皮肤细胞迁移和伤口愈合的影响。结果显示,近端排列的脂肪单元显著促进伤口愈合,上调细胞迁移相关基因表达。

6. 体内评价含内分泌脂肪单元的组织组装效果
构建脂肪模块与真皮模块集成的组织组装体,植入裸鼠全层皮肤伤口模型,进行H&E染色、免疫组化等检测,研究其在体内促进伤口愈合的效果和机制。结果表明,含脂肪单元的组织组装体显著加速伤口愈合,促进血管化和再上皮化。

研究结论
本研究开发了一种新型组织组装策略和混合生物墨水,用于构建密集的脂肪组织以促进皮肤再生。通过详细的流变学分析和计算模拟,优化了脂肪单元的打印过程,实现了高精度和结构保真度。混合生物墨水经特殊设计,可限制细胞迁移,促进密集脂滴的形成,这对脂肪组织的最佳功能至关重要。此外,设计了通用的PCL框架,实现了脂肪单元与相邻皮肤组织替代物的整合。这种工程化复合组织与真皮模块相结合,有效利用脂肪组织的内分泌活性加速了皮肤再生,凸显了该方法在再生医学中制造大型多细胞复合组织的潜力。尽管本研究引入了包含内分泌组织的新方法,但血管化仍是成功制造体积型3D组织构建体的关键挑战。未来将聚焦于开发管状血管模块,并通过“类乐高”组装方法与预先构建的脂肪和皮肤组织整合,提升组织工程应用能力。
文章来源:
https://doi.org/10.1002/adfm.202419680

0 留言